

(一)整体安排
(二)新产品发布会
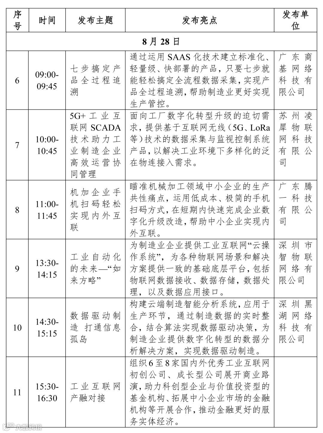
(三)参观讲解时间表
以制造业企业创造业务价值为核心导向,以应用场景为切入点,打造有别于传统自我展示、独立展示、技术展示的全新展览体系和新品发布形式。
(一)突出制造业需求方的应用场景,消除“技术障碍”。
面向各制造业产业链和企业家需求方通俗易懂的应用场景,按照“行业场景、方案特色、案例效果”3大主线,以真实数据充分展示企业业务价值效果,让广大制造业企业家“愿意来、看得懂、聊得来、想试用”。
(二)突出一站式集成解决方案,破解“选择困难”。
突出垂直领域深入研究,从产业集群、产业园区等产业链协同目标导向出发,有机整合相关工业互联网平台商、服务商,有机整合软件、硬件相关解决方案,有机整合订单、金融、人才等中小企业紧密相关产业要素,展出一站式行业级集成方案和产业生态体系。
(三)突出工业互联网方案的精准营销,促成“交易下单”。
同期推出“重塑传统产业集群—工业互联网集成方案发布会”和“锤炼“杀手级”应用——工业互联网新品发布会”。2个发布会将呈现一批致力于垂直领域工业互联网平台构建、推动产业链协同的特色方案和路径创新先行者。发布会定向邀请垂直领域实体制造业企业家,组织部分客商现场预发券,促进优秀方案精准对接到有真正需求的制造业企业。发布会形式新颖,传播新产品文化,启发行业数字化转型方向思考,对与会人员具有获得感和参与感。
(一)展览总览
“工业互联网应用场景特色展”共设产业集群工业互联场景、5G+工业园区、工业互联网平台及应用、工业互联网安全、云MES专区、湾区协同和未来工业七大展区,共计66个展位,覆盖国内外参展企业和组织112家,展览总面积6000平方米。
工业互联网应用场景特色展展区分布
未来工业展区
以广东传统优势产业“粤家电”代表——美的集团的发展历程,展示传统制造业数字化转型路径。从1968年的手工作坊初创,到改革开放的自我探索和国外技术引进,再到精益制造体系的发展,一一细数美的工业1.0—4.0变迁。今天的美的,在工业互联网道路上继续探索,为观众呈现一个看得见的数字化未来。
5G+工业园区展区
展现5G带来的工业园区基础设施升级、工业园区管理升级、生产智能化升级;体验机器视觉、数字孪生、远程运维、无人化作业、无线工厂、柔性制造、智能电网供电、AGV、智能巡逻机器人、数字驾驶舱等5G在工业领域的应用场景;实时现场动手操作体验,带观众体验工业通往5G之路。
产业集群工业互联场景展区
以全新展览体系进行规划,围绕“在线设计仿真、产业链云制造与协同制造、工业全生命周期服务与园区集中服务” 3大核心环节、精心设置8大主题场景展,包括:在线设计仿真、定制家居云制造、非标装备云制造、模具智造云协同、金属加工云协同、注塑产业云协同、工业设备服务、园区智慧用能服务。
(二)集群展区亮点
1. 在线设计仿真
展示一系列基于云端计算资源的设计仿真解决方案,现场感受研发设计“随时随地、按需使用”的全新体验,见证“在线”与“协同”如何助力企业在研发中的“降本增效”。
2. 定制家居云制造
展示从接单设计到上门安装的定制家居全产业链图谱和全环节数字化解决方案,带来柔性化制造平台模式,探索大批量线上定制、线上生产交付的全新路径。
3. 非标装备云制造
以智能设备制造为真实案例,在线实现分工协同,全方位展示从图纸到成型的制造服务。现场体验制造在线化,让获得制造服务就像获得水电一样简单。
4. 模具智造云协同
以漫画形式展示真实场景,模具企业各部门痛点逐个还原、挨个诊断、一一给出数字化解决方案。聚焦东莞、佛山模具产业集群,展现如何聚力“模聚智造”,提升“广东模具”品牌形象。
5. 金属加工云协同
场景化演绎如何将孤军奋战的小企业们拧成同心协力的集群力量,通过撮合交易、原料集采、协同生产等SaaS服务,实现五金集群内高效共享与优化配置,助力集群快速提升数字化水平,探索全新商业模式。
6. 注塑产业云协同
围绕注塑领域辐射多个下游行业,展示从SCM、MES、WMS到人才金融服务的一整套解决方案。现场虚拟注塑车间,展示如何“一人管一车间”,数字化大屏现场连接广东产业集群乃至世界各地注塑机真实数据。
7.工业设备服务
围绕设备采购、管理以及维保三大场景,展现设备在线交易、供应链协同服务、关键设备PHM等解决方案。设备全生命周期服务平台将带来更“聪明”的生产设备与更“快、好、省、安全”的设备管理服务。
8. 园区智慧用能服务
展示“园区-企业-设备车间”三级电力能源解决方案,在电力现货市场环境下,让园区每一度电更“聪明”,让企业每一度电产出更高效。
工业互联网新动能如何落地推广?产业变革与整体升级的新路径到底如何探索?广东敢闯敢试、敢为人先,开展产业集群工业互联数字化转型试点工作,将广东制造业门类齐全、规模庞大、区域集聚的显著特征与工业互联网通过实现人、机、物全面互联,促进制造资源泛在连接、弹性供给和高效配置的新动能特点有机结合。一批优秀的新一代信息技术服务商、制造业企业、生产性服务商将秉承融合协同的共生商业理念,开启行业聚合,共同探索传统产业集群“重生”之路。
当前工业互联网仍处于起步阶段,要有效满足制造业企业需求,需要推进新一代信息技术与制造业深度融合,引导服务商研发打磨技术工具、锤炼“杀手级”应用。广东出台《工业企业上云上平台服务券奖补工作方案(2019)》,进一步鼓励支持真正聚焦实体制造业交期、成本、质量3大核心诉求、工业应用场景足够清晰深入的应用产品,支持真正具备工业用户亟需的低成本、快部署、易操作、可集成、强安全等关键特性的应用产品推广。
2大活动采取定向邀请方式,根据每个展览场景和每场发布会主题,定向邀请3000位左右垂直领域制造业企业专业客商,同时定向邀请生态合作伙伴、相关领域专业行业商协会、产业园区、专业领域投融资机构、专业新媒体代表、业内专家智库、高校职院、政府人员等8类人员一起见证、研讨交流,将活动打造成一个供需精准沟通、行业价值传递、产业生态共建的专业平台,实现“展示场景化、观众专业化、营销精准化”。
举办2019工业互联网应用场景特色展,我们是认真的!8月27-28日广州琶洲,欢迎专业客商前来深入交流、精准对接。

塑料全产业链技术整体解决方案提供商
撮合联营、委托交易
智能、强大的线上线下撮合、采购、联营等服务!融合云计算、大数据、移动商务技术,具备系统自动撮合匹配、支持人工撮合匹配、双向委托、灵活的规则设定、电子合同、在线支付、增值中心等特性。使供需交易、企业互联智能化、集聚化,促进塑料产业链基层便捷高效地运作。
欢迎联系我们
进 口 管 理
平台利用进口管理系统与海关、物流等对接,全程跟踪、货物报关、物流等状态,一站式为您提供安全、高效、低成本的进口管理服务、物流仓储服务。
供 应 链 金 融
根据交易管理、进口管理等,大数据支持,为企业提供纯授信货款额度,无担保、低利率加大企业资金流动,保障企业供应链顺畅,降本增利。
境外考察(节选)
国外朋友请询
Foreign friends please contact the following customer service
办会宣讲(节选)
以“政产学研用金”为核心路径,创建“塑料全产业链+互联网+技术研发+人才培育+供应链金融”为一体的高科技服务平台。
点击“阅读原文”前往全塑联官网
来都来了,点个在看再走吧~~~




