
导语:废塑料行业经历了中国政策大变革后,可以说是撼动了全球废塑料行业格局。大批量中资企业与国际回收商快速开辟东南亚日韩等市场,随后新市场环境承载力告急后再次禁废,各国经历过粗放式发展后终于可以理性的审视问题。目前,社会各界重新认识行业,并勇于承担社会责任。接下来,将带您走进全球市场,了解各国关于禁塑的措施,以及面对行业难题全球如何理性解决。
● 关注国外的“禁塑”与“禁废” ●
国内再生塑料行业的巨变所产生的蝴蝶效应,直接推动了发达国家和东南亚地区的快速发展。2017年以来山东、天津、江浙、广州等主流市场的中,有20%-30%的再生企业投入到东南亚市场。而在这次快速布局的过程中,大多数的中资企业近视复制中国的粗放模式,将废塑料在东南亚加工成颗粒后,转为一般贸易再进口到中国。粗放的背后注定了悲剧的重演,而东南亚的容量远不及中国,因此东南亚的监管体系加强基本在预料之中。
2018年东南亚各国政策不断发出收紧信号,目前该市场已经在禁废的路上。印尼4月初开始100%检查废纸和塑料进口。马来西亚5月底已经暂停废塑料准入证申请。越南在6月份暂停废旧塑料进口。泰国8月1日起禁止进口再生塑料,只能进口原料颗粒。

● 中国关于塑料使用与循环的措施●

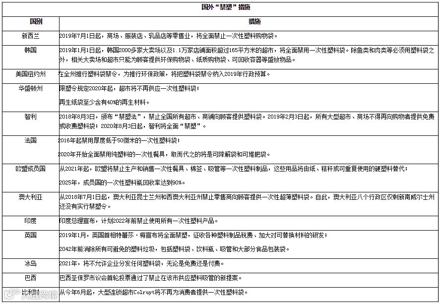
●全球对塑料循环的解决方案●
全塑联塑料循环产业互联网平台

特色功能服务
撮合联营、委托交易
智能、强大的线上线下撮合、采购、联营等服务!融合云计算、大数据、移动商务技术,具备系统自动撮合匹配、支持人工撮合匹配、双向委托、灵活的规则设定、电子合同、在线支付、增值中心等特性。使供需交易、企业互联智能化、集聚化,促进塑料产业链基层便捷高效地运作。
进口管理
平台利用进口管理系统与海关、物流等对接,全程跟踪、货物报关、物流等状态,一站式为您提供安全、高效、低成本的进口管理服务、物流仓储服务。
支付系统
全塑联T支付系统直接链接银行支付系统,为企业提供便捷、安全的线上支付、票据支付、资金存管等功能,降低交易风险、保障交易双方权益。
供应链金融
根据交易管理、进口管理等,大数据支持,为企业提供纯授信货款额度,无担保、低利率加大企业资金流动,保障企业供应链顺畅,降本增利。
智能生产数据云服务
全塑联将海量塑料机械终端设备接入云平台,实现塑料生产智能排产调度、工艺数据化管理、设备远程运维、设备联网监控等设备高效可视化在线管理。
全塑联自媒体推广合作
★企业专访推广
【全塑联企业专访】勇立塑胶材料生产贸易全球化潮头——佛山市顺德区郜氏实业公司
【全塑联企业专访】广东顺德顺炎新材料股份有限公司——从上市新材料企业的视角看市场
【全塑联企业专访】沃阳工程塑料,专业改性PP、PO供应,鼎诚立本,专注坚守,与客共赢
★产学研合作

欢迎添加全塑联业务专员

长按识别二维码添加
长按识别二维码添加

2020国际塑展火热招商中

通过全塑联报名参展
▼可获高达八折参展费用优惠▼
▼2020年7月1日前预约参展最高享6折优惠!

全塑联塑料循环产业互联网平台
点击“阅读原文”前往全塑联官网
来都来了,点个在看再走吧~~~





