点击图片选出您心目中的全塑联2019年“服务之星”
为了鼓励居民和企业进行资源回收,国家相继实施了一系列政策。
地方政府也积极响应,助推再生资源行业的发展,对于我国实现经济增长模式有粗放式向集约式转变,由高投入、高消耗、低效益、高排放向低投入、低消耗、高效益、低排放转变有积极意义。

多部门联合监管,助推再生资源行业发展
作为循环经济的重要组成部分,大力发展再生资源产业具有现实的必要性和紧迫性。
为应对天然资源的日益枯竭、自然环境的不断恶化,大力发展循环经济已经上
升到我国国家战略层面。党的十九大明确提出:发展循环经济是走新型工业化道路的重要载体,也是从根本上转变经济增长方式的必然要求。
根据《再生资源回收管理办法》的规定,商务部、发改委、公安机关、工商行政管理部门等多个部门联合对再生资源行业进行监管。
其中,商务主管部门是再生资源回收的行业主管部门,负责制定和实施再生资源回收产业政策、回收标准和回收行业发展规划;发展改革部门负责研究提出促进再生资源发展的政策,组织实施再生资源利用新技术、新设备的推广应用和产业化示范;公安机关负责再生资源回收的治安管理;工商行政管理部门负责再生资源回收经营者的登记管理和再生资源交易市场内的监督管理。
通过多部门对再生资源行业的联合监管,助推行业的健康发展。

大力发展再生资源产业,是当缓解我国经济发展与资源约束、环境保护、产业结构升级之间的矛盾。发展资源再生产业有利于实现我国经济增长模式的转换。实现经济增长模式有粗放式向集约式转变,由高投入、高消耗、低效益、高排放向低投入、低消耗、高效益、低排放转变。
这种转变与循环经济的要求是完全一致的。转变经济增长方式是全面贯彻落实科学发展观必须坚持的原则之一,节约资源是基本国策。

在以上背景下,国家相继实施了一系列政策以鼓励居民和企业进行资源回收。
如2016年5月,商务部等六部门颁布了《关于推进再生资源回收行业转型升级的意见》,其中指出要加快转变发展方式、促进行业转型升级为主线,顺应"互联网+"发展趋势,着力推动再生资源回收模式创新,推动经营模式由粗放型向集约型转变,推动组织形式由劳动密集型向劳动、资本和技术密集型并重转变,建立健全完善的再生资源回收体系。
2019年3月,工信部和国开行联合发布了《关于加快推进工业节能与绿色发展的通知》,指出在有条件的城镇推动水泥窑协同处置生活垃圾,推动废铜铁、废塑料等再生资源综合利用;重点支持开展退役新能源汽车动力蓄电池梯级利用和再利用。

另外,为了贯彻落实党的十九大精神和新发展理念,实施资源再回收是生态文明建设的重要内容,是实现绿色低碳发展的重要途径。
为了推动再生资源企业提质增效,引导再生资源行业转型升级,实现再生资源产业绿色化、循环化、专业化发展,2018年4月中华全国供销合作总社发布了《关于加快推进再生资源行业转型升级的指导意见》,指出到2020年发展规范化的城乡回收站点10万个、建设设施先进的再生资源综合分拣中心1500个、回收利用基地(园区)120个、培育10家年收入超过50亿元的大型环境服务型龙头企业。
加快形成“村级回收+乡镇转运+县域分拣加工+再生资源基地综合利用”,打造功能完善、技术先进、高效利用、生态环保、覆盖城乡的供销合作社再生资源回收利用体系。

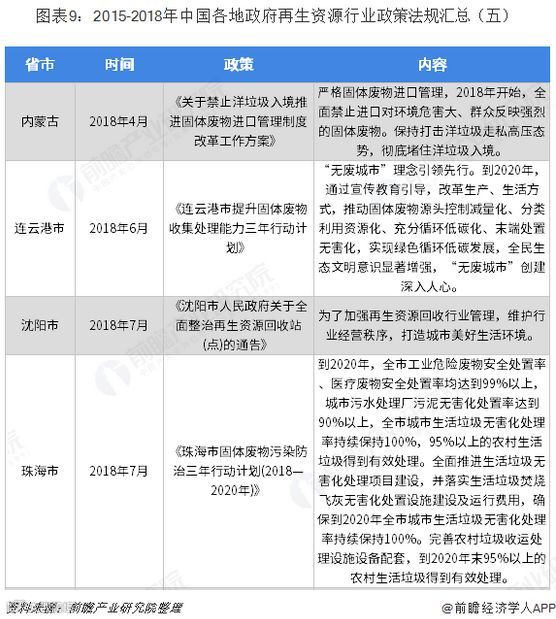
各地政府也纷纷出台资源回收利用等再生资源行业相关政策,促进行业发展。






以上数据来源:前瞻产业研究院发布的《中国再生资源行业发展前景与投资战略规划分析报告》。
全塑联塑料全产业链
互联网平台 特色功能
撮合联营、委托交易
智能、强大的线上线下撮合、采购、联营等服务!融合云计算、大数据、移动商务技术,具备系统自动撮合匹配、支持人工撮合匹配、双向委托、灵活的规则设定、电子合同、在线支付、增值中心等特性。使供需交易、企业互联智能化、集聚化,促进塑料产业链基层便捷高效地运作。
欢迎联系我们

国外朋友请询
Foreign friends please contact the following customer service
进口管理
平台利用进口管理系统与海关、物流等对接,全程跟踪、货物报关、物流等状态,一站式为您提供安全、高效、低成本的进口管理服务、物流仓储服务。
支付系统
全塑联T支付系统直接链接银行支付系统,为企业提供便捷、安全的线上支付、票据支付、资金存管等功能,降低交易风险、保障交易双方权益。
供应链金融
根据交易管理、进口管理等,大数据支持,为企业提供纯授信货款额度,无担保、低利率加大企业资金流动,保障企业供应链顺畅,降本增利。
智能生产数据云服务
全塑联将海量塑料机械终端设备接入云平台,实现塑料生产智能排产调度、工艺数据化管理、设备远程运维、设备联网监控等设备高效可视化在线管理。
全塑联自媒体推广合作
火热进行中
2020展会参展预约
——点击图片可查看详情——
——点击图片可查看详情——
本文分享自废塑料新观察
点击“阅读原文”前往全塑联官网
来都来了,点个在看再走吧~~~





