

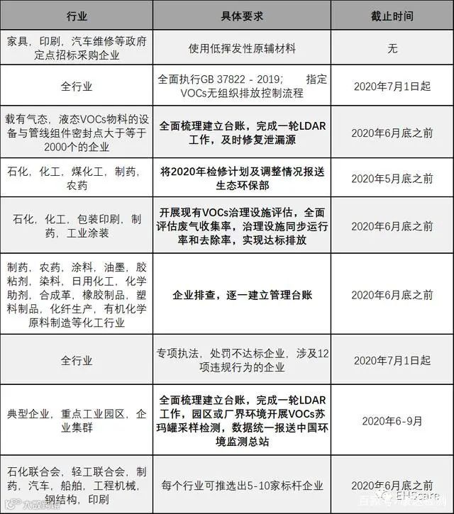
其中,VOCs治理攻坚方案针对石化、化工企业、园区等,提出了明确的VOCs减排和监管要求。要求6月底前,各地组织完成涉VOCs工业园区、企业集群、重点管控企业排查,逐一建立管理台账。重点排查以石化、化工等10个行业为主导的工业园区;以制药、农药、涂料、油墨、胶粘剂、染料、日用化工、化学助剂、合成革、橡胶制品、塑料制品、化纤生产、有机化学原料制造等化工行业在内的30个行业为主导的企业集群。
强化油品储运销监管,加大汽油、石脑油、煤油以及原油等油品储运销全过程VOCs排放控制。6~9月,各地组织开展一轮储油库、汽油油罐车、加油站油气回收专项检查和整改工作。
全塑联塑料循环产业互联网平台

特色功能服务
撮合联营、委托交易
智能、强大的线上线下撮合、采购、联营等服务!融合云计算、大数据、移动商务技术,具备系统自动撮合匹配、支持人工撮合匹配、双向委托、灵活的规则设定、电子合同、在线支付、增值中心等特性。使供需交易、企业互联智能化、集聚化,促进塑料产业链基层便捷高效地运作。
进口管理
平台利用进口管理系统与海关、物流等对接,全程跟踪、货物报关、物流等状态,一站式为您提供安全、高效、低成本的进口管理服务、物流仓储服务。
支付系统
全塑联T支付系统直接链接银行支付系统,为企业提供便捷、安全的线上支付、票据支付、资金存管等功能,降低交易风险、保障交易双方权益。
供应链金融
根据交易管理、进口管理等,大数据支持,为企业提供纯授信货款额度,无担保、低利率加大企业资金流动,保障企业供应链顺畅,降本增利。
智能生产数据云服务
全塑联将海量塑料机械终端设备接入云平台,实现塑料生产智能排产调度、工艺数据化管理、设备远程运维、设备联网监控等设备高效可视化在线管理。
全塑联自媒体推广合作
★企业专访推广
【全塑联企业专访】勇立塑胶材料生产贸易全球化潮头——佛山市顺德区郜氏实业公司
【全塑联企业专访】广东顺德顺炎新材料股份有限公司——从上市新材料企业的视角看市场
【全塑联企业专访】沃阳工程塑料,专业改性PP、PO供应,鼎诚立本,专注坚守,与客共赢
★产学研合作

欢迎添加全塑联业务专员

长按识别二维码添加
长按识别二维码添加

2020国际塑展火热招商中

通过全塑联报名参展
▼可获高达八折参展费用优惠▼
▼2020年7月1日前预约参展最高享6折优惠!

全塑联塑料循环产业互联网平台
点击“阅读原文”前往全塑联官网
来都来了,点个在看再走吧~~~







