搜索
首页
大数快讯
大数活动
服务超市
文章专题
出海平台
流量密码
出海蓝图
产业赛道
物流仓储
跨境支付
选品策略
实操手册
报告
跨企查
百科
导航
知识体系
工具箱
更多
找货源
跨境招聘
DeepSeek
首页
>
民航局就国家强制标准《民用无人驾驶航空器系统运行识别规范》征求意见
>
0
0
民航局就国家强制标准《民用无人驾驶航空器系统运行识别规范》征求意见
博迅集团
2025-02-14
2
点击蓝字
关注我们
2025年2月11日,民航局就新起草的
强制性国家标准《民用无人驾驶航空器系统运行识别规范(征求意见稿)》征求意见。
《民用无人驾驶航空器运行识别规范》由中国民用航空局提出,2024 年 6 月 25 日下达计划,计划号为 20241858-Q-417。中国民用航空局组织民航局第二研究所作为第一起草单位承担研制任务。
2024 年 8 月 7 日,中国民航科学技术研究院民航法规与标准化研究所组织进行民用无人驾驶航空器运行识别规范项目启动会,确定了项目参与单位、任务分工及工作计划,编写组由民航局空管行业管理办公室领导,航科院法标所进行指导,民航二所等相关单位组成。
2024 年 11 月,编写组邀请工业和信息化部装备工业发展
中心、中国民用航空华东地区管理局、中国民用航空局空中交通管理局、中国民用航空局空中交通管理局技术中心、中国民航大学、中国民航管理干部学院、中国民航科学技术研究院、中国航空综合技术研究所、
北京
航空航天大学、中国建筑材料联合会、
广州
亿航智能技术有限公司、广东汇天航空航天科技有限公司、
深圳
美团
低空
物流
科技有限公司、
上海
峰飞航空科技有限公司专家在北京召开技术评审会,对标准草案及编制说明草案进行了评审,提出了修改意见。
编制原则
1.技术成熟可靠 使用现在已有的并长期使用的通信技术与通信设备,减少新
技术、新设备的研发生产,保证技术与设备的可靠性,降低研发成本。
2.减少基础设施建设 尽可能依赖现有基础设施进行通信与传输,降低运行识别实
现成本,减少基础设施建设投入。
3.降低生产厂家压力 尽可能不增加运行状态、数据采集难度,在符合我国国情与
运行情况的基础上,降低取值、数据项与国外常见标准的差异性, 降低生产厂家机载软件开发压力与出口商品差异化处理压力。
强制性国家标准主要技术要求的依据:
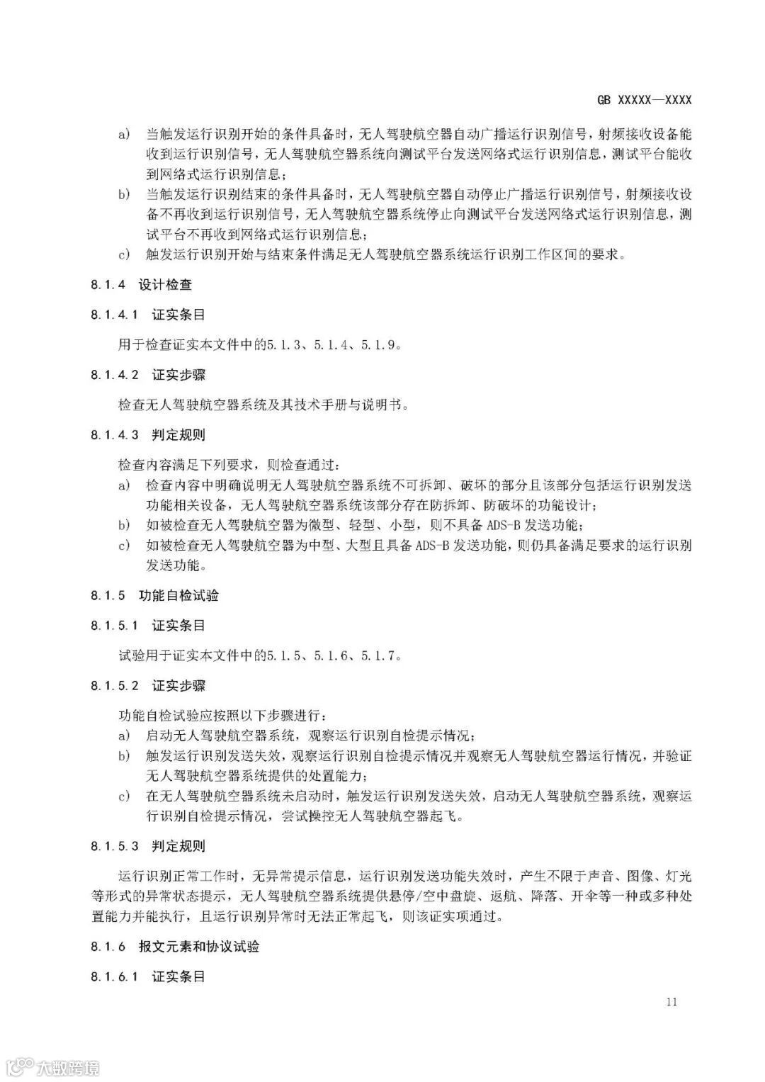
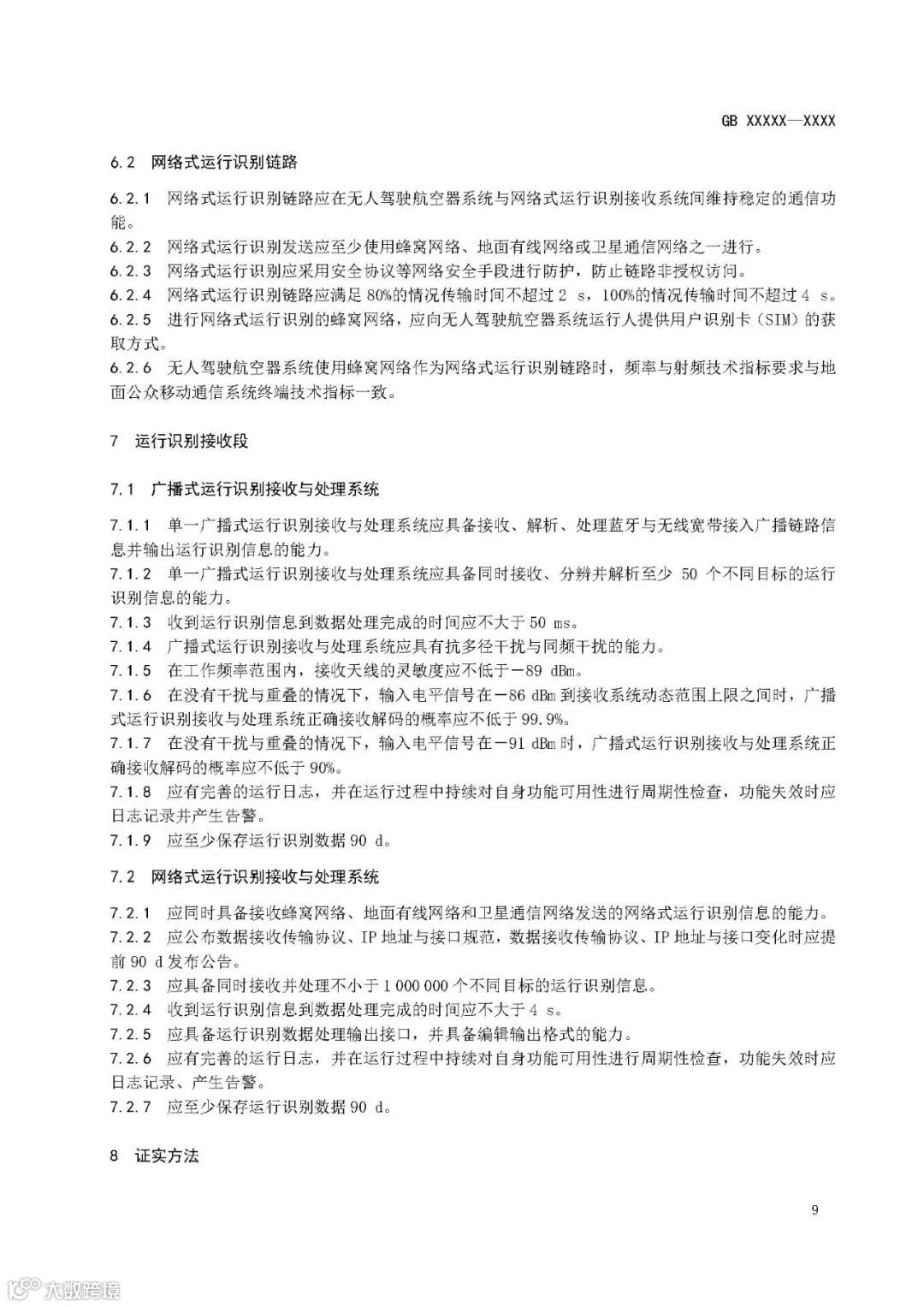
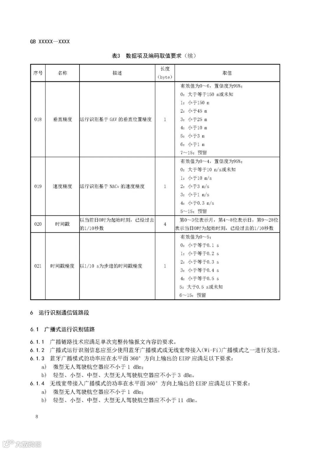
民用无人驾驶航空器系统运行识别框架由运行识别发送段、 运行识别通信链路段、运行识别接收段构成。
1、运行识别发送段
运行识别发送段在第五章中进行规范,主要规范无人驾驶航空器系统的发送能力,本标准中无人驾驶航空器系统包括用于实 现显示、网络等功能的必要设备,如与无人驾驶航空器遥控器连 接,实现显示、C2 通信链路及无人驾驶航空器系统网络接入的 手机、电脑等。
2.运行识别链路段
运行识别链路段在第六章中进行规范,提出了运行识别传输过程使用的链路及链路要求,分为广播式运行识别链路与网络式 运行识别链路。广播式运行识别链路分为蓝牙广播模式与无线宽带接入(Wi-Fi)广播模式,网络式运行识别链路分为蜂窝网络、 地面有线网络与卫星通信网络。
3.运行识别接收段
运行识别接收段在第七章中进行规范,主要规范运行识别接收与处理系统的能力,分为广播式运行识别接收与处理系统、网络式运行识别接收与处理系统。本标准中的接收与处理系统仅对专业接收设备提出要求,非专用设备如通过应用程序可接收、解析广播式运行识别信息的普通民众使用的手机、电脑等设备不需强制遵守本标准。
本强制性国家标准涉及所有民用无人驾驶航空器系统,涉及
未来建设的广播式运行识别接收与处理系统与网络式运行识接受与处理系统,涉及民用无人驾驶航空器系统的运行识别过程。
识别规范全文如下
来源:民航局网站、无人机世界
版权
归原作者所有,如有
侵权
请告知删除
【声明】内容源于网络
0
0
博迅集团
博迅集团,旗下拥有10余家子公司。主要投资于稀土永磁新材料(A+H上市:金力永磁300748),新余博迅、江西玖发、恒玖时利、迅龙航空等。拥有多项资质及百多项自主知识产权。致力于打造高端应急装备供应商和安全培训基地,为应急救援事业贡献力量。
内容
462
粉丝
0
关注
在线咨询
博迅集团
博迅集团,旗下拥有10余家子公司。主要投资于稀土永磁新材料(A+H上市:金力永磁300748),新余博迅、江西玖发、恒玖时利、迅龙航空等。拥有多项资质及百多项自主知识产权。致力于打造高端应急装备供应商和安全培训基地,为应急救援事业贡献力量。
总阅读
8
粉丝
0
内容
462
在线咨询
关注