大数跨境
0
0

IF:19.456 | YAP的新格局:通过有氧糖酵解介导压力过载导致的代偿性心肌肥厚

IF:19.456 | YAP的新格局:通过有氧糖酵解介导压力过载导致的代偿性心肌肥厚 i米立
2023-03-23
2
导读:来自罗格斯新泽西医学院的JunichiSadoshima教授团队于2022年3月份在TheJournal


来自罗格斯新泽西医学院的Junichi Sadoshima教授团队于20223月份在The Journal of Clinical InvestigationIF:19.456, Q1上发表了题为YAP mediates compensatory cardiac hypertrophy through aerobic glycolysis in response to pressure overload的研究论文。作者利用线粒体糖酵解分析,代谢组学分析和染色质免疫沉淀等技术揭示了抑制内源性YAP时,心脏对急性压力负荷的糖酵解上调得以保留,且YAP介导压力过载导致的心肌肥厚与葡萄糖转运蛋白和糖酵解有关。总之,这为内源性YAP介导心脏压力过载造成的心肌肥厚提供了机制上的新见解。

一、背景

The rains

心脏肥厚是心脏对高血压等压力过载(PO)的初始反应。长期心脏PO经常引起心肌的其他病理效应,包括细胞死亡、炎症和纤维化,从而导致收缩功能障碍。然而,心脏肥厚可以产生更多的收缩力并减少氧消耗。因此,肥厚可以保持适应性而不发展成心衰。实际上,激活刺激适应性肥厚的信号机制可以缓解病理性肥厚。因此,阐明介导心脏适应性肥厚形式的信号机制在临床上非常重要。YAPPO应激时短暂激活,以介导代偿性肥厚。然而,这种有益作用的潜在机制仍然未知。糖酵解机制也在介导心肌肥厚方面发挥重要作用。然而,心肌细胞在PO应激下通过上调糖酵解导致肥厚的详细分子机制还不清楚。


  基于这些背景,作者探究了在抑制内源性YAP上调时对急性PO应答中糖酵解上调的保留情况,并试图确定哪些下游机制介导YAP在心脏PO期间诱导的代偿性肥厚。


二、结果

The rains

01

内源性YAP在PO应答中介导葡萄糖转运蛋白1的上调从而参与糖酵解

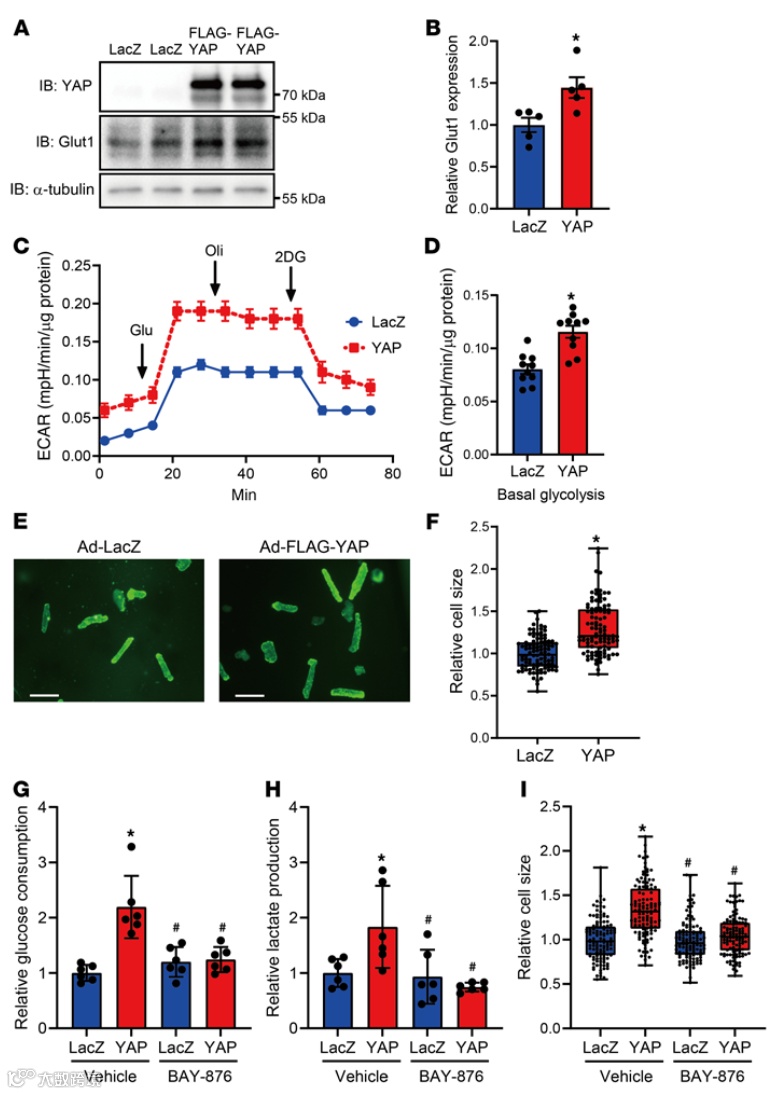
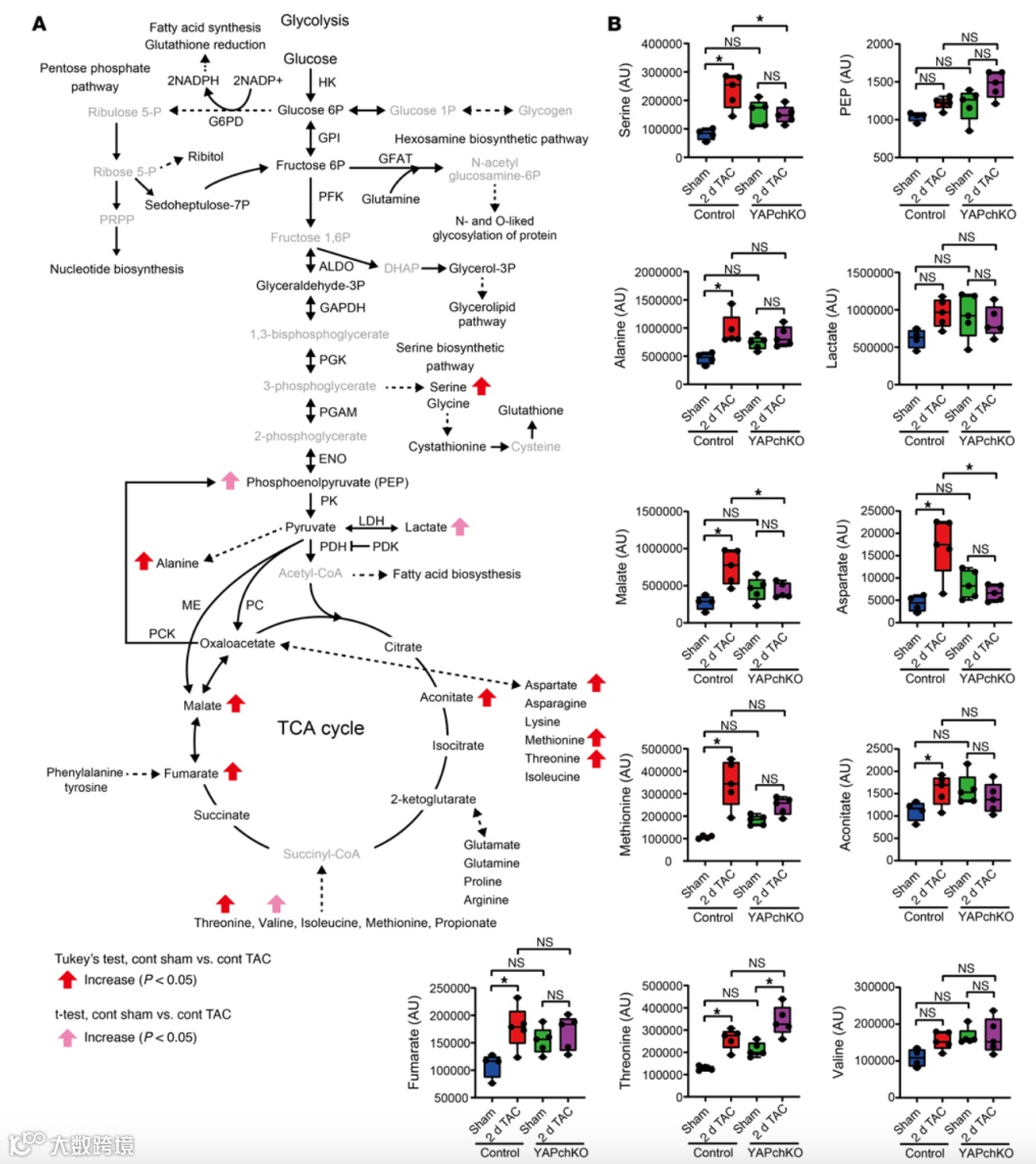
由于活化糖酵解与细胞生长密切相关,包括心肌肥大,作者首先测试了YAP在心脏急性PO期间糖酵解的激活中是否起作用。将小鼠进行横向主动脉夹层(TAC)手术,引起心脏PO,并进行不同时间的观察。使用Seahorse XF分析仪评估新鲜分离的成年小鼠心室肌细胞(AMVMs)的细胞外酸化速率(ECAR)作为糖酵解的测量指标。相对基础糖酵解和相对糖酵解能力,但不是相对糖酵解储备容量,在TAC后增加,峰值出现在1-3天,并且相对基础糖酵解一直保持在高水平,直到TAC后的7天(1A-1D)。这些变化与YAPTAC反应中的上调相一致。TAC引起的相对基础糖酵解和相对糖酵解能力的增加在1-3天时在YAPch-KO心脏中明显减弱(1E-1F),这表明内源性YAP在介导PO反应中的糖酵解激活中起关键作用

1】


为了评估PO如何影响糖酵解、辅助和补充途径的代谢中间产物的稳态水平,作者在TAC后的第2天收集心脏并进行代谢组学分析(2A-2B)。在对照组小鼠心脏中,TAC显著(P < 0.05)增加了丝氨酸代谢途径的代谢物l-丝氨酸、TCA循环中间产物的苹果酸、富马酸、顺丁烯二酸和l-天冬酰胺、l-丙氨酸、l-丙氨酸、l-蛋氨酸和l-苏氨酸的水平。磷酸烯醇丙酮酸(PEP)和乳酸、糖酵解的中间产物或代谢物以及l-缬氨酸也略有增加,但增加没有达到统计学显著水平。在TAC诱导下,其中显著升高的代谢物中,l-丝氨酸、l-天冬酰胺和苹果酸的升高在YAPch-KO小鼠中被显著逆转,与在接受TAC的对照组小鼠相比。这些结果表明,PO诱导了糖酵解、辅助和补充途径的中间产物的积累,并且内源性YAP在一些或所有代谢中间产物的积累中起着至关重要的作用。


2】


02

YAP以细胞自主方式增加心肌细胞的糖酵解

为了测试YAP是否以细胞自主的方式刺激糖酵解,作者将培养的新生大鼠心室肌细胞(NRVMs)转染腺病毒(Ad),其中含有LacZYAPAd-YAP浓度依赖性地增加了NRVMs中的相对基础糖酵解、糖酸性能和糖酸储备能力(3A-3D)。将NRVMs转染1 MOI Ad-YAP可导致大约3倍的YAP过度表达,并显著增加基础糖酵解、糖酸性能和糖酸储备能力(3E-3F)。

3】


在含有10毫摩尔葡萄糖的培养基中,YAPNRVMs中的过表达显著增加了与ATP产生相关的耗氧速率(OCR),但在含有10毫摩尔葡萄糖和1毫摩尔丙酮酸的培养基中没有这种增加,这表明YAP诱导的糖酵解增加了通过葡萄糖的有氧氧化产生的ATP的生产(4A-4D)。YAP没有增加NRVMs中的最大呼吸或线粒体复合物蛋白,除了线粒体复合物II这表明YAP对氧化磷酸化几乎没有影响4C-4D)。


4】


03

YAP过表达的心肌细胞代谢组学分析

为了探究激活YAP如何影响心肌细胞的代谢组学,作者使用培养的NRVMs转染了Ad-LacZAd-YAP,并进行了代谢组学分析。上游糖酵解途径中的几个代谢中间产物,包括葡萄糖-6-磷酸和果糖-6-磷酸,以及辅助途径的产物,包括核黄酮和甘油-3-磷酸,Ad-YAP转染的CMs中的含量均低于Ad-LacZ转染的CMs中的含量(5A-5C)。相反,下游糖酵解途径中的代谢中间产物,包括PEP3-磷酸甘油酸(3-PG)、苹果酸、半胱氨酸(丝氨酸生物合成途径产物)、l-丙氨酸以及从l-天冬氨酸合成的氨基酸,包括l-赖氨酸、l-甲硫氨酸、l-苏氨酸和l-异亮氨酸,在Ad-YAP转染的CMs中均显著升高,相对于Ad-LacZ转染的CMs5A-5C)。有研究表明,较不活跃的丙酮酸激酶M2PKM2)会导致糖酵解途径上游代谢中间产物的积累,从而增加辅助途径的底物可用性。在心肌细胞中,YAP显著诱导了PKM2Tyr105的磷酸化,降低PKM2的活性并诱导细胞生长5D-5E)。

5】


为了评估糖酵解是否对上述检测到的YAP诱导的代谢中间产物的积累有贡献,作者使用统一标记的13C葡萄糖(U-13C葡萄糖)进行了稳定同位素标记实验。在转导了Ad-LacZ的培养NRVMs中,大约94%的2-PG/3-PGM+3)和93%的PEPM+3)来自细胞外葡萄糖,并且在YAP过表达的情况下,PEPM+3)的比例和数量显著增加(6A-6C)。在细胞外葡萄糖的碳高度依赖的情况下,丙酸盐(M+4)的比例和数量也显著增加(6B-6C)。这些结果表明,YAP通过促进糖酵解和/或补充代谢途径诱导PEP和丙酸盐的积累。


6】


04

降低葡萄糖代谢基因可以抑制YAP诱导的新生儿心肌细胞肥大

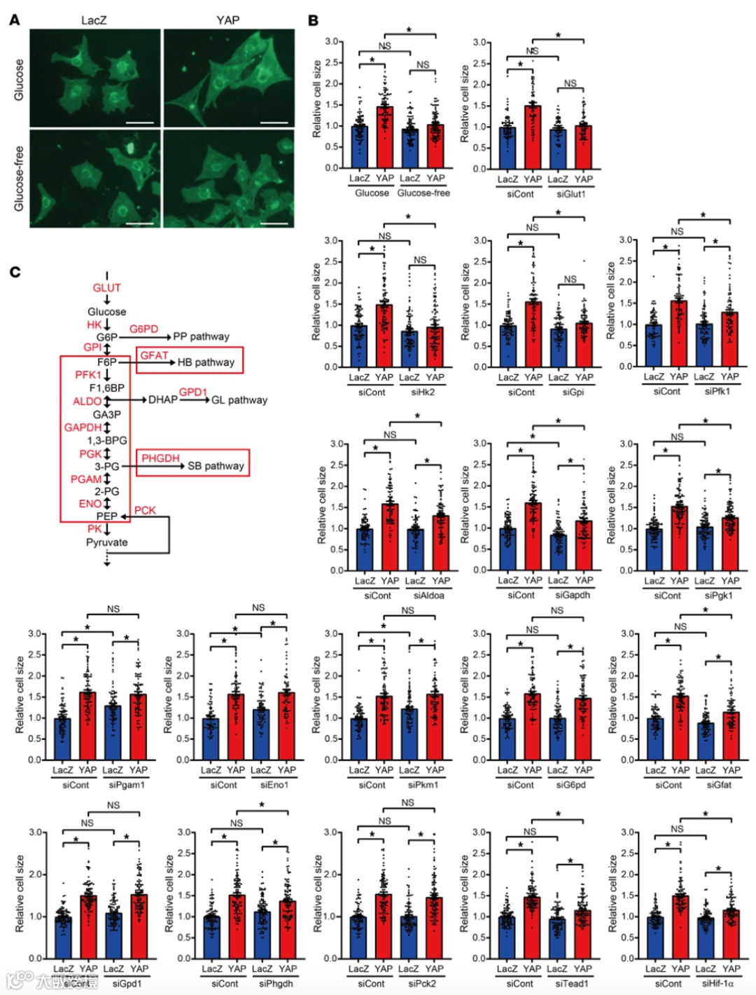
心肌肥厚至少在初期是心脏对急性负荷的一种适应性反应。单个心肌细胞的肥大可以增加壁厚度,从而根据拉普拉斯定律减少壁应力,进而降低氧耗和细胞死亡。因此,诱导适应性心肌肥厚是维持急性负荷期间心脏功能的关键。因此,作者研究了Warburg效应是否介导了对YAP激活的心肌肥厚反应。作者之前已经表明,YAP过表达诱导了NRVMs中的心肌肥厚。作者测试了通过siRNA介导的葡萄糖代谢基因下调是否抑制了YAP诱导的心肌肥厚(7A-7C)。siRNA介导下调对YAP诱导的肥大的影响可以分为4组。下调GLUT1HK2GPI完全抑制了YAP诱导的心肌肥厚,这表现为细胞大小(第1组)。当细胞置于无葡萄糖培养基中时,也得到了类似的结果(7A-7B)。下调PFK1ALODAGAPDHPGK1显著抑制了YAP诱导的肥大;但在这些条件下观察到细胞大小的适度但显著增加(第2组)。下调PGAM1ENO1PKM1增加了基线CM大小,但不影响YAP诱导的CM大小增加(第3组)。最后,下调磷酸葡萄糖脱氢酶(G6PD,糖醛酸途径的关键酶),甘油醛-3-磷酸脱氢酶(GPD1,甘油脂途径的酶)或磷酸烯醇丙酮酸羧激酶(PCK2,羧化途径的酶)不影响基线或YAP诱导的肥大(第4组)。相反,下调GFAT(己糖胺生物合成途径的关键酶)或PHGDH(丝氨酸生物合成途径的关键酶)的效果类似于第2组。这些结果表明,位于GPI以下(F6P-丙酮酸)的糖酵解中间产物和己糖胺和丝氨酸生物合成途径可能参与心肌肥大(7C)。代谢组学研究表明,在YAP存在的情况下,3-PGPEP和丝氨酸生物合成途径的中间产物增加(2B和图5C)。PEP的积累可以通过ENOPGAM的可逆作用补充3-PG的水平。这些结果表明,PEP3-PG和丝氨酸生物合成途径的代谢中间产物的积累介导了YAP诱导的心肌肥大。


7】


05

YAP通过GLUT1介导的糖酵解途径诱导成体心肌细胞的肥大

为了探究YAP激活是否通过GLUT1介导的糖酵解和肥大作用在成年心肌细胞中发挥作用,作者使用Ad-LacZAd-YAP转导培养的成年小鼠心肌细胞。与Ad-LacZ转导相比,Ad-YAP转导显著增加了GLUT1蛋白水平、基础糖酵解和心肌细胞大小(8A-8F)。YAP过表达还增加了葡萄糖消耗和乳酸产生(8G-8H)。BAY-876,一种选择性GLUT1抑制剂,几乎完全抑制了AMVMsYAP诱导的葡萄糖消耗、乳酸产生和肥大(8G-8I)。这些结果表明,YAP介导的GLUT1上调通过糖酵解在成年心肌细胞中诱导肥大作用。


8】


06

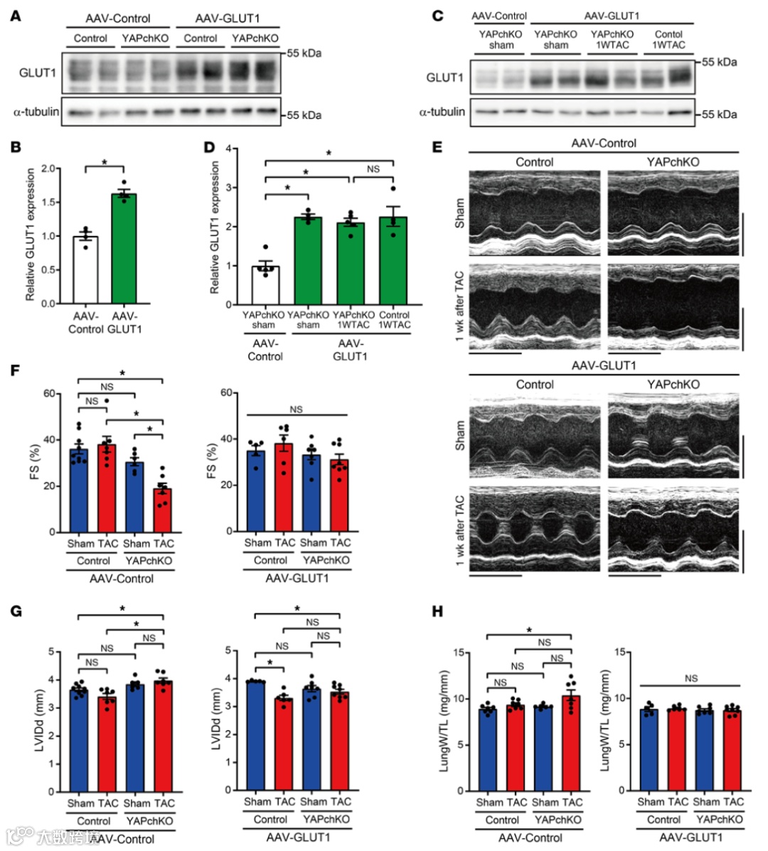
GLUT1的遗传拯救缓解了急性PO期间YAPch-KO小鼠的心功能障碍

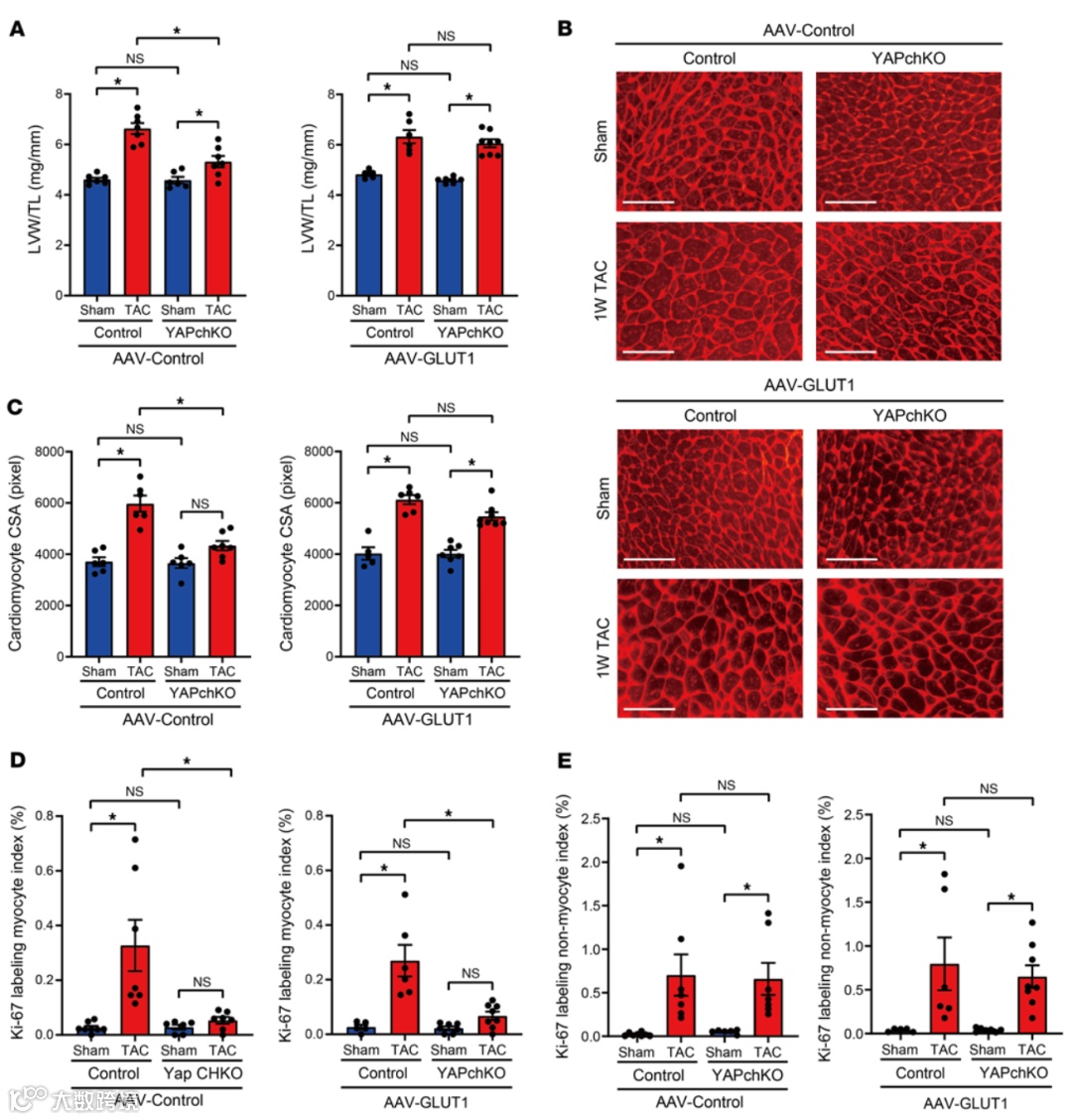
由于急性PO诱导的GLUT1上调在YAPch-KO小鼠中被抑制,而YAP通过上调GLUT1诱导肥大在培养的心肌细胞中,作者假设GLUT1下调在介导急性PO期间YAPch-KO对心脏的有害影响方面是至关重要的。因此,作者进行了GLUT1救援实验,将小鼠注射AAV-controlAAV-GLUT12周后进行假手术或TAC手术。作者确认AAV-GLUT1显著增加了心脏中的GLUT1表达(1.6倍,P < 0.059A-9B)。PO 7天后,小鼠进行超声心动图分析并被牺牲。作者确认AAV-GLUT1成功救援了TAC 7天后YAPch-KO小鼠的GLUT1上调(9C-9D)。分数缩短率(FS,%),一种收缩功能测量指标(9E-9F),LV舒张末期内径(LVIDd),LV扩张的一种测量指标(9E-9G),以及肺重量/胫骨长度(LungW / TL),一种心衰的标志,未影响任何AAV-controlAAV-GLUT1注射的对照小鼠。TAC诱导的LV收缩功能障碍和LV扩张在注射AAV-controlYAPch-KO小鼠中被观察到(9E-9G),与作者先前的结果一致。在注射AAV-GLUT1YAPch-KO小鼠中,TAC诱导的收缩功能障碍,LV扩张和肺充血不显著(9E-9H)。作者先前显示TAC 7天诱导心脏肥大和细胞周期重进入。作者确认TAC诱导心脏肥大,如LV重量/胫骨长度(LVW / TL)(10A)和组织学评估的LV CM横截面积(CSA),在注射AAV-control的对照小鼠中(10B-10C)。尽管TAC诱导的心脏肥大在注射AAV-controlYAPch-KO小鼠中被显著抑制,但在注射AAV-GLUT1YAPch-KO小鼠中抑制不显著(10A-10C)。作者还证实,在注射AAV-control的对照小鼠的LV中,TAC显著刺激了CMs和非CMs的细胞周期再进入,表现为Ki67标记阳性,而在注射AAV-controlYAPch-KO小鼠中,CMs的细胞周期再进入被抑制,而非CMs则没有受到影响(10D-10E)。然而,AAV-GLUT1注射并不能拯救TAC诱导的YAPch-KO CMs的细胞周期再进入(10D)。这些结果表明,YAP诱导的GLUT1上调在保护心脏免受急性PO的过程中发挥了关键作用,这可能是通过刺激代偿性心肌肥大而不是CM细胞周期再进入来介导的。

9】


10】


07

HIF-1α和TEAD1参与了YAP诱导的GLUT1转录过程

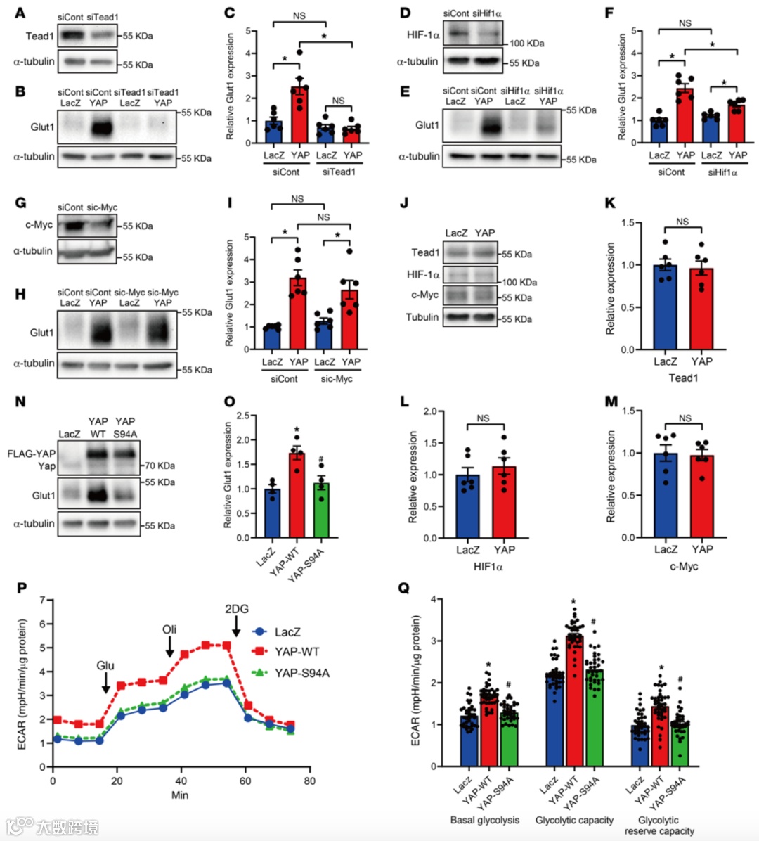
尽管正常成年心脏中GLUT1的表达很低,但其在应对缺氧和肥大刺激时会上调表达。以前的研究表明,在增殖细胞如癌细胞和成纤维细胞中,GLUT1的转录受到TEA区域家族成员1TEAD1)、HIF-1αc-Myc的调节。在NRVMs中,发现YAP诱导的GLUT1蛋白上调不受影响(11A-11I)。然而,通过siRNA介导的TEAD1HIF-1α敲低显著抑制YAP诱导的GLUT1上调(11A-11F),但通过c-Myc敲低不会显著影响(11G-11I)。在NRVMs中,YAP过表达并不会显著改变TEAD1HIF-1α蛋白水平(11J-11M)。虽然YAP过表达在体外培养的NRVMs中上调GLUT1,但不能与TEAD1相互作用的突变体YAP-S94A则无法上调GLUT1或刺激糖酵解,ECAR也证实了这一点(11N-11Q)。因此,YAP-TEAD1相互作用对于YAP诱导的糖酵解上调是至关重要的。

11】


小鼠Glut1近端启动子包含4个潜在的HIF-1α响应元件(HREs)和一个TEAD响应元件(TRE),其中一个HRE位于TRE附近(12A)。为了研究HRETRE的作用,作者构建了包含1kbp Glut1基因近端启动子的荧光素酶报告基因,并对TRE或其中一个HRE进行突变(12A)。NRVM中的WT报告基因活性由YAP增加,但显著受到siTead1siHif1a的抑制(12B),提示TEAD1HIF-1α在介导YAP诱导的Glut1近端启动子活化中发挥了关键作用。TRE的点突变在-601HRE-596-269-245-89显著降低了报告基因活性,无论是在基线或YAP存在的情况下,与WT相比(12C)。这些结果表明,近端启动子中的TREHRE都参与了YAP诱导的Glut1转录激活。降低TEAD1HIF-1α也抑制了NRVMYAP诱导的细胞大小增加(7B)。
为了测试YAPTEAD1HIF-1α是否与Glut1启动子相互作用,作者使用培养的NRVMs进行了ChIP实验。使用抗TEAD1或抗YAP抗体进行的ChIP实验显示,它们与Glut1启动子存在显著的结合(12D)。当YAP过表达时,使用抗HIF-1α抗体进行的ChIP实验也显示出对Glut1启动子的显著结合(12E)。这些结果与HIF-1αTEAD1YAP与培养的NRVMs中的Glut1启动子相互作用的概念相一致。
作者还使用ChIP测定了在假手术或TAC 2-4天后的鼠心脏样本,并使用所示抗体进行了ChIP-Seq分析(12F-12M)。在WT小鼠中,YAPTEAD1HIF-1αTAC应答中在Glut1起始密码子上游约138 bp的近端启动子区域中积累(12F-12H)。作者还使用进行了4-6个心脏的ChIP-qPCR实验,这些心脏来自于进行了假手术或TAC的控制或YAPch-KO小鼠。结果显示,在YAPch-KO小鼠中,与控制小鼠相比,HIF-1α结合到近端Glut1启动子区域没有显著降低(12I-12J)。TEAD1结合在YAPch-KO小鼠中有降低趋势,但差异没有达到统计学意义(12K-12L)。在TAC后,新的YAP结合峰出现在包含HRE的近端Glut1启动子中(12M),以及远端启动子和/或增强子中。综上,这些结果表明,急PO诱导YAP/TEAD1/HIF-1αGlut1近端启动子区域,包括HRE之间的相互作用,并可能存在YAP/TEAD1/HIF-1α与增强子区域之间的相互作用。


【图12】


08

一个由TEAD1、YAP和HIF-1α组成的蛋白复合物在GLUT1启动子上

为了研究TEAD1YAPHIF-1α是否相互作用,作者使用过表达FLAG-YAPMyc-TEAD1HA-HIF-1α P402A/P564A(一种稳定形式的HIF-1α,因为HIF-1α在非应激条件下会被迅速降解)的HEK293细胞和NRVMs进行共免疫沉淀实验。针对每种蛋白质的特异性抗体可以共同免疫沉淀其他蛋白质,表明存在YAP-TEAD1YAP-HIF-1αTEAD1-HIF-1α复合物,不仅在HEK293细胞(13A-13C),而且在NRVMs中也有(13D-13F)。然而,当在HEK293细胞中只过表达三个蛋白中的两个时,可以检测到YAP-HIF-1α复合物,但无法检测到TEAD1-HIF-1α复合物(13G),这表明TEAD1-HIF-1α相互作用可能需要YAP的参与。
为了确定YAPTEAD1HIF-1α在心肌细胞中的相互作用是直接还是间接的,作者进行了体外蛋白质相互作用实验。当重组HIF-1αTEAD1分别或同时与谷胱甘肽S-转移酶-YAPGST-YAP)或GST对照一起孵育时,无论是HIF-1α还是TEAD1都能够结合到GST-YAP而不结合到GST对照,表明HIF-1αTEAD1可以直接与YAP相互作用(13H)。当重组HIF-1αYAP分别或同时与GST-TEAD1GST对照一起孵育时,虽然YAP在任何条件下都能够结合到GST-TEAD1,但只有在YAP的存在下HIF-1α才能结合到GST-TEAD1,表明YAP可以直接与TEAD1相互作用,但HIF-1α只能通过YAPTEAD1相互作用(13I)。类似地,当重组TEAD1YAP分别或同时与GST-HIF-1αGST对照一起孵育时,虽然YAP在任何条件下都能够结合到GST-HIF-1α,但只有在YAP的存在下TEAD1才能结合到GST-HIF-1α,表明YAP可以直接与HIF-1α相互作用,但TEAD1只能通过YAPHIF-1α相互作用(13J)。当等量的重组TEAD1GST-HIF-1α一起孵育时,结合到GST-HIF-1αTEAD1量随着重组YAP的存在量成比例增加(13K)。因此,YAP可以直接与TEAD1HIF-1α相互作用,但TEAD1HIF-1α之间的相互作用是通过YAP实现的。这些结果表明,PO诱导的YAP上调以及随之发生的YAP-TEAD1YAP-HIF-1α相互作用促进了TEAD1-YAP-HIF-1α的相互作用和GLUT1转录的上调13L)。


13】


三、结论

The rains

在心脏急性PO过程中,YAP通过刺激华尔堡效应介导了代偿性心脏肥大。YAP诱导了糖酵解途径的中间产物和代谢物的积累。尽管在心脏PO期间失去YAP功能可能会有一些补偿,但YAP似乎在通过直接上调GLUT1促进糖转运的过程中产生l-丝氨酸,l-天冬氨酸和苹果酸在糖酵解,辅助和补充途径中,这些物质又参与了合成代谢和细胞存活机制,从而在介导代偿性心脏肥大方面发挥了至关重要的作用。

  

  总之,作者的研究结果表明内源性的YAP在介导Warburg效应中起着至关重要的作用,而YAP对代谢中间产物和糖酵解途径的诱导是关键介导代偿性肥厚的。



长按扫码关注




【声明】内容源于网络
0
0
i米立
科技赋能科研,用数据智能连接客户和实验室,通过软件和实验标准化来管控过程和细节,做到实验公开,数据真实并且实时反馈,助力客户实现可持续发展,并提供一站式数字化科研服务,让科研更简单,更高效。
内容 120
粉丝 0
i米立 科技赋能科研,用数据智能连接客户和实验室,通过软件和实验标准化来管控过程和细节,做到实验公开,数据真实并且实时反馈,助力客户实现可持续发展,并提供一站式数字化科研服务,让科研更简单,更高效。
总阅读34
粉丝0
内容120