
近日,第三军医大学的侯宇、杨世明和萧玉峰等在Molecular Cancer(IF:41.44, Q1)杂志上发表了题为“Demethylase ALKBH5 suppresses invasion of gastric cancer via PKMYT1 m6A modification”的研究。该研究建立了转移中的ALKBH5-PKMYT1-IGF2BP3调控系统,代表了治疗GC转移的新靶点。
一、背景
胃癌(GC)是第五大常见癌症类型,在世界癌症相关死亡原因中排名第三。GC细胞的转移能力是导致死亡的重要原因。目前GC患者的治疗主要依靠手术、化疗、生物治疗等,但这些方法仍不能令患者和医生满意。GC的浸润和转移是当前临床治疗中一直存在的难题。最近的文献研究表明,GC的表观遗传变化与其侵袭和转移能力密切相关。因此,深入了解胃癌细胞转移过程中的表观遗传修饰,对临床治疗有很大帮助。RNA修饰是表观遗传调控的一种形式,已被发现广泛存在于转录组水平。N6-甲基腺苷(m6A)作为最常见的真核mRNA修饰形式,已被发现其参与多种生物过程。M6A是由m6A WER(“写入器”、“擦除器”和“读取器”)调节的可逆动态RNA修饰。mRNA的命运随着mRNA不同区域中m6A修饰的变化发生不同地改变。
最近报道了m6A在多种癌症中的作用。研究表明,被改变了的m6A修饰广泛参与了包括GC在内的各种肿瘤的进展过程。作为一种重要的表观转录组调节剂,据报道甲基转移酶3(METTL3)通过调节GC中的HDGF m6A修饰来促进肿瘤血管生成和糖酵解。锌指MYM型因子1(ZMYM1)也被认为是METTL3的m6A靶标,可通过募集复合物介导E-钙粘蛋白的表达来促进转移。SPHK2和MYC也受METTL3调节以加强迁移和入侵。作为一个动态调控系统,m6A修饰的整体水平受其“写入者”和“擦除者”的共同调控。这些研究大多从甲基转移酶的角度考察GC细胞侵袭和转移的机制,但对脱甲基酶的参与知之甚少。去甲基化酶参与胃癌细胞侵袭转移的具体分子机制尚未完全阐明。
在这项研究中,作者确定了alkB同系物5(ALKBH5)(一种关键的去甲基化酶)对GC细胞转移能力的抑制作用。作者进一步筛选了关键的下游分子和修饰位点,揭示了ALKBH5调节GC细胞侵袭的潜在机制。
二、结果
1.MeRIP-seq揭示了m6A修饰基因与GC细胞粘附之间的强相关性,去甲基化酶ALKBH5的下调与GC预后相关
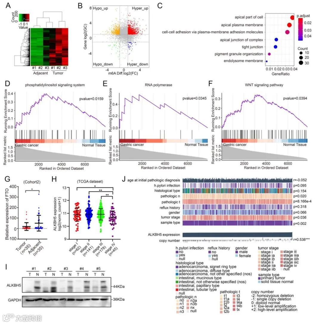
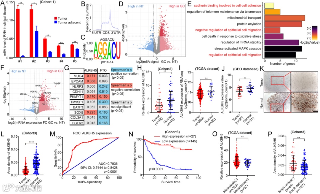
为了评估GC中m6A修饰的总体水平,随机选择了5对具有相邻正常样本的临床肿瘤组织。使用EpiQuik m6A RNA甲基化定量试剂盒,作者观察到GC组织中的m6A水平明显高于邻近的正常组织(图1A),表明m6A可能参与了GC的发生或进展。选择成对的组织用于进一步的甲基化RNA免疫沉淀测序(MeRIP seq)。m6A抗体富集的RNA序列通过高通量测序直接测序,使用MACS2软件进行峰调用和峰分布(阈值q值=0.05)。与之前的报道一致,在三对组织的MeRIP-seq分析中,m6A信号主要出现在终止密码子和mRNA转录本的3’UTR附近(图1B)。HOMER软件用于识别m6A峰结合的mRNA区域上的基序(表示m6A位点的序列保守性)。M6A修饰集中在GGACU基序上(图1C)。大多数基因在肿瘤组织中表现出更高水平的m6A修饰和mRNA表达(图1D,S1A-B)。GO分析表明,这些基因主要富集在细胞间粘附和上皮细胞迁移中(图1E)。KEGG分析还显示紧密连接和内体膜富集(图S1C)。全局基因集富集分析(GSEA)分析显示磷脂酰肌醇信号系统和RNA聚合酶明显富集(图S1D-F)。正如数据分析所确定的,大多数在肿瘤组织中表现出高m6A水平的基因也表现出显著高于邻近正常组织的mRNA水平(图1F)。
图1
补充图1
m6A水平主要由甲基转移酶(METTL3、METTL14和WTAP)和去甲基化酶(FTO和ALKBH5)平衡,而据报道甲基转移酶METTL3和METTL14可调节GC进展。然而,GC中去甲基化的机制报道较少。为了探索参与细胞迁移的关键去甲基化酶,利用TCGA数据库探索了m6A相关酶与迁移相关基因之间的相关性。数据显示ALKBH5与这些基因呈显著负相关,而FTO主要与它们呈正相关(图1G)。检测49例患者胃癌组织和正常组织的mRNA水平表明,ALKBH5在胃癌组织中表达水平较低,而胃癌与正常组织之间的FTO表达不如ALKBH5显着(图1H,S1G)。邻近正常组织中的ALKBH5蛋白水平也高于GC组织中的水平(图S1I)。因此,作者关注ALKBH5的表达及其在GC转移中的可能机制。TCGA和GEO数据库都显示GC中ALKBH5表达减少(图1I-J)。来自组织微阵列的统计分析还显示,ALKBH5的蛋白质水平在邻近的正常组织中显着更高(图1K-L)。接受者操作特征(ROC)曲线表明ALKBH5对GC的临床诊断高度敏感和特异(图1M)。生存分析还表明,ALKBH5高表达的患者预后改善(图1N)。临床统计显示,ALKBH5在有远处转移的患者中的表达低于无远处转移的患者(图1O)。在淋巴结转移组中观察到类似的结果(图1P)。临床特征还显示ALKBH5与肿瘤分期和病理淋巴结密切相关(图S1H、J)。综上所述,提示ALKBH5的低表达可能是胃癌转移的根源。
2.ALKBH5在体外抑制GC侵袭和迁移
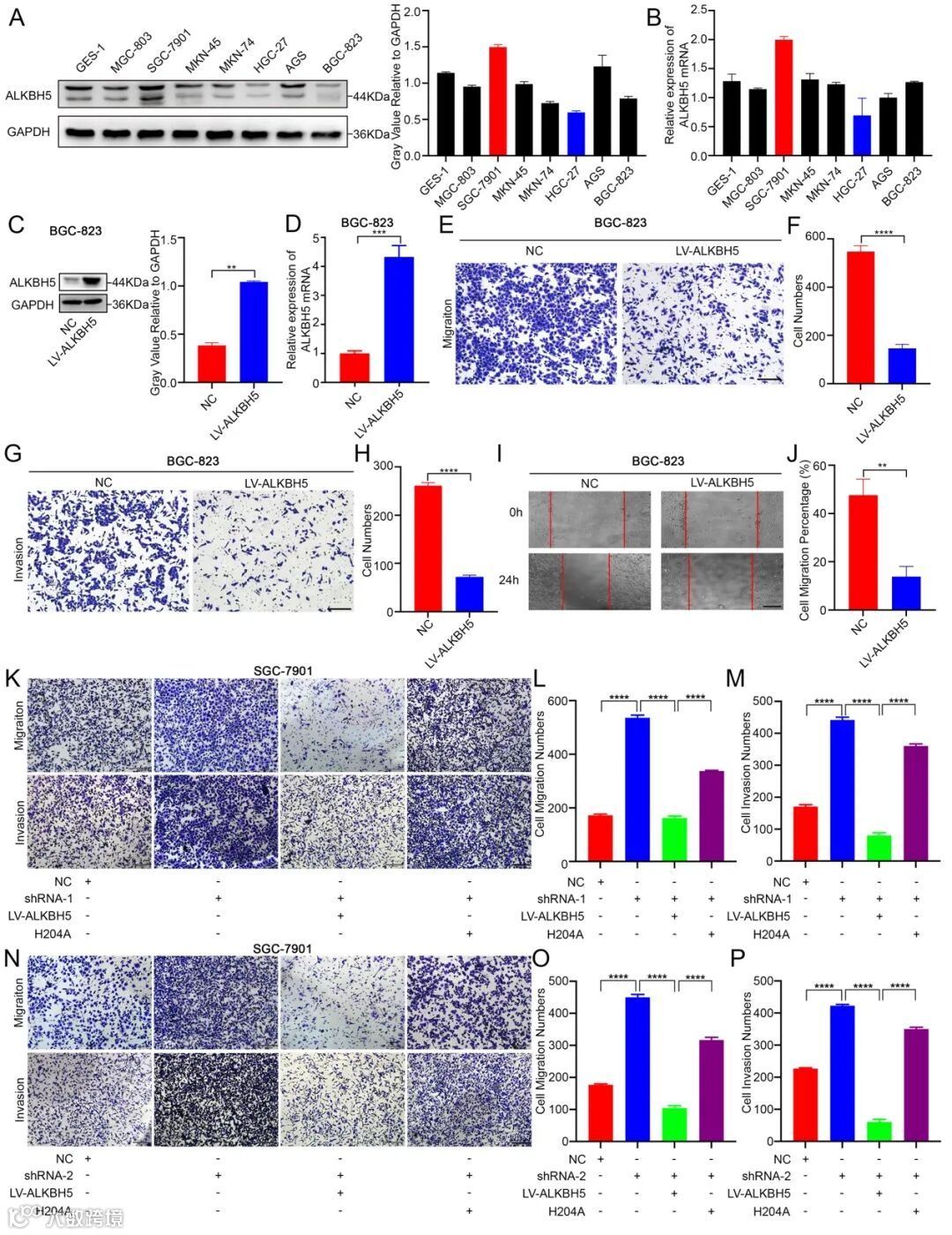
为了挖掘ALKBH5在GC进展中的潜在特征,作者首先评估了ALKBH5在GC细胞系中的表达(图S2A-B)。之后,在HGC-27和BGC-823细胞中建立了ALKBH5的稳定过表达(图2A-B和S2C-D)。作者还在SGC-7901细胞中沉默了ALKBH5(图2C-D)。通过transwell实验验证,GC细胞的转移能力在ALKBH5过表达后明显受到抑制(图2E,G和S2E-H),而在SGC-7901细胞中通过ALKBH5敲低大大增强了转移能力(图2F,H)。正如预期的那样,划痕试验发现ALKBH5的上调显著抑制了GC细胞的迁移能力(图2I,S2I-J)。ALKBH5表达的减弱加速了GC细胞的迁移(图2J)。
据报道,ALKBH5 H204A会使氨基酸204发生突变,可能会导致ALKBH5去甲基化酶活性不足。为了阐明m6A在迁移中的作用,作者在HGC-27细胞中使用了ALKBH5 H204A突变体(图2K)。结果表明,ALKBH5突变对其mRNA或蛋白水平的影响较小(图2M-N),但ALKBH5 H204A细胞中的m6A水平明显高于LV-ALKBH5 GC细胞(图2L)。与ALKBH5过表达相比,突变体组的迁移和侵袭能力也得到增强(图2O-P)。另外,野生型或ALKBH5 H204A在ALKBH5敲低GC细胞中过表达(图S2K,N)。Transwell实验显示野生型ALKBH5过表达后迁移和侵袭能力降低,而H204A没有这种抑制作用(图S2K-P)。这些数据表明,ALKBH5过表达对细胞侵袭的抑制主要取决于其去甲基化酶活性。
图2
补充图2
3.PKMYT1被确定为ALKBH5的下游靶标
为了探索ALKBH5在GC转移中的潜在靶标,在对照和ALKBH5过表达BGC-823细胞进行了RNA-seq(图S3A)。RNA-seq结果表明,大多数转录物响应于ALKBH5过表达而下调(图S3A)。KEGG和GSEA分析均表明,mRNA水平下调的基因在粘着斑、缝隙连接和紧密连接中高度富集(图S3B-D)。这些结果暗示ALKBH5的暴露可以调节许多与侵袭和转移相关的基因的水平,表明ALKBH5对胃癌的侵袭和转移至关重要。
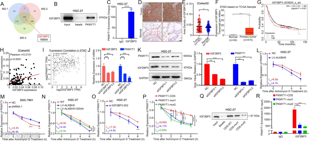
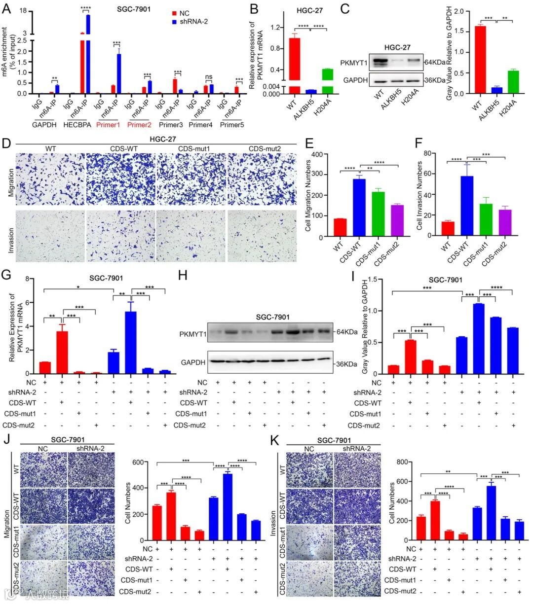
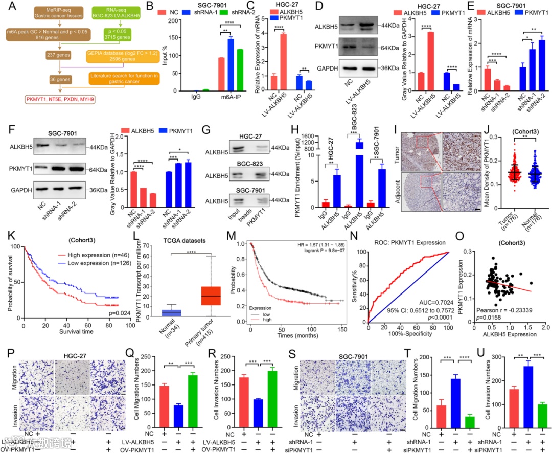
为了确定在ALKBH5下游发挥关键作用的主要靶基因,根据MeRIP-seq结果选择了816个基因,其m6A水平在GC中明显高于邻近组织。结合RNA-seq结果中ALKBH5过表达后显著改变的3715个基因,作者获得了237个共同基因。为了进一步确定GC中必需的下游靶基因,作者使用GEPIA数据库识别了2596个在GC中具有显著高表达(log2 FC > 1.2)的基因,最终获得了36个基因。通过文献综述筛选了已在GC中报道的四种基因(PKMYT1、NT5E、PXDN和MYH9)(图3A)。使用MeRIP-qRT-PCR和mRNA水平验证,作者发现当ALKBH5过表达或破坏时,只有PKMYT1表现出稳定的改变(图3B-F,S3E)。在ALKBH5干扰SGC-7901细胞后,PKMYT1的m6A水平稳定增加(图3B)。PKMYT1的表达在ALKBH5过表达后显著降低(图3C-D),在ALKBH5干扰后增加(图3E-F)。其他三个基因在过表达或干扰ALKBH5后显示mRNA水平的不同变化(图S3F-G)。RIP和RNA pulldown测定均证明了ALKBH5和PKMYT1转录本之间的结合(图3G-H)。因此,作者初步怀疑PKMYT1可能是ALKBH5的下游靶标。
组织微阵列和TCGA数据库结果均表明PKMYT1在GC中高表达,其表达与不良预后密切相关(图3I-M)。ROC分析表明PKMYT1对临床GC诊断有显著区分(图3N)。组织微阵列表达统计显示ALKBH5和PKMYT1表达之间显著负相关(图3O)。为了验证PKMYT1在GC转移中的独特作用,作者首先在GC细胞系中进行了PKMYT1破坏和过表达。Transwell实验表明,PKMYT1过表达后GC细胞的转移能力明显增强(图S3H-J)。当PKMYT1被抑制时,GC细胞的转移行为被显著抑制(图S3K-M)。为观察ALKBH5/PKMYT1对胃癌转移的影响,进行了拯救实验。结果表明,PKMYT1的过表达显著恢复了由ALKBH5过表达引起的转移能力(图3P-R),当破坏PKMYT1抑制由ALKBH5干扰引起的转移能力时观察到类似的结果(图3S-U,S3N-O)。这些结果表明PKMYT1作为ALKBH5的下游发挥作用。
图3
补充图3
4.PKMYT1以m6A依赖性方式促进GC的侵袭和迁移
为了鉴定ALKBH5影响的特定m6A位点,使用SRAMP网站(http://www.cuilab.cn/sramp/)预测了
PKMYT1的mRNA序列。预测结果展示了五个潜在的m6A修饰位点,在PKMYT1的mRNA序列中具有非常高的置信度(图4A)。为这五个位点设计了十个特异性引物。MeRIP-qRT-PCR表明对应于前两个位点的片段的m6A水平响应于ALKBH5过表达而显著降低(图4B)。当突变涉及ALKBH5脱甲基酶活性的残基时,它们的m6A水平得到恢复(图4B)。在ALKBH5敲低后观察到相反的结果(图S4A)。作者的数据表明PKMYT1 mRNA上的两个位点可能是ALKBH5调控的特定位置。在MeRIP-seq中还检查了GC组织中这两个位点的m6A水平。来自IGV基因组浏览器的结果表明,与正常组织相比,GC中两个位点的m6A修饰水平明显更高(图4C)。此外,PKMYT1在ALKBH5 H204A组中明显下调(图S4B-C)。这两个位点的突变旨在观察m6A修饰对PKMYT1的影响(图4D)。结果显示突变组中PKMYT1的整体水平降低(图4E-F)。同时进行transwell实验。结果表明,这两个位点的突变导致GC转移能力显著降低(图S4D-F)。这种现象在ALKBH5敲低后更为明显(图4G-H,S4G-K)。因此,PKMYT1以m6A依赖性方式促进GC的侵袭和迁移。
图4
补充图4
5.PKMYT1 mRNA的m6A修饰通过IGF2BP3维持其稳定性
众所周知,m6A修饰主要依赖于“阅读器”蛋白发挥额外功能。为了进一步研究PKMYT1的m6A修饰中潜在的“阅读器”蛋白,进行了RNA pulldown实验和质谱分析。质谱结果显示,IGF2BP3和RBMX可能在PKMYT1 m6A修饰后发挥作用,而IGF2BP3的得分(得分=69.33)远高于RBMX的得分(得分=29.05)(图5A)。作者选择IGF2BP3进行验证。RNA pulldown和RIP测定均表明IGF2BP3可以与PKMYT1 mRNA结合(图5B-C和S5A-D)。组织微阵列和TCGA数据库均显示GC中IGF2BP3高表达,其高表达表明GC患者预后不良(图5D-G)。组织微阵列和TCGA数据库结果均显示GC中IGF2BP3和PKMYT1表达之间存在显著正相关(图5H-I)。细胞系中的验证实验证实,在干扰IGF2BP3后,PKMYT1的表达显著降低(图5J-K)。
据报道,IGF2BP3是一种m6A阅读器蛋白,主要通过增强mRNA稳定性发挥作用。因此,评估了干扰和过表达ALKBH5后PKMYT1 mRNA的稳定性。发现PKMYT1的mRNA稳定性在放线菌素D处理下过表达ALKBH5后显著降低,但在干扰ALKBH5后明显增加(图5L-M)。在ALKBH5 H204A组中,PKMYT1 mRNA的稳定性得到恢复(图5N)。在干扰读取蛋白IGF2BP3后,观察到PKMYT1的mRNA稳定性显著降低(图5O)。为了研究m6A位点修饰对PKMYT1 mRNA稳定性的影响,在放线菌素D处理下,用PKMYT1-CDS、mut1和mut2质粒转染GC细胞。观察到这两个位点突变后PKMYT1的mRNA稳定性也降低(图5P)。
图5
补充图5
6.体内ALKBH5、PKMYT1和IGF2BP3之间的相关性
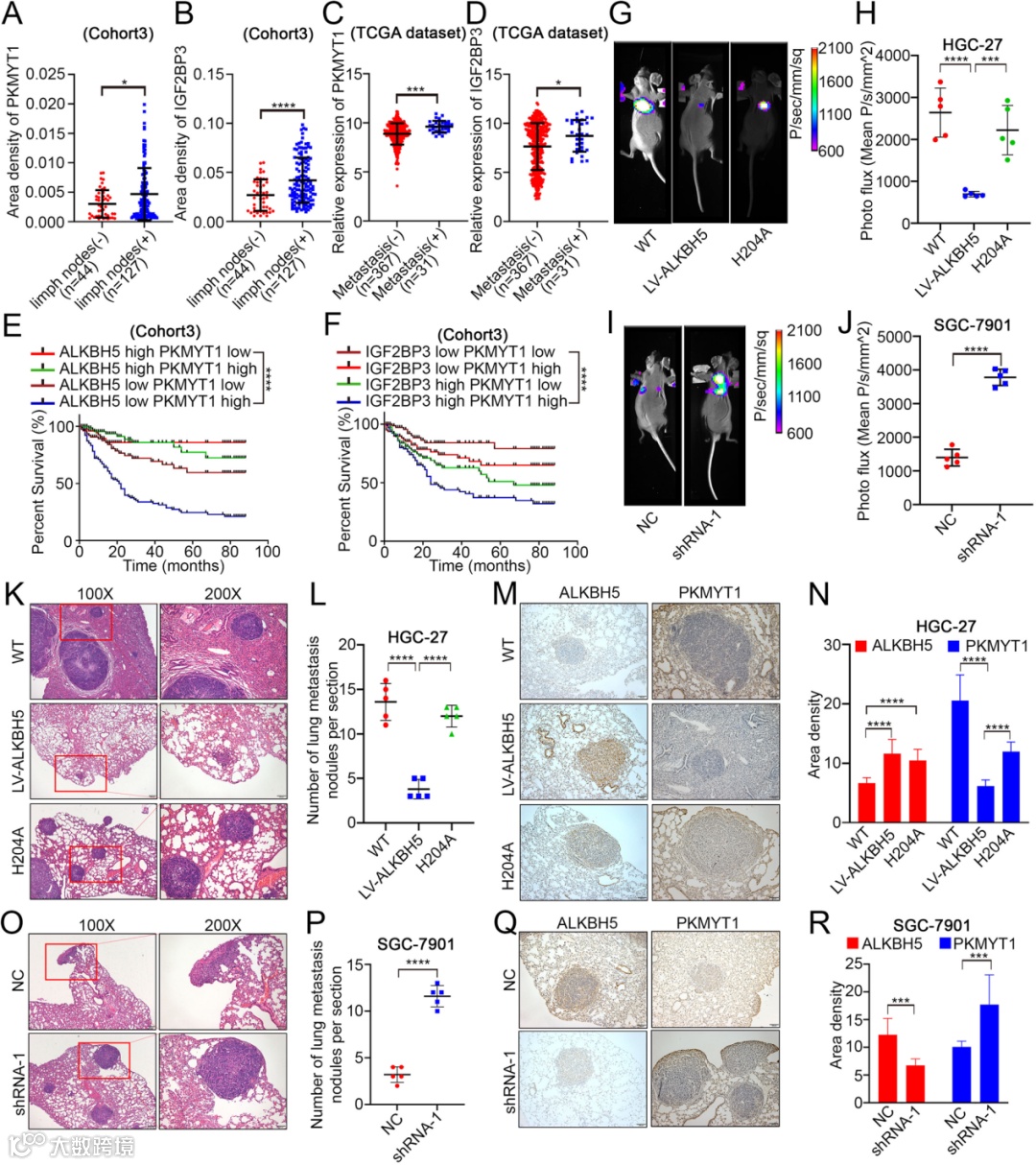
分别使用组织微阵列和TCGA数据库对肿瘤远处转移组和淋巴结转移组中PKMYT1和IGF2BP3的表达进行分析(图6A-D)。PKMYT1在转移组中的表达明显高于非转移组(图6A、C)。IGF2BP3与PKMYT1表现出相同的现象(图6B、D)。生存分析显示,具有高ALKBH5和低PKMYT1表达的患者显示出最好的预后(图6E)。值得注意的是,PKMYT1和IGF2BP3均低表达的患者也表现出最佳预后(图6F)。有趣的是,根据TCGA数据库,消化道肿瘤中ALKBH5、PKMYT1和IGF2BP3的表达表现出相似的表达趋势(图S5E)。提示ALKBH5/PKMYT1/IGF2BP3调控系统可能在消化道肿瘤中发挥重要作用。
接着采用尾静脉注射法建立裸鼠肿瘤肺转移模型,通过分子影像软件观察肺转移的形成,ALKBH5的过表达降低了这些细胞形成肺转移的能力(图6G-H),而ALKBH5(H204A)的突变挽救了这种能力(图6G-H)。相反,ALKBH5的敲低大大加速了小鼠肿瘤转移的形成(图6I-J)。肺组织切片的HE染色也揭示了响应GC细胞中ALKBH5过表达的转移结节数量显著减少(图6K-L)。进行IHC以评估肺组织切片的转移结节中ALKBH5和PKMYT1表达的相关性(图6M-N)。PKMYT1的表达在ALKBH5过表达后明显受到抑制,但在ALKBH5突变后恢复(图6M-N),在ALKBH5敲低后观察到相反的结果(图6O-R)。
图6
三、结论
1.作者已将ALKBH5鉴定为GC转移中的一种肿瘤抑制因子,并且该作用取决于ALKBH5的去甲基化酶活性。
2.PKMYT1是ALKBH5的下游靶基因,经过m6A修饰后,可以被“阅读器”蛋白IGF2BP3识别并结合。
3.PKMYT1的mRNA稳定性增强,表达水平升高,最终显著促进GC转移。
往期回顾
【2】Nature Communications|GDF11延长寿命?GDF11通过抑制p21来减缓兴奋性神经元衰老和大脑老化
【3】IF=38.272|Cancer Discov.| IL1RAP——尤文氏肉瘤的新表面靶标
【4】IF=28.213/Q1|肿瘤细胞来源的γ-氨基丁酸促进肿瘤增殖和抑制免疫细胞的机制研究
【5】Nature Neuroscience|可视化嗅觉!嗅小球空间转录组重建揭示气味处理的原则


