大外苍白球(GPe)通常被认为是基底神经节间接途径中的一个中转核,接收来自背侧纹状体的输入,并投射到下游的输出靶。GPe涉及到非运动功能,如决策和通过协调来自背内侧纹状体(DMS)和背外侧纹状体(DLS)的输出来寻求奖励的行为。
arky神经元约占GPe神经元的四分之一,并投射到背侧纹状体。NPAS1和FOXP是定义arky神经元的两个主要分子标记物。有趣的是,arky活动的增加会减少背侧纹状体的神经活动并抑制背侧纹状体依赖的运动行为。然而,GPe arky神经元是否也通过这种对背侧纹状体的反馈回路控制寻求奖赏行为的行为抑制尚未得到研究。
为了探究arky神经元功能,美国罗切斯特市梅奥诊所Doo-Sup Choi团队在Nature Communications(IF=16.6)上发表题为External globus pallidus input to the dorsal striatum regulates habitual seeking behavior in male mice 的研究性论文。作者发现大多数arky神经元以背外侧纹状体(DLS)为目标。利用纤维光度法,作者发现与随机比率(RR;操作)条件反射相比, arky活性在随机区间(RI;习惯)升高,表明arky神经元活动有足够的信息来区分RR和RI行为。GPe→DLS环路的消融促进了目标导向行为向习惯性行为的转变。
1
科学问题 ·
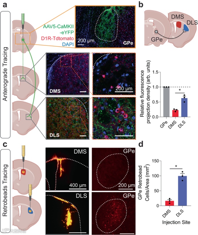
为了确定GPe arky神经元是否对DMS或DLS表现出优先投射。
研究途径 ·
作者注射了一种顺行或逆行失踪病毒到GPe,比较DMS或DLS中突触末梢的相对荧光。
结果1 ·
arky神经元主要投射到DLS
根据GPe注射部位将荧光值归一化。有趣的是,与DMS相比,GPe arky神经元更倾向于投射到DLS。接下来,作者在DMS或DLS中注射逆行病毒,并在GPe中检测逆行信号。与DMS注射组相比,DLS中神经元胞体数量显著增加。
结果2 ·
随机(RR)和间隔(RI)操作条件下GPe arky神经元的纤维光度测定Ca2+信号
GPe arky神经元对调节背侧纹状体依赖行为非常重要,作者试图利用基因编码的钙敏感荧光蛋白GCaMP来确定arky神经元在获得20%蔗糖奖励的目标定向和习惯性行为期间的时间动态。作者将一种表达GCaMP6s的逆转录病毒注入DLS,使用纤维光度计记录GPe细胞内Ca2+信号。
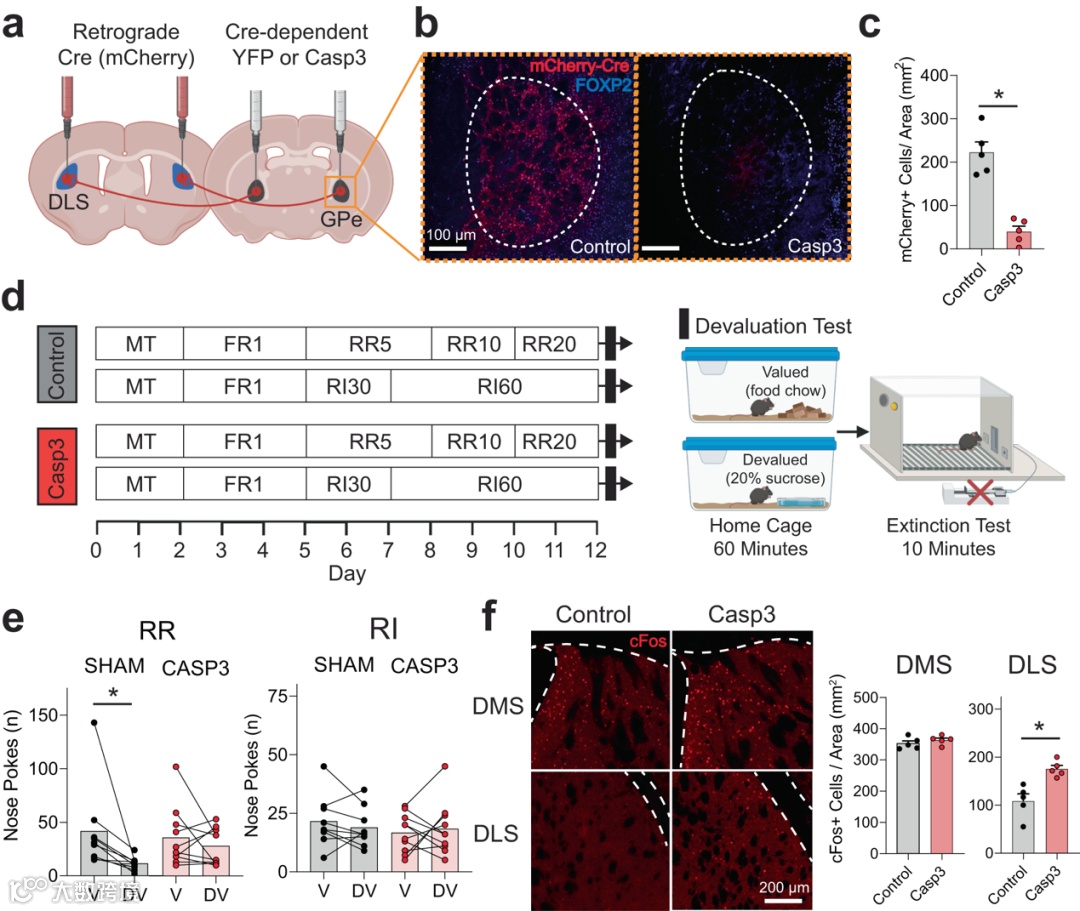
贬值测试(outcome devaluation test)是科学界公认的区分两种行为的标准实验。行为箱里有一个铁杆,小鼠按压会有糖球奖励。经过训练后,小鼠每次进入行为箱都会疯狂按压。如果在进入行为箱之前,给小鼠一大盒子糖球。如此一来,糖球对小鼠来说价值就降低了,这就是结果贬值的操作。
在贬值测试中,RR训练的小鼠在贬值条件下戳鼻子的次数减少,表现为目标导向的奖赏寻求。RI训练小鼠在贬值状态下戳鼻次数未见减少,提示有习惯性反应。在证实小鼠在奖励贬值任务中表现出目标导向(RR)或习惯性(RI)寻求后,作者检查了围绕6个行为事件的GPe arky神经活动。小鼠在RI120任务中比在RR20任务中表现出更强的GPe arky神经元活动。
结论1 ·
小鼠通过随机操作时间表的训练表现出目标导向或习惯性行为。
2
科学问题 ·
为了进一步检查神经活动是否包含奖励寻求策略信息。
研究途径 ·
作者训练了支持向量机(SVM),这是一种广泛使用的监督机器学习算法。
结果3 ·
GPe的arky神经元活动有足够的信息来区分目标导向和习惯寻求行为
所有来自RR和RI的试验都集中在一起,并训练SVM将神经数据分类为RR或RI。GPe arky Ca2+信号对奖励寻求策略编码越多,支持向量机预测越好。根据SVM模型的受试工作特征(ROC)曲线下面积(AUC)、准确性、特异性和敏感性来估计SVM模型的预测精度。
SVM显示,这三种行为事件周围的GPe arky Ca2+信号包含足够的信息来区分RR和RI寻求奖励策略。作者的SVM的准确性、敏感性和特异性也显著大于随机试验。
结论2 ·
GPe arky Ca2+信号在目标导向和习惯性行为中传递着行动选择信息。
3
科学问题 ·
为了确定消融arkyGPe→DLS回路是否调节目标定向或习惯性行为。
研究途径 ·
作者使用了一种cre依赖性caspase 3病毒,该病毒诱导细胞自主死亡。
结果4 ·
Caspase3依赖性的GPe arky投射的消融使小鼠转向习惯性行为
作者将mCherry标记的表达Cre重组酶的逆行病毒双侧注射到DLS中,然后再次注射Cre依赖的caspase-3进入GPe,caspase组GPe中mcherry阳性神经元显著减少。在贬值试验中,RR组的对照组小鼠在贬值状态下的消灭期鼻戳次数减少,与目标导向行为一致。有趣的是,RR caspase小鼠表现出习惯性行为,表明arkyGPe→DLS环路功能的丢失促进了从目标导向到习惯行为的转变。相比之下,RI-caspase小鼠与假手术组的差异无统计学意义。
结论3 ·
casp3依赖的GPe arky神经元消融对目标定向和习惯寻求产生影响。
4
科学问题 ·
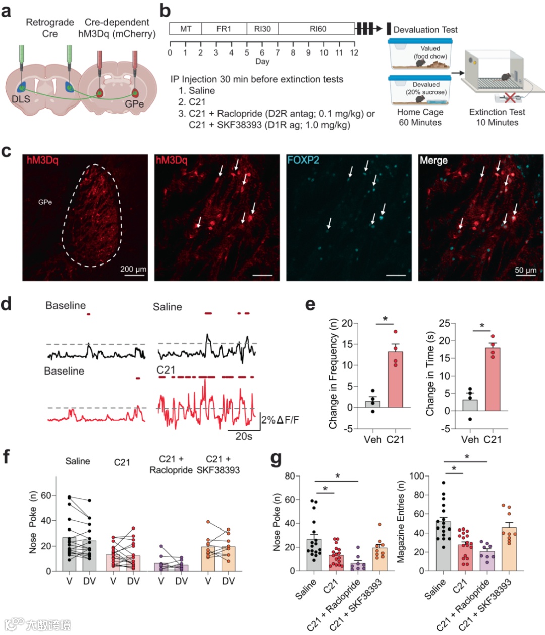
为了确定GPe arky神经元的激活是否可以抑制或逆转RI习惯性行为。
研究途径 ·
作者将表达Cre重组酶的逆行病毒注入DLS,在arky神经元中选择性表达由设计药物特异激活的gq-偶联设计受体。
结果5 ·
GPe arky神经元的化学激活减少整体寻找行为
作者将cre依赖性hM3Dq病毒注入按照RI时间表训练的小鼠GPe。通过细胞标记物的重叠证实了hM3Dq在arky神经元中的表达。为了测试arky激活对习惯性行为的影响,在贬值试验中,作者发现各个注射组的贬值状态无显著差异。然而,C21注射(激活arky神经元)显著减少了鼻戳次数。
结论4 ·
arky神经元激活的行为影响可能主要是通过表达D1R的dMSN。
总结
在本研究中,作者提供了GPe arky神经元在目标定向和习惯性寻找中的作用。利用纤维光度法Ca2+记录、计算建模、遗传消融、化学遗传和行为方法,作者揭示了arkyGPe→DLS电路如何调节行为选择和抑制。
作者的研究发现GPe arky神经元在调节目标导向和习惯寻求行为方面发挥着关键作用。在目标/习惯形成过程中,不仅显示了GPe arky活动的明显活动模式,而且arkyGPe→DLS电路的定向操作显示了抑制奖励寻求的重要作用。此外,arkyGPe→DLS功能减弱会抑制DLS活性,导致贬值时无法适当抑制奖励寻求。这些发现可能为治疗成瘾和其他强迫症提供了一种有希望的治疗策略。
未来的研究有必要使用各种Cre-mouse系或启动子驱动的病毒来补充这些基于投射的研究,以确定arky亚型是否优先与dMSN,iMSN或背纹状体中的其他中间神经元相互作用。
点击关
注我们

