纵骨生长由生长板(GP)维持,生长板位于长骨末端的骺端和干骺端之间。GP为软骨内成骨提供软骨细胞。生长板的损伤或紊乱都会导致长骨的缩短。骨折诱导的GP损伤是生长中的儿童骨骼疾病的主要原因之一,并可通过阻断GP功能导致骨生长缩短。在生长板内发生的部分生长板损伤可以恢复,但其机制尚不清楚。
在脊椎动物发育信号中,Hedgehog (Hh)对软骨细胞的分化和GP的维持至关重要。大量纤毛病以骨发育不良为特征。这些发现为纤毛信号,如Hh信号,作为干细胞激活和组织再生的潜在治疗靶点提供了见解,但该信号通路如何发挥作用尚不清楚。
为了探究Hedgehog功能,同济大学附属口腔医院孙瑶团队在International Journal of Oral Science (IF=14.9)上发表题为Primary cilia support cartilage regeneration after injury 的研究性论文。利用骨折小鼠模型,作者发现损伤的生长板中Hedgehog (Hh)信号的激活,可以激活生长板中的软骨细胞,促进软骨修复。此外,软骨纤毛核心基因Ift140的条件缺失破坏生长板纤毛介导的Hh信号通路。通过激动剂(SAG)激活纤毛Hh信号可显著加速损伤后生长板的修复。
1
科学问题 ·
探讨其生长板损伤后的再生机制。
研究途径 ·
作者构建了GP损伤模型,观察GP再生过程。
结果1 ·
GP损伤后软骨再生
损伤后21天骨长度比较显示生长板内损伤预后完全,不影响纵骨生长。对照组和手术后的胫骨生长板的横截面显示,损伤部位在7天内愈合,损伤间隙在再生过程中显著减小。胫骨GP的中心区域更弯曲和更短,30g的针对这一区域造成了更多的损伤。伤后1天(1dpi),中心区域基本被破坏。在3 dpi时,中心间隙逐渐缩小。在14dpi时,GP几乎再生,受伤的软骨愈合。免疫荧光染色显示II型胶原蛋白和蛋白多糖的表达增加。
结论1 ·
建立的GP损伤是可以自我恢复的。
结果2 ·
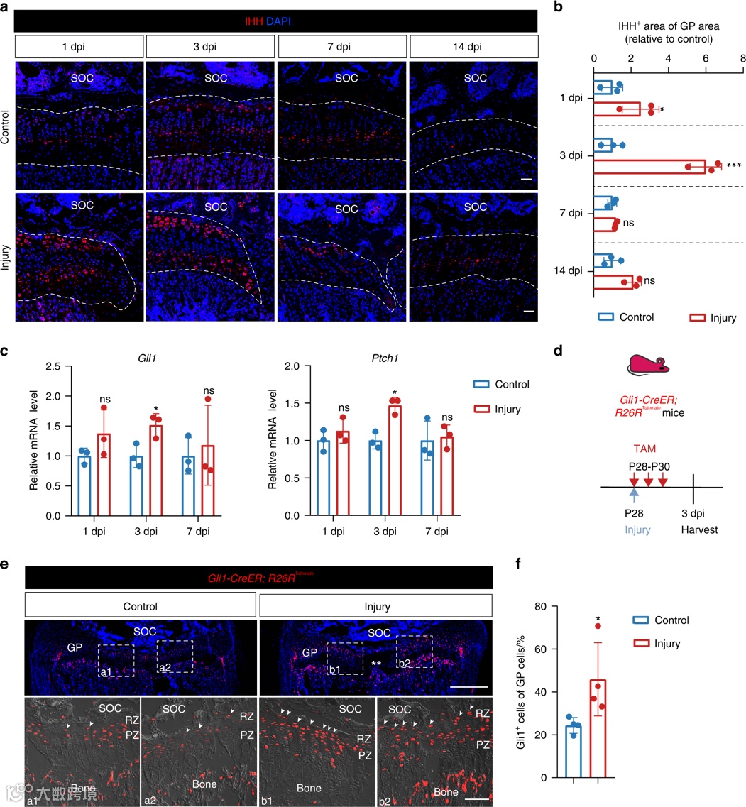
GP损伤激活生长板软骨细胞的Hedgehog信号通路
作者评估了IHH在GP再生过程中的表达。IHH在1dpi处升高,并在修复早期保持较高水平。为了研究Hh信号通路在GP损伤中的激活情况,作者检测了该通路下游基因的表达水平,结果显示Gli1和Ptch1的mRNA表达水平在GP损伤早期升高,尤其是在3dpi时。与对照组相比,GP损伤组有更多的GLI1+细胞。
结论2 ·
GP损伤在早期诱导IHH表达,激活静止区和增殖区软骨细胞的Hh信号转导。
3
科学问题 ·
研究Hh信号激活在GP修复中的潜在机制。
研究途径 ·
作者分析了发表的激光捕获显微解剖结合RNA测序(LCM-seq)数据。
结果3 ·
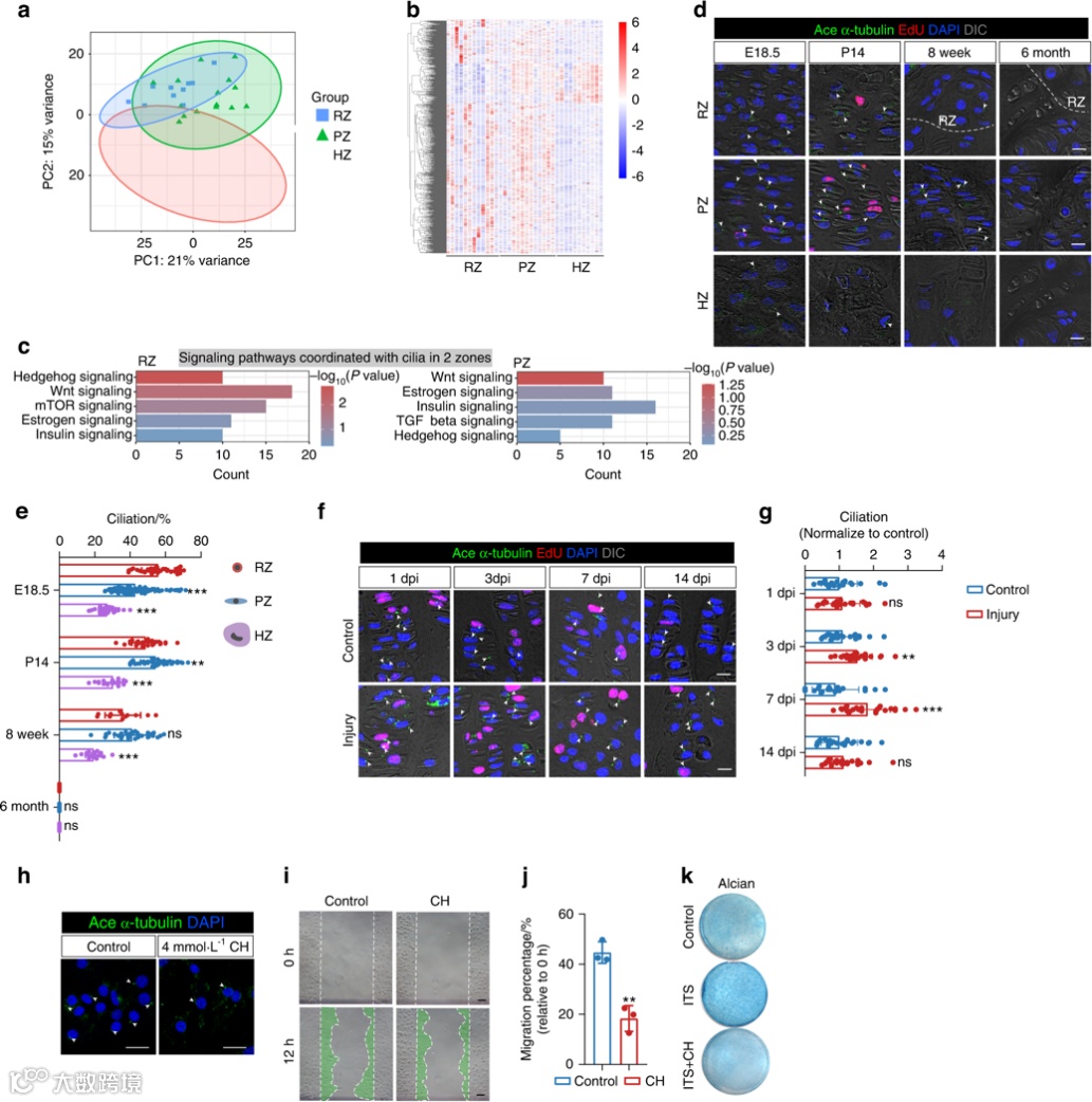
原发性纤毛在GP修复过程中介导静止和增殖软骨细胞Hh信号转导
生长板RZ、PZ和HZ的软骨细胞表现出不同的基因表达模式。作者进一步尝试鉴定各区域软骨细胞富集的信号通路的差异,特别是Hh信号,显示在静息区和增殖区高度富集。与肥厚区软骨细胞相比,静息区和增殖区软骨细胞的耦合性更高。
通过乙酰化α-微管蛋白染色鉴定初生纤毛,在GP修复过程中损伤部位软骨细胞的耦合增加。与对照组的胫骨GP相比,RZ和PZ上半部分的耦合从3dpi增加,在14dpi时恢复到损伤前水平。为了进一步研究纤毛对软骨细胞的调节作用,用水合氯醛(CH)去除初级纤毛。软骨细胞的迁移和分化通过调节与水合氯醛的配合而减少。
结论3 ·
静止和增殖的软骨细胞中初级纤毛和GP稳态之间存在相关性。
结果4 ·
纤毛Hh信号通路对GP损伤软骨细胞的增殖和分化是必要的
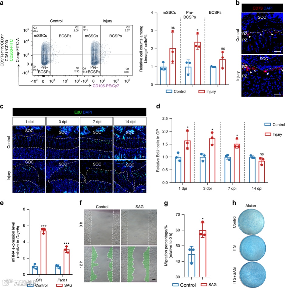
作者接下来研究了在GP损伤中激活的Hh信号是否可以激活体内的干细胞和祖细胞,并发现骨骼干细胞和祖细胞群体的三个重要亚群:骨骼干细胞、前骨干细胞、软骨和基质祖细胞在3 dpi损伤后增加。
给药EdU后,GP损伤后软骨细胞增殖增强。Hh信号转导通过PTCH1和下游GPCR SMO在初生纤毛中高度富集。作者在体外通过小分子SMO激动剂(SAG)干预软骨细胞的Hh信号。SAG处理提高Gli1和Ptch1 mRNA的表达水平,并促进软骨细胞的迁移和分化。
结论4 ·
这些数据突出Hh信号在GP再生中是必要的。
4
科学问题 ·
研究初生纤毛在体内GP软骨细胞中的作用。
研究途径 ·
作者利用Col2Cre小鼠在软骨细胞中特异性敲除Ift140,它是介导初生纤毛信号传输的IFT a复合体的核心成员。
结果5 ·
Col2+细胞纤毛结构的破坏会影响Hh转导和GP的发育
敲除小鼠即使在三周大时,体型也较短,纵向发育受阻,骨长度缩短,干骺端形态异常。因此,通过敲除软骨细胞中的Ift140破坏初生纤毛,导致生长板长度减少,甚至失去生长板结构。免疫荧光染色证实敲除小鼠纤毛丢失,很少软骨细胞上检测到纤毛。IHH在敲除小鼠中表达量也显著降低。
结论5 ·
通过删除Ift140破坏初生纤毛,会降低GP软骨细胞的增殖,并破坏生长板中的Hh转导。
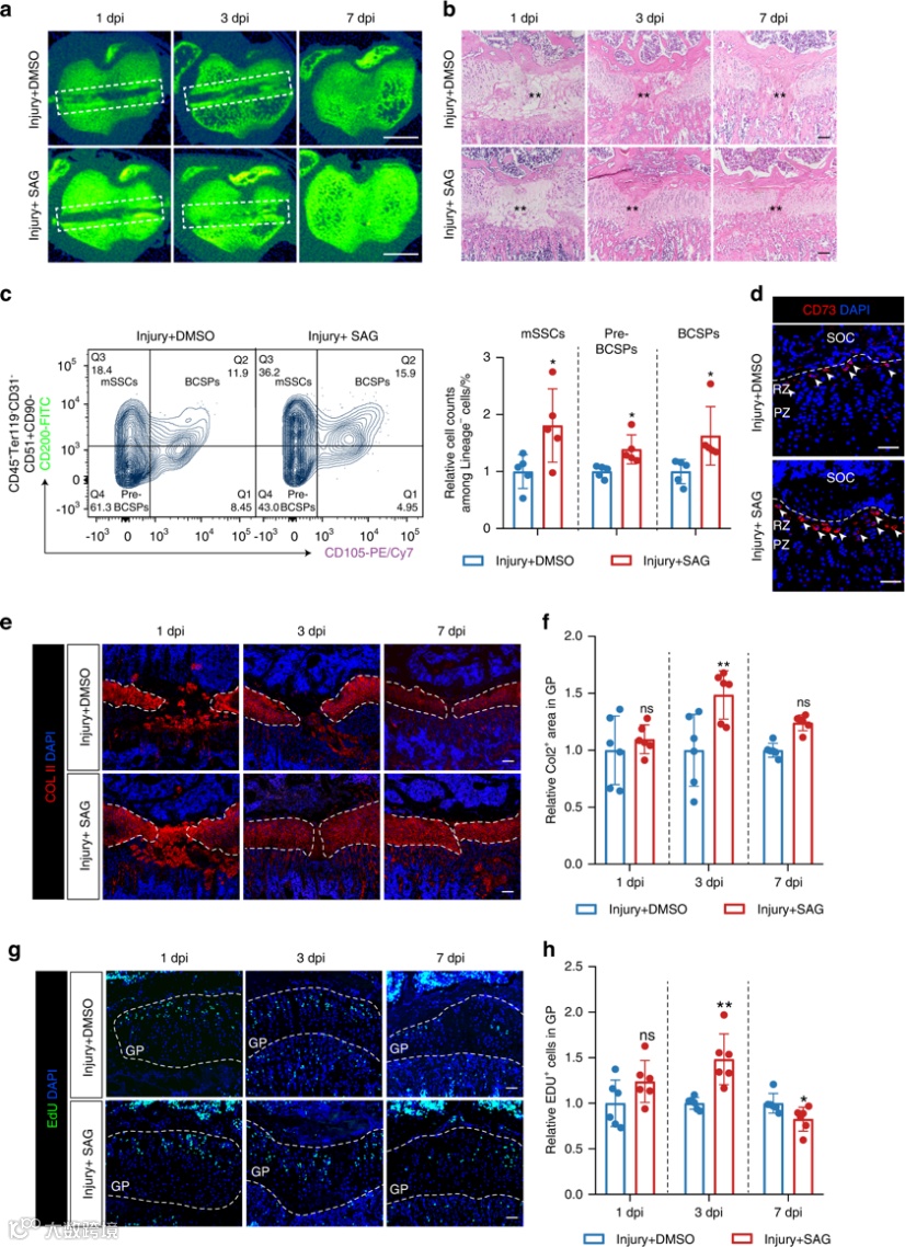
结果6 ·
IHh激动剂(SAG)促进GP在体内再生
为了证实Hh刺激是否能快速促进GP再生,在体内给予SAG激活Hh信号。应用SAG后,与对照组相比,micro-CT分析和HE染色显示GP再生明显加快,GP损伤在第3天愈合。在施加3 dpi SAG后,mSSCs、Pre-BCSPs和BCSPs的种群数量均有所增加。通过激活纤毛Hh信号通路,细胞增殖和分化在GP损伤中也显著增强。
作者想进一步验证纤毛Hh信号的激活是否可以促进其他顽固性GP损伤的再生。作者根据建立了生长板微穿孔损伤模型,直接观察GP修复过程中是否有骨形成。结果显示,GP损伤未愈合,伤后7天损伤间隙处有骨条形成,损伤部位胫骨生长板内可见Col1a1-GFP+成骨细胞。虽然在这个损伤模型中,给药SAG并没有完全愈合GP损伤,但在给药后,观察到Col1a1-GFP+成骨细胞减少。
结论6·
通过SMO刺激Hh信号可促进GP的再生。
总结
在这里,作者发现在GP静止和增殖区的软骨细胞大多数是幼龄小鼠的纤毛细胞,提示纤毛可能参与软骨干/祖细胞增殖和长骨生长。本研究描述了纤毛在GP损伤后再生中的作用。在GP修复过程中,软骨细胞的静止区Hh信号通路和耦合增加。此外,纤毛基因的敲除破坏生长板的稳态,而GP软骨的再生通过SAG诱导的 Hh-纤毛信号的激活得到改善。
这些结果揭示了生长板软骨细胞的纤毛Hh信号协调软骨对GP损伤的再生反应,并为其他类型的生长板损伤提供了新的见解。Hh-纤毛-Gli1轴的药理激活可有效促进GP缺损的修复。同时,作者的研究结果也揭示了纤毛如何维持GP功能的新机制,这可能有助于确定新的策略来对抗GP损伤,以挽救更多患有GP骨折的生长中的儿童。
为了进一步探索初级纤毛在损伤后GP再生中的作用,作者设计使用Col2-Cre小鼠构建损伤模型。然而,由于 3 周龄 Col2-Cre 小鼠的高致死率,无法用这种敲除模型构建损伤模型来观察GP再生过程。
点击关注我们

