大数跨境
0
0

2021年第一张天价罚单背后的警醒

2021年第一张天价罚单背后的警醒 网信科技
2021-02-25
2
导读:1月29日,银保监会网站披露,因“发生重要信息系统突发事件未报告”等六项违法违规事实,中国农业银行被罚款42


1月29日,银保监会网站披露,因“发生重要信息系统突发事件未报告”等六项违法违规事实,中国农业银行被罚款420万元。


主要存在以下六项违法违规事实:

一、发生重要信息系统突发事件未报告

二、制卡数据违规明文留存

三、生产网络、分行无线互联网络保护不当

四、数据安全管理较粗放,存在数据泄露风险

五、网络信息系统存在较多漏洞

六、互联网门户网站泄露敏感信息




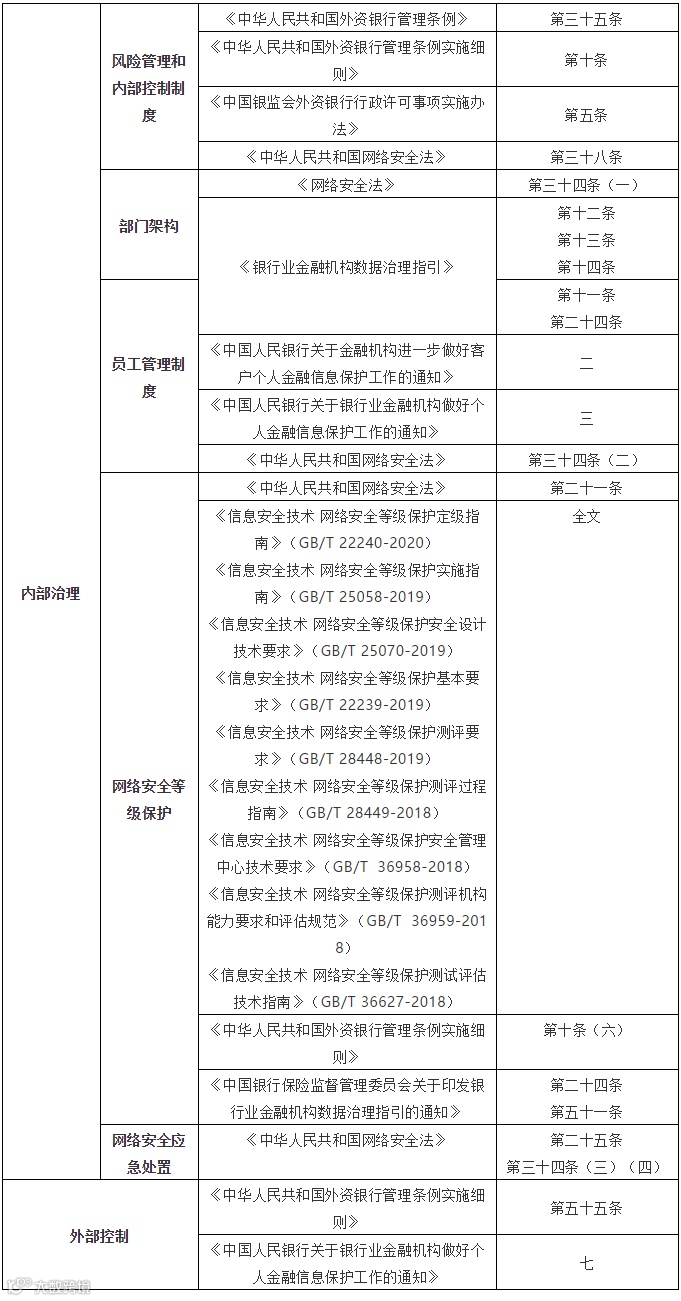
相关法规


从以上几点可以看出主要涉及到网络安全、数据安全与安全管理三方面问题。

《网络安全法》规定,国家对金融等重要行业和领域,在网络安全等级保护制度的基础上,实行重点保护。


银行一般应被认定为关键信息基础设施运营者,在履行网络运营者的一般安全保护义务的基础上,还需履行关键信息基础设施运营者的特殊义务。而相关的规范规定也很多,例如《个人金融信息保护技术规范》、《网上银行系统信息安全通用规范》、《商业银行应用程序接口安全管理规范》等多个规范。


敲响警钟


随着金融科技的发展,线上相关业务扩大,交易链条不断延伸,金融机构生产交易系统之间、以及与外部合作机构系统之间的信息交互明显增多。但是部分机构安全风险防范意识不足,内控管理不到位,技术措施和管理手段缺失,生产交易系统安全风险增大。

此次事件为我们敲响了警钟,不仅要吸取经验教训,还应当以此为鉴,认真开展自查,采取有效防范和应对措施,防止类似风险事件再次发生。

一、切实提高信息安全风险防范意识,严格按照法律法规要求保存业务、交易及日志数据,按要求对敏感业务数据进行加密或遮蔽保护

二、按照最小授权和职责分离原则进行系统权限管控;对生产环境的操作日志定期审计。

三、定期开展内部信息安全检查,及时修补系统安全控制缺陷和各类安全漏洞。

四、明确企业网络安全事件处理机制和上报流程。如出现重大网络安全事件应及时向相关监管机构上报。

五、对大多数企业来说,网络安全此类重要且专业的事情,应请第三方专业机构参与其中,专业人做专业事。


声明:我们推送的每一篇文章,都会注明来源和作者,版权归原作者所有,仅供分享学习,不做商业用途。若未能找到作者和原始出处还望谅解;如有侵权,请联系本微信后台,我们会在第一时间删除并致歉。




往期热文

抗击疫情保卫战,网信在行动!

我司旅游大数据平台入选华为解决方案伙伴

网信科技党支部扎实开展“冬训”

企业社会责任|道善得协会资助70名学生

浅析广受客户好评的公务用车平台



IT综合服务商





智慧旅游解决方案专家






【声明】内容源于网络
0
0
网信科技
苏州网信信息科技股份有限公司成立于2007年,公司总部设立在江苏省苏州市,目前拥有近百名员工。公司主要从事智慧城市规划设计与实施,包括智慧城市、数字企业、信息安全、信创服务、大数据、云计算、元宇宙等业务方向。
内容 403
粉丝 0
网信科技 苏州网信信息科技股份有限公司成立于2007年,公司总部设立在江苏省苏州市,目前拥有近百名员工。公司主要从事智慧城市规划设计与实施,包括智慧城市、数字企业、信息安全、信创服务、大数据、云计算、元宇宙等业务方向。
总阅读61
粉丝0
内容403