6月14日,由中共中央党校主管主办的《学习时报》刊发国家税务总局党委书记、局长王军题为《奋力推进税收现代化服务中国式现代化开新局建新功》的署名文章,文中提出:
勇破智慧税务之难。智慧税务建设是数字政府建设的重要组成部分。近年来,税务部门认真落实中办、国办印发的《关于进一步深化税收征管改革的意见》(以下简称《意见》),坚持久久为功、绵绵用力,初步建成了全国统一规范的电子税务局并上线试点,稳步推广全面数字化的电子发票,智慧税务的“四梁八柱”基本形成。今年是落实《意见》的“突破之年”,要在推动税收征管数字化升级和智能化改造上持续下功夫,深入学习借鉴国内外先进做法,吸纳融合各方数字化转型经验,推动智慧税务建设实现数字化、智能化和场景化的全面跨越,新电子税务局实现业务、技术和应用的全面升级,助力提升经济社会数字化水平。
近年来,中国税务部门在加强税收征管能力建设方面做出了大量探索和实践,并计划通过5年左右的时间,基本建成以税收大数据为驱动力的具有高集成功能、高安全性能、高应用效能的智慧税务,推动税收征管和服务流程全方位创新变革。以金税四期为代表的的智慧税务越来越多的被提及。
在去年第三届“一带一路”税收征管合作论坛中,王军提出了持续深化合作机制建设、持续完善共享平台建设、持续推进智慧税务建设三点倡议。并表示:“金税四期”(智慧税务)年底将基本开发完成。
01
金税四期是什么?
2021年3月24日,中共中央办公厅、国务院办公厅印发了《关于进一步深化税收征管改革的意见》,并发出通知,要求各地区各部门结合实际认真贯彻落实。《意见》不仅将实现信息系统的现代化,而且将实现税费征管、税费服务、岗责体系、组织机构、人才素质等各方面的现代化,从而实现税收治理的现代化,将进一步发挥税收在国家治理中的基础性、支柱性、保障性作用。要全面打造基于数据要素为驱动,功能强大、国内领先、国际一流的全新“智慧税务”。
国家税务总局研究制定了贯彻落实《意见》的时间表、路线图。《意见》将推动税收工作实现四方面的突破:
一是税收征管从合作、合并到合成的突破。二是税收服务、执法和监管深度融合的突破。三是税收治理实现数字化、智能化、智慧化的突破。四是税收改革创新从渐进式到体系性集成的突破。
《意见》从四个方面提出了拓展税收共治格局的措施:
一是部门协作推进改革。二是社会协同相向发力。三是司法支持保驾护航。公检法等司法部门是保障国家税收安全和纳税人缴费人合法权益的有力防线,也是税收共治格局中的关键一环。四是国际合作互惠共赢。这些措施可视为“金税四期”的整体架构设计。
《意见》中与个人息息相关的包括以下内容:
1、实现自然人社保费相关信息的“一人式”归集,持续推进自然人其他税费信息归集;
2、基本实现个人税费事项能掌上办理;
3、探索个人所得税经营所得年度汇算和部分优惠政策自动预填申报;
4、个人所得税按半年预缴个人所得税;
5、完善纳税人缴费人信息等级保护制度,对涉及纳税人缴费人和扣缴义务人的商业秘密、个人隐私等信息依法实行最严的保护制度、最小的查询权限、最窄的使用范围;
6、探索高收入人员个人所得税的服务与监管机制;初步建立高收入高净值人员个人所得税的服务与监管机制;持续拓展税费服务监管内容,不断提高对高收入高净值人员的税费服务与监管水平;
上述均纳入个人征信系统。
02
金税四期的上线,
将对灵活用工行业带来什么影响?
灵活用工平台随着在数字经济和共享经济蓬勃发展而产生,在灵活就业为主的互联网新经济平台广泛应用:
ꔷ在用工方面,灵活用工平台作为用工单位和劳动者之间的平台,能够高效匹配用工需求和劳动力资源,形成资源高效合理匹配;
ꔷ在涉税方面,平台一方面可以代劳动者申报个税,一方面又能代劳动者给用工单位代开或直接开具专票,对双方都更有利;
ꔷ同时,灵活用工平台通常与多地政府签订委托代征协议,能对自由劳动者视为个体工商户进行核定征收,税负减轻,到手收入增加。
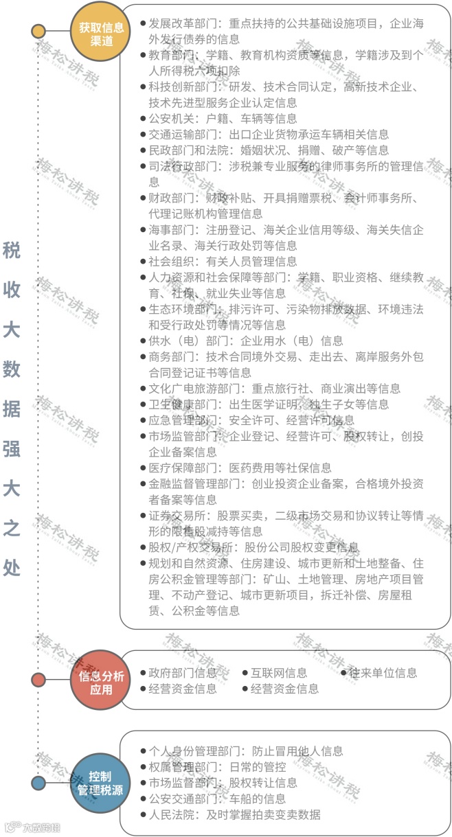
金税四期明确提出以“数”治税,未来的“智慧税务”最重要的一环就是电子发票,将增值税普票、专票以及各类各样的特种发票全部纳入电子发票系统,实现用“发票”+“钞票”全面反应社会的经济活动。当下税务机关已经实现了税务大数据转型,很多税务局利用税务总局“全国法人数据库、全国自然人数据库”等资源,已经建立了灵活用工平台企业风险识别系统,“靶向式”识别灵活用工平台风险。
图源梅松讲税
种种迹象表明,金税四期下,整个灵活用工行业也将迎来大变天!对于企业、平台乃至灵活就业者,这既是挑战,更是机遇。
对于企业而言,在选择灵活用工平台时,务必需要重点关注以下几点:
1、签订的协议是否规范,方案是否合规。
2、平台是不是能够提供合规发票,依法合规纳税。因为整个模式里,用工单位对发票的审核和把控责任更大,也就意味着,用工单位其实面临的风险相对较大。
3、能够保证业务的真实性和合理性,并且做到证据留痕,业务资料保存。
4、资金管理是否安全,支付路径是否清晰。
5、平台相关资质是否齐全、真实。尤其,是否真的具有委托代征资质,以及代征税种及范围。
金税四期+社保入税+大数据之下,企业需思虑周全后再做决定,切勿因贪便宜、少交税等选择了不靠谱的灵活用工平台,给自身经营带来重大税务风险。
而对于整个灵活用工行业而言,企业、平台和灵活就业人员,共同的诉求是选择一个合规、合适的用工管理平台。平台能够从资金安全、合规完税、权益保障、高效结算等方面促进灵活用工行业合规发展。
往期回顾
您可能还想了解
*关注【灵才科技】矩阵号
了解灵才科技更多产品服务
灵活用工|个体创客|设备租赁|总部经济
股权减持|网红结算|数字企服
咨询热线 400-098-8777

