
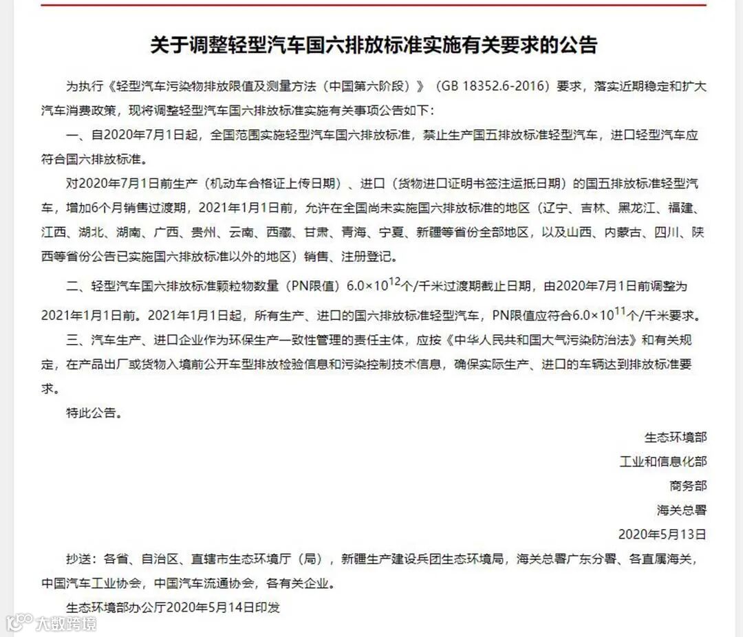
生态环境部等四部门联合发布关于调整轻型汽车国六排放标准实施有关要求的公告,自2020年7月1日起,全国范围实施轻型汽车国六排放标准,禁止生产国五排放标准轻型汽车,进口轻型汽车应符合国六排放标准。

目前,尚未实施国六排放标准的地区有:辽宁、吉林、黑龙江、福建、江西、湖北、湖南、广西、贵州、云南、西藏、甘肃、青海、宁夏、新疆等省份全部地区,以及山西、内蒙古、四川、陕西等省份的部分地区。
不过,文件中同样提及,四部委的新规给了汽车生产企业6个月的缓冲期。2020年7月1日至2021年1月1日,还可以销售2020年7月1日前生产(机动车合格证上传日期)、进口(货物进口证明书签注运抵日期)的国五排放标准轻型汽车。不过,这只限于全国尚未实施国六排放标准的地区。也就是说,上述地区可以多出半年时间,把国五的库存车消化掉,其他地区仍有较大库存的车企,也会集中以上几个区域集中进行降价销售,很可能出现赔钱赚吆喝的行为,接下里的半年时间里,很可能是各位车主们”薅羊毛“的时机!
什么是国六标准:

国六的全称为《国家第六阶段机动车污染物排放标准》,该标准对汽车尾气中有害物质的排放量有明确的限制。这就要求车企必须根据这个标准来改进车型。
而汽车的“改造升级”也伴随着油品的“更新换代”。于是便有了国六标准汽柴油——指满足国家第六阶段车用汽柴油标准的燃油。
油品升级作为国家大气污染防治计划中减少污染物排放的重要举措,国六油品的最大的特点是清洁度的调整。相较于国五车用汽柴油标准进一步减少机动车污染物排放,改善大气环境质量。
国六标准是全球最严格的排放标准之一,实施后新油品质量标准可全面达到欧盟现阶段车用油品标准,个别指标超过欧盟标准。
抄底国五的机会来了?
按照大部分车企的研发和认证进展,车企真正符合“国六”标准的新车型将在今年年初上市,利用半年的时间完成过渡和库存出清,但是一场突如起来的疫情改变了这一切。根据中汽协数据显示,5月份汽车经销商综合库存系数为1.55,同比下降6.1%,环比下降11.9%,库存水平非常接近1.5的警戒线。部分汽车经销商的库存达到2.29个月。(根据国际同行业通行的惯例,库存系数在0.8至1.2之间,反映库存处在合理范围;库存系数>1.5,反映库存达到警戒水平,需要关注;库存系数>2.5,反映库存过高,经营压力和风险都非常大。)
总之一句话,车太多,卖不出去。而这种情况,央视也曾经报道过。央视点评:烧光84亿造不出量产车!目前一些4S店销售人员已经处于半闲置状态,没人来买车!
对一些车企来说,国五的取消更意味着生死大劫。如力帆、众泰等车企,本身就已经处在”生死边缘”,加上车型也是以国五为主,造成了想转型没钱,不转型等死的结果。当然,对于车主而言可能关心的并不是车企,而是实实在在的实惠。
目前来看,各地都在出台汽车消费促进政策:
1、南昌地区
疫情期间,消费者在南昌市范围内购买新车(含乘用车和商用车),将获得1000元/辆的补贴。
2、宁波地区
宁波市政府也提出,自3月25日至9月30日,消费者购买宁波本地生产、销售的乘用车并在本地上牌的,给予每辆车一次性让利5000元,每家企业限让利销售6000辆。
3、广州地区
自2020年3月至12月底,按照鼓励技术先进、安全可靠原则,在使用环节对个人消费者购买新能源汽车给予每车1万元综合性补贴;
以上是部分地区的鼓励政策,有些是针对国六,有些则是无差别补贴刺激消费。因此,中工汽车网小编认为,随着国六明日正式施行,国五车型恐要迎来降价。大家可以趁着政策支持、加补贴,来一波购车实惠!
更多新能源汽车业内消息,点击下方阅读原文


