
随着估值重塑完成和业绩预期逐步兑现,特斯拉供应链的投资已经逐步进入到阿尔法阶段。在特斯拉降 BOM成本以及技术迭代加速的大背景下,投资者需要挑选优质赛道上的优质标的。我们开创性使用三 维分析法,全面分析特斯拉供应链上赛道的长宽高(长度:行业的生命周期;宽度:单车价值量;高度: 竞争壁垒),从更加长期和立体的视角,审视各赛道和标的的投资价值。
我们部分结论如下:
(1)电池供应链是弹性最大的赛道。电池技术迭代快,长期看部分环节有一定赛道长度风险。从产业链看,由于研发由电池厂主导,技术迭代风险小;
(2)轻量化赛道预期差大。目前市场认为轻量化壁垒不高,在特斯拉BOM降成本压力下,中期看有利 润率大幅下杀风险。我们认为,轻量化未来有两大赛道(底盘件、中小件)的公司具备长期投资机会;
(3)热管理和高压电系统是确定性最强的赛道。热管理和高压电赛道的特点是几乎没有技术迭代风险 ,在高压化趋势下,赛道的宽度也会增加、竞争壁垒越来越高;
(4)执行器赛道迎来重大国产化机遇。和IGBT类似,执行器是一个壁垒高、国产化率极低的领域。市 场基本被天合、博世等占据。资本市场对执行器国产化的预期较悲观,我们认为,由于技术迭代加速, 执行器首迎国产替代战略机遇期;
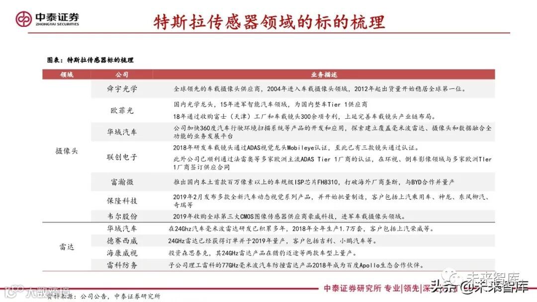
(5)传感器:摄像头格局比较清晰,毫米波国产化刚起步。长期看,在CC架构出现后,传感器会作为 冗余系统继续存在,赛道长度足够长。
报告内容:




























































报告作者:中泰证券;直接来源:未来智库
免责声明:文章内容仅供参考!如果您不希望我们转载您的作品,请和小编(微信:18330822692)联系处理,谢谢!

更多新能源汽车业内消息,请搜索http://www.cnevi.com/中工汽车网。

