
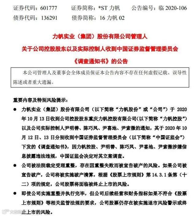
10月13日对于力帆汽车和前重庆首富、力帆实际控股人尹明善一家人来说,是一个重要的日子。就在13日晚间,力帆实业(集团)股份有限公司(*ST力帆,601777)发布公告称,公司于10月13日收到控股股东重庆力帆控股有限公司(以下简称“力帆控股”) 以及公司实际控制人尹明善、陈巧凤、尹喜地、尹索微的通知,其于10月12日、13日分别收到中国证监会下发的《调查通知书》,因力帆控股、尹明善、陈巧凤、尹喜地、尹索微涉嫌信息披露违法违规,证监会决定对其立案调查。

公告显示,力帆控股为*ST力帆控股股东,持有公司47.08%的股份。尹明善、陈巧凤、尹喜地、尹索微均在公司担任董事职务,以上四人合计直接持有公司0.49%的股份;以上四人通过持有力帆控股的股份间接持有公司股份共计47.08%。

同一时间,力帆(实业)集团股份有限公司及十家全资子公司重整案第一次债权人会议,在重庆市第五中级人民法院开庭。力帆汽车破产重整,由此正式拉开帷幕。
本轮开庭力帆方面法人主体,是力帆汽车销售有限公司。法院指定的债务管理人(简称“管理人”)审计结果显示,力帆销售公司目前账面资产约3000万元,固定资产约1500万元。
相比债务,这些资产杯水车薪。两个月间,管理人共收到489家债权申报,申报债权总额11.28 亿元,最终核定债权总额6.99亿元。核定未通过的债权,主要原因是涉诉未决、申报主体不适格、证据不足。也就是说,力帆销售公司资产与债务间,还有接近7个亿缺口。
此外,力帆销售公司还有162 件民事诉讼和仲裁诉讼未结案,涉及执行标的总额约8.7亿元。普通债权人中,最大单笔债务为平安银行股份有限公司西安分行,核定债权金额2.84亿元;最小单笔债务为厦门健秀镜业有限公司,核定金额1665元。
根据法律规定,力帆销售公司现有账面资产,将优先用于支付员工上一年工资、社保,此后偿债顺序依次为补缴税款、优先债、供应商欠款、建筑业欠款、运输业欠款,最后才是经销商欠款。
力帆能否迎来“生机”?
日前,*ST力帆发布公告称,重庆两江股权投资基金管理公司(以下简称“两江基金”)和吉利迈捷投资有限公司(以下简称“吉利迈捷”)将作为意向重整投资人,参与力帆股份的重整工作。根据天眼查信息显示,吉利迈捷正是吉利科技集团旗下的全资子公司,而后者为重庆两江新区管理委员会全资控股。
据悉,9月14日,上述两家公司就以联合体身份,按招募公告的规定向此次重整的管理方提交了意向重整投资人报名材料。同时,力帆控股作为上市公司壳资源、土地资产、金融牌照也是重整的关键资源。
虽然外界早已传言多时的吉利会出手“救”力帆,但此刻对于已经身处水深火热的力帆来说,这无疑是看到了曙光。
曾几何时,力帆与东风小康、北汽银翔、华晨鑫源等本土企业,一起支撑起重庆摩托车和汽车工业的半边天。而今,铃木退市,银翔停产,东风小康、潍柴英致等重庆车企也是风雨飘摇,如果力帆这杆大旗倒下,恐将引发上下游企业、就业问题连锁反应。所以,重庆市地方政府肯定会出手相助。问题在于吉利接手力帆,恐怕也只是看中了力帆汽车整车制造工厂、摩托车业务、以及土地等其他资源。吉利接手力帆之时,只怕就是力帆退出舞台的时机到了。

