多发性硬化症(MS)作为全球最常见的中枢神经系统脱髓鞘疾病,每 300 人中就有 1 人受其困扰,且患者多为 20-40 岁的青壮年人群。这种疾病以 “炎症攻击髓鞘、神经逐步退变” 为核心特征,早期常表现为视力下降、肢体麻木,随着病情进展,患者会逐渐出现行走困难、认知障碍,甚至完全丧失自理能力。
2025 年 11 月 13 日,《Science》重磅发表天津医科大学总医院施福东团队与多国研究者联合成果:靶向甲酰肽受体 1(FPR1)可有效减少脑部炎症与神经退行,其研发的小分子拮抗剂T0080为多发性硬化症(MS)治疗开辟新路径,有望破解进展型 MS 缺乏有效干预手段的临床困境。

图像摘要:左侧展示MS病理状态下FPR1如何驱动炎症与神经退变,右侧呈现 T0080 的干预位点与效果
核心发现:FPR1是MS进展的关键推手
研究团队通过7-TMRI 成像、单细胞测序等技术,在MS患者与动物模型中锁定了 FPR1 这一关键靶点:
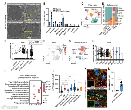
MS 患者活动性病灶中,中枢神经系统驻留的小胶质细胞和浸润巨噬细胞显著高表达 FPR1,而健康人群中该受体表达极低;
患者血液中,受损线粒体释放的 FPR1 内源性激动剂 mtFP 水平,与疾病进展阶段动态相关 —— 活动性病灶患者的 mtFP 浓度是健康人的 3-5 倍;
FPR1 激活后会启动 PKC 信号通路,促使免疫细胞释放活性氧(ROS)和肿瘤坏死因子(TNF-α),同时招募并扩增髓鞘反应性 CD4+ T 细胞,形成 “炎症放大环路”,最终导致髓鞘破坏和轴索损伤。

Fig.1 Probing formyl peptide receptor 1 and its ligand mitochondrial N-formyl peptide in individuals with MS图中通过 7-T MRI 显示的 “顺磁性边缘病灶”、免疫荧光染色的 FPR1 阳性细胞分布,以及 ELISA 检测的 mtFP 浓度对比,直观印证 “FPR1 高表达 + mtFP 升高 = MS 进展” 的核心关联,让读者快速理解靶点的临床相关性。
机制解析:双重打击加剧神经损伤
FPR1 并非单一作用,而是通过两条核心通路对中枢神经系统实施 “双重打击”:
炎症放大通路:FPR1 阳性小胶质细胞会分泌 CCL5 趋化因子,像 “信号灯塔” 一样招募外周的 IFN-γ 阳性 CD4+ T 细胞进入中枢;这些 T 细胞又会反过来增强小胶质细胞的抗原呈递能力(如 MHC II 分子表达升高),让免疫细胞更精准地攻击髓鞘;
神经毒性通路:FPR1 激活会直接引发小胶质细胞线粒体功能障碍,促使 ROS 大量生成 —— 这种 “氧化炸弹” 会直接损伤神经元轴索,同时释放的 TNF-α 还会诱导少突胶质细胞凋亡,导致髓鞘无法再生。
骨髓嵌合小鼠实验进一步证实:中枢神经系统内的 FPR1 激活是驱动神经退行的 “主犯”,其作用强度是外周免疫细胞中 FPR1 的 2.3 倍,这也解释了为何以往针对外周免疫的疗法难以阻止 MS 进展。
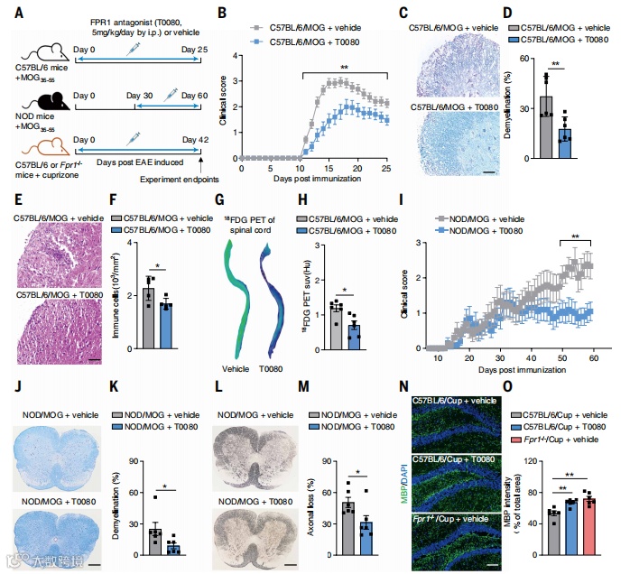
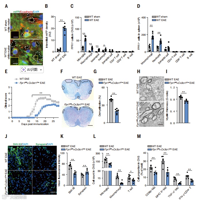
Fig.2 Genetic ablation of microglia/macrophage Fpr1 reveals FPR1-mediated pathology通过 “FPR1 缺失小鼠髓鞘损伤减少、运动功能改善” 的实验数据,证明 FPR1 的致病性
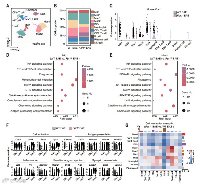
Fig.3 FPR1 shapes molecular features of CNS microglia/macrophages通过单细胞测序热图,展示 FPR1 调控的炎症通路(如 TNF 信号、MAPK 通路)。
临床潜力:T0080 实现多重病理改善
针对 FPR1 设计的中枢穿透性拮抗剂 T0080,在三种 MS 小鼠模型中展现出 “多病机覆盖” 的治疗效果:
缓解临床症状:在 EAE(实验性自身免疫性脑脊髓炎)小鼠中,T0080 治疗组的瘫痪评分降低 40%;在模拟进展型 MS 的 NOD 小鼠中,能延缓运动功能衰退达 50 天;
减轻病理损伤:通过 Luxol 快蓝染色发现,T0080 可使脊髓脱髓鞘区域减少 35%,轴索丢失率下降 28%;18F-FDG PET 成像显示,炎症区域的葡萄糖代谢活性显著降低,提示局部炎症被有效抑制;
调节免疫微环境:减少中枢内 CD4+ T 细胞、CD8+ T 细胞等炎性细胞浸润,同时抑制 ROS 和 TNF-α 的产生,让 “炎症微环境” 向 “修复微环境” 转变。
更关键的是,在人源化 FPR1 转基因小鼠中,T0080 同样能有效减少 FPR1 阳性小胶质细胞数量,验证了其向临床转化的潜力 —— 这意味着该药物未来可能对人类 MS 患者同样有效。
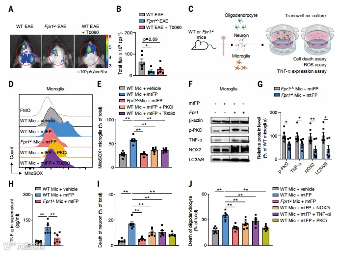
Fig.4 FPR1-bearing microglia/macrophages are detrimental to axonal and oligodendrocyte cells通过神经元凋亡实验,直观展示T0080对神经细胞的保护作用
Fig.5 FPR1 antagonist T0080 attenuates EAE in three mouse models of MS
用折线图、染色图呈现T0080在不同模型中的疗效数据,用可视化结果强化 “临床潜力” 的可信度。
研究意义:填补进展型 MS 治疗空白
这项研究的突破之处,在于首次找到连接 “中枢炎症” 与 “神经退行” 的关键靶点 ——FPR1。不同于以往仅针对外周免疫的疗法,T0080 能穿透血脑屏障,直接作用于中枢的小胶质细胞和巨噬细胞,既阻断炎症放大,又减少神经毒性损伤,真正实现 “抗炎 + 护神经” 双效。
对于广大MS 患者而言,这一发现意味着未来可能不再面对 “复发可控、进展无解” 的绝望;对于神经免疫领域,FPR1 也为其他中枢炎性疾病(如视神经脊髓炎、阿尔茨海默病)的治疗提供了 “靶点参考”。目前,研究团队已启动 T0080 的临床前安全性评估,有望在3-5年内进入临床试验阶段。
原文链接:https://doi.org/10.1126/science.adq1177

