DNA 是生命的 “遗传蓝图”,但每天都会遭遇电离辐射、化疗药物等多种损伤,其中DNA 双链断裂(DSB) 最为致命 —— 一旦修复不及时,会引发基因组不稳定,进而导致癌症、衰老等严重后果。长期以来,科学家已知 DNA 修复的前提是染色质从紧密状态 “松弛”,让修复因子顺利抵达损伤位点,但组蛋白作为染色质的核心组成,其如何通过修饰调控这一过程,始终存在关键机制空白。
深圳大学朱卫国团队在《Nature》(影响因子 48.5)发表的重磅研究,终于填补了这一空白:他们发现连接组蛋白 H1 会通过 “脱酰胺 - 乙酰化” 双重修饰,像一把 “分子钥匙” 打开紧密的染色质,且这一通路的关键酶 CTPS1 高表达会导致癌症放疗抵抗,为理解 DNA 修复机制和肿瘤治疗提供了全新视角!
一、打破认知:组蛋白 H1 不只是 “染色质压缩剂”
组蛋白 H1 是染色质的 “骨架支撑”,传统观点认为它仅负责将核小体组装成更紧密的高级结构,维持基因组稳定性。但研究团队以 HeLa 细胞和 DNA 损伤模型为起点,发现了颠覆性现象:
DNA 损伤后 H1 发生 “电荷反转”:电离辐射(IR)或化疗药物(VP16)处理后,H1.4 的正电荷显著降低,通过双向凝胶电泳可清晰观察到迁移率变化,且这种变化在 DSB 位点尤为明显;
脱酰胺是电荷变化的核心原因:质谱分析证实,H1.4 的 Asn76/77 位点发生脱酰胺(形成 H1 (N76D/N77D)),这是 DNA 损伤后最显著的 H1 修饰;
H1 修饰直接影响修复效率:敲除 H1.4 的细胞中,染色质始终处于紧密状态,RAD51、53BP1 等修复因子无法聚集到 DSB 位点,彗星实验显示 DNA 尾矩显著增加,修复效率下降 60% 以上。
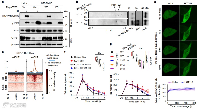
Fig. 1 H1(N76D/N77D) is required for DNA damage repair 通过免疫荧光、CUT&Tag-seq 等技术,直观展示:DNA 损伤后 H1 (N76D/N77D) 在 DSB 位点富集,且 H1.4 敲除或突变 Asn76/77 后,染色质松弛受阻,修复因子招募失败,直接证实 H1 修饰的核心作用。
二、机制深挖:CTPS1-p300 接力,触发 H1 双重修饰
为解开 H1 修饰的调控逻辑,团队通过层层筛选,锁定了两条关键分子通路:
1. 第一步:CTPS1 “打头阵”,催化 H1 脱酰胺
CTPS1(胞苷三磷酸合成酶 1)是传统认知中的代谢酶,负责合成 CTP 参与核酸代谢。但本研究发现,它在 DNA 损伤后会 “跨界” 发挥作用:
快速定位损伤位点:DNA 损伤后 10 分钟内,CTPS1 就会被招募到 DSB 位点,这一过程依赖其 Ser575 磷酸化;
精准催化 H1 脱酰胺:CTPS1 的谷氨酰胺酰胺转移酶活性,可特异性识别 H1.4 的 Asn76/77,将其转化为天冬氨酸(D);
功能独立于代谢活性:即使通过突变阻断 CTPS1 的 CTP 合成功能,其催化 H1 脱酰胺的能力仍不受影响,证明这是全新的非经典功能。
2. 第二步:脱酰胺 “牵线”,p300 完成乙酰化
H1 的 Asn76/77 脱酰胺并非终点,而是为后续修饰 “铺路”:
构象改变吸引 p300:脱酰胺后 H1.4 的空间构象发生变化,组蛋白乙酰转移酶 p300 的结合位点暴露,使其更易识别并结合 H1;
靶向乙酰化邻近位点:p300 结合后,会精准催化 H1.4 的 Lys75 位点乙酰化(H1K75ac),形成 “脱酰胺 - 乙酰化” 双重修饰;
缺一不可的修饰 cascade:若 H1.4 的 Asn76/77 突变为丙氨酸(无法脱酰胺),p300 无法结合,H1K75ac 完全消失;而模拟脱酰胺的突变体(2ND)可直接激活 p300 的乙酰化活性。
3. 第三步:双重修饰 “解锁” 染色质,修复因子高效工作
双重修饰的最终作用,是彻底改变 H1 与 DNA 的相互作用:
降低结合亲和力:分子热力学实验显示,H1K75ac 使 H1 与 DNA 的结合亲和力降低 6 倍,原本紧密的染色质结构变得松散;
打开修复 “通道”:MNase 敏感性实验和 ATAC-seq 证实,双重修饰后染色质可及性提升 3 倍以上,为修复因子提供结合空间;
启动修复程序:开放的染色质让同源重组修复的 RAD51、非同源末端连接修复的 53BP1 快速聚集,2 小时内即可形成修复灶,高效启动 DSB 修复。

Fig. 2 CTPS1 deamidates H1 N76/N77 in response to DNA damage. 通过 CTPS1 敲除、突变实验,证实其是 H1 脱酰胺的唯一催化酶

Fig. 3 H1(N76D/N77D) promotes p300 binding to chromatin and H1K75ac 通过体外乙酰化和邻近连接实验,清晰展示 p300 对脱酰胺 H1 的偏好性结合,直接催化 H1K75ac。
三、临床突破:CTPS1 高表达 = 癌症放疗抵抗
研究团队进一步将基础机制与临床问题关联,发现了重要治疗靶点:
小鼠移植瘤实验:CTPS1 敲除的 HeLa 细胞形成的肿瘤,对放疗的敏感性显著提升 —— 照射后肿瘤体积比对照组小 50%,且凋亡细胞增加 3 倍;
临床样本验证:分析 58 例宫颈癌患者样本发现,CTPS1 高表达的患者,放疗后 5 年生存率仅 38%,而低表达患者生存率达 82%,且 CTPS1 表达与 H1 (N76D/N77D) 水平正相关;
跨癌种验证:公共数据库分析显示,肺癌、胃癌患者中,CTPS1 高表达者对顺铂、放疗等 DNA 损伤类治疗的抵抗性更强,预后更差。

Fig. 4 Sequential H1(N76D/N77D) and H1K75ac promote chromatin relaxation and maintain genome stability. 通过生存曲线、免疫组化和小鼠肿瘤生长曲线,直接证实 CTPS1 的临床价值:不仅是 DNA 修复的关键分子,更是预测癌症治疗效果的生物标志物和潜在治疗靶点。
四、研究带来的 3 大启示
这项研究不仅完善了 DNA 损伤修复的分子网络,更给基础研究和临床实践带来重要启发:
重新认识组蛋白 H1:打破 H1 仅维持染色质压缩的传统认知,证实其通过动态修饰参与 DNA 修复,为组蛋白功能研究开辟新方向;
代谢酶的 “非经典功能”:CTPS1 的双重角色提示,更多代谢酶可能参与免疫、修复等通路,为跨界机制研究提供思路;
肿瘤治疗新策略:针对 CTPS1 开发抑制剂,或可逆转癌症放疗抵抗,联合放疗提升治疗效果,目前团队已在开展相关药物筛选。
原文链接:https://doi.org/10.1038/s41586-025-08835-0

