
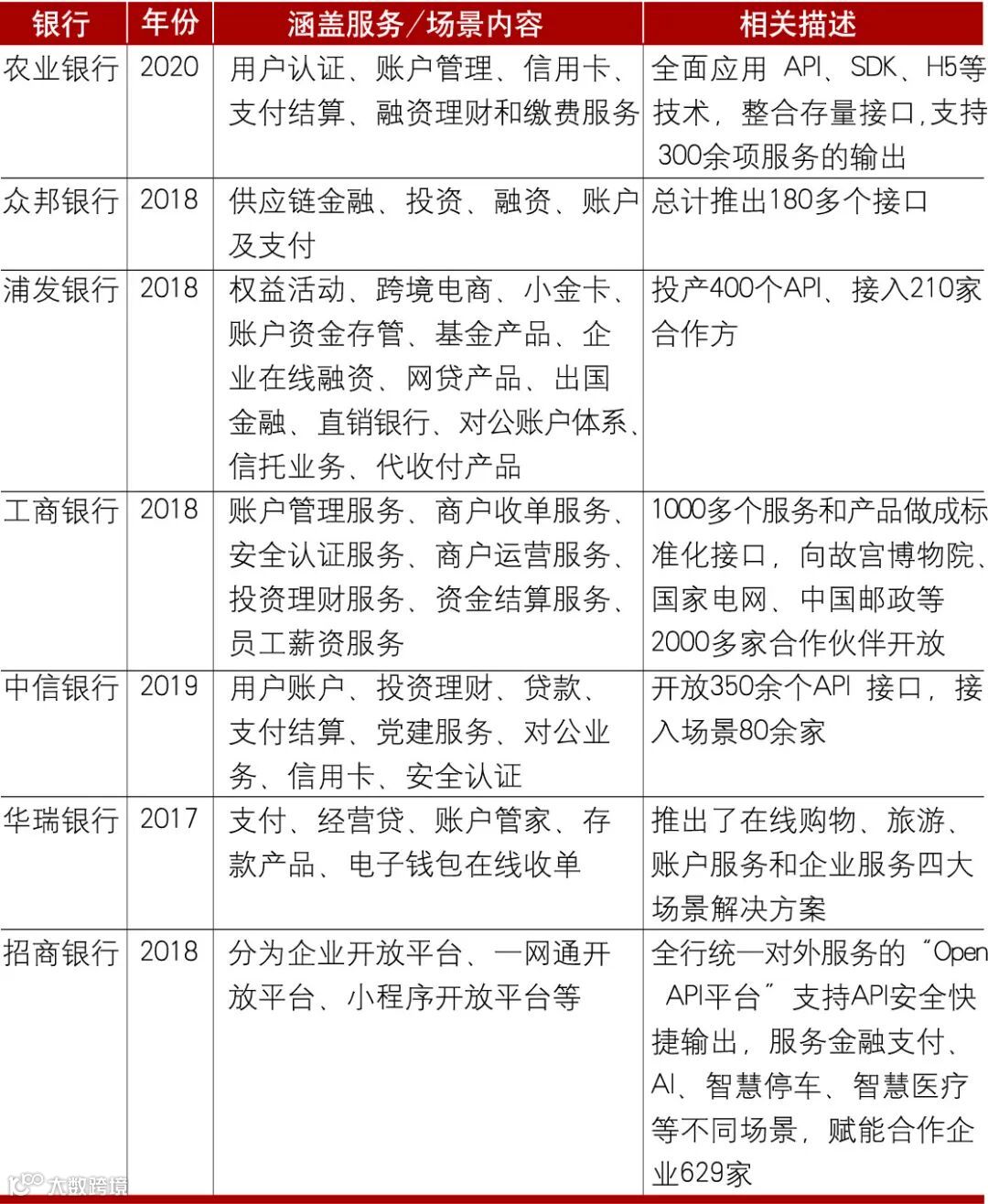
2018年被认为是中国开放银行的元年,截至2020年11月,我国已有超过50家银行上线或者正在建设开放银行业务。开放银行的“连接”能力,给了银行业今后的发展以极大的想象空间,似乎让金融服务无处不在的理想终于有了解决方案。一时间,开放银行成为各家银行发展数字银行的发力点。但是,在概念的热点与浪潮过后,市场开始趋于冷静,也不禁让人开始思考:开放银行未来的发展方向是什么?发展开放银行的核心竞争力是什么?开放银行未来能有多大的发展空间?作者主要通过梳理目前已有的开放银行业务模式,讨论了开放银行的发展方向,总结了开放银行的核心竞争力。
■ 推荐阅读:

