
国家标准GB/T 45227-2025《化工园区封闭管理系统技术要求》将于明日起正式实施。该标准由中国化工经济技术发展中心牵头组织,腾瑞智联参与主编。

腾瑞智联作为该项标准的第二起草人,在标准制定过程中发挥了重要作用,凭借公司在工业互联网的技术优势和对行业痛点的深刻理解,融入自身在赋能智慧化工园区安全管理方面的先进经验,为标准编制工作提供了大量理论支持和实践经验。
腾瑞智联还参与了《化工园区智慧化评价导则》、《智慧化工园区建设导则》、《化工园区智慧公共管廊信息化系统建设标准》、《化工园区与企业信息化融合建设技术要求》等多项行业标准、团体标准的编制工作。这些标准的发布与实施,不仅有助于推动化工园区智慧化、规范化、标准化发展,也为化工行业可持续发展提供了有力支撑。

打造“工业互联网+智慧化工园区”产品,用数据驱动园区高质量发展,腾瑞智联为园区安全、应急、环保、封闭等业务提供统一数据底座和专业模型支撑,并通过高适用性模块实现对园区进行全要素数字化管理,让园区安全管控更精准、运营服务更适用、物流协同更高效,从而全面提升园区安全管理和产业发展能级。

目前,“工业互联网+智慧化工园区”产品已在张家港、镇江、连云港等江苏、山西多地市化工园区落地应用。此外,腾瑞智联还保障了多家园区完成了化工园区认定复核,助力园区开展安全风险等级C升D评估工作。
坚持以客户需求为导向,以技术创新为驱动,作为国内优质的“工业互联网+智慧化工园区”解决方案提供商,腾瑞智联将继续围绕国家战略和产业发展重大需求,持续探索人工智能、数字孪生等新兴技术在化工行业的应用,积极为化工园区和石化行业高质量发展注入新质生产力。
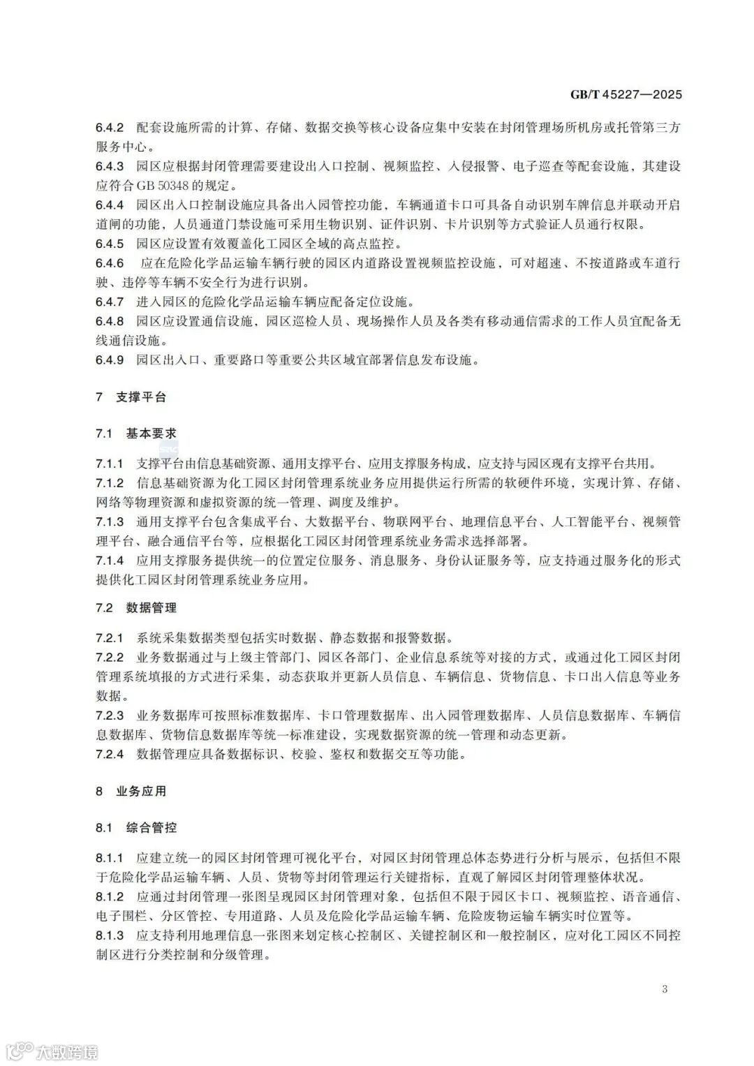
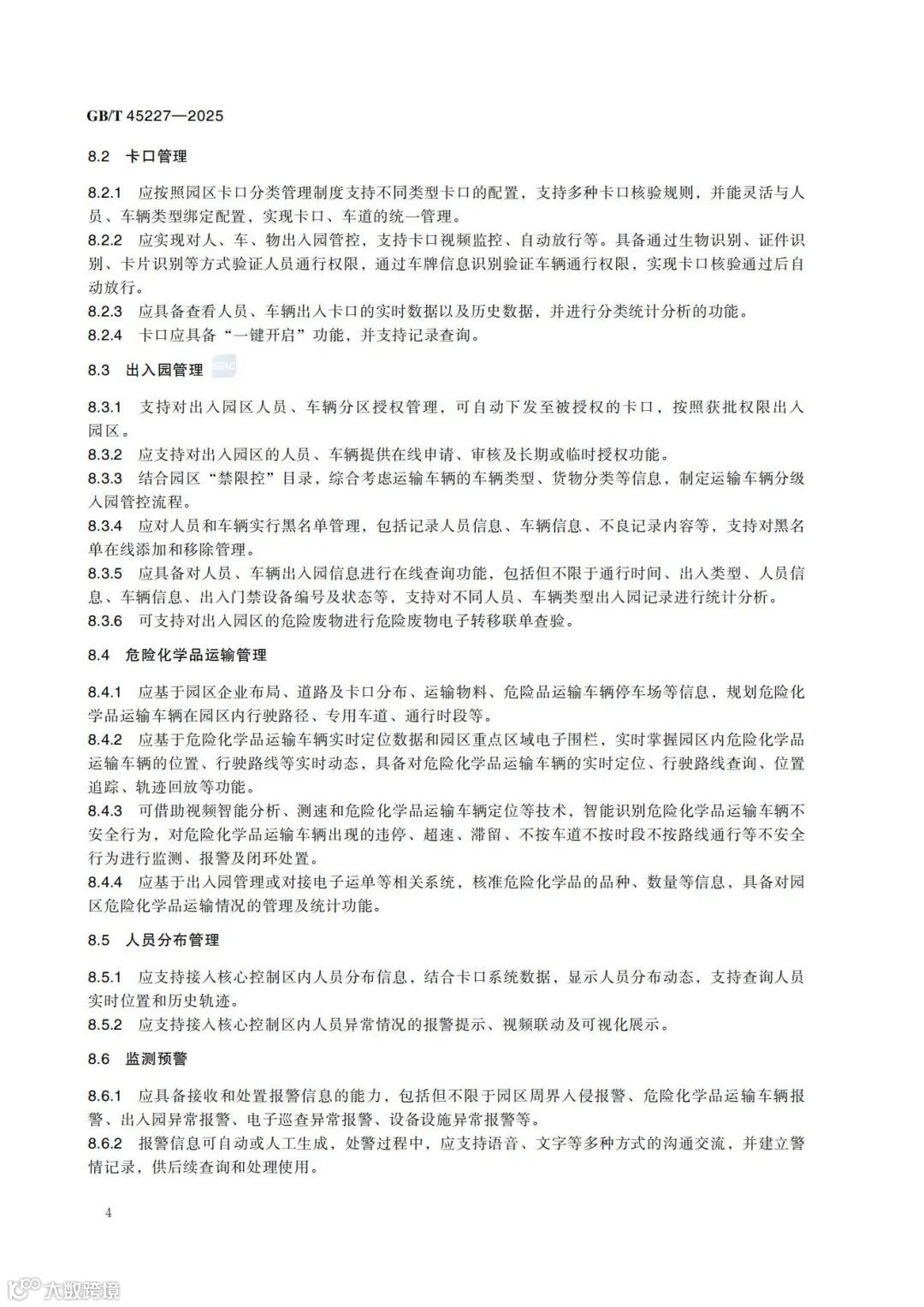
《化工园区封闭管理系统技术要求》
GB/T 45227-2025《化工园区封闭管理系统技术要求》国家标准构建了涵盖物理隔离、智能监控、应急联动等多维度的封闭化管理体系。通过制定严格的技术规范,为园区实现全要素数字化管控、全流程风险预警、全时段应急响应提供科学依据,指导化工园区实施高效的封闭化管理,从而有效减少安全隐患,提升应急响应能力。该标准的实施不仅有助于最大限度消除高危区域人员混杂风险,更将全面提升我国化工产业集群的本质安全水平,为保障人员安全和生态环境可持续发展提供重要技术支撑。











