点击上方“宾孚顾问”关注我们!
为了贯彻落实国家绿色发展战略,促进本市绿色建筑健康有序发展,回顾2016年上海市持续开展了制度建设、标准完善等各方面的工作,力争为绿色建筑发展提供强有力的保障体系。
加快地方法规建设
2016年,在市住建委的委托下,市绿色建筑协会在前期调研工作的基础上,启动了《上海市绿色建筑条例(草案)》的编制工作。通过全面梳理本市相关政策制度,结合城市发展中长期相关规划,对推动绿色建筑发展的具体地方立法条文编制工作实施了深入的研究。在广泛开展立法调研的基础上,形成了《上海市绿色建筑条例(草案)》和起草说明,为后续立法工作的顺利推进提供了保障。
强化政策制度引导
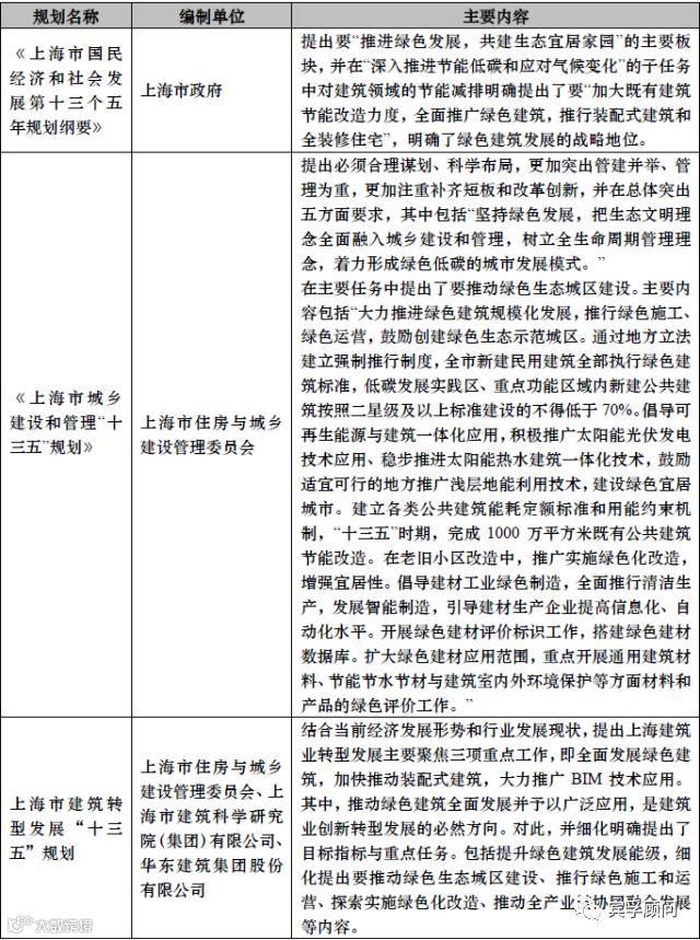
在市级综合规划类中,上海市国民经济和社会发展“十三五”规划中明确提出要全面推广绿色建筑,明确绿色建筑发展战略地位,在城市建设领域中的系列专项规划中,包括市住房城乡建设管理委组织编制并发布的《上海市城乡和管理“十三五”规划》、《上海市建筑转型发展“十三五”规划》、《上海市绿色建筑“十三五”专项规划》等系列规划中,分别对绿色建筑中长期发展要求进行明确规定,提出具体的实施路径,对绿建发展形成了明晰的指导。
在激励政策方面,2016年度本市修订发布了《上海市建筑节能和绿色建筑示范项目专项扶持办法》。以财政补贴方式对绿色建筑运行标识进行鼓励引导,推动绿色建筑由设计向运行发展,增强社会公众对绿色建筑的获得感。截至2016年12月,全年共使用节能专项扶持资金1.64亿元。
完善标准规范体系
在绿色建筑标准编制方面,2016年本市进一步完善绿色建筑标准体系,绿色建筑标准基本覆盖了建筑的设计、施工、验收和运营各个阶段,绿色建筑标准体系初步搭建完成。2016年本市在全国率先颁布了地方《绿色建筑检测技术标准》(DG/TJ08-2199-2016),并在此基础上继续开展了《绿色建筑工程验收规范》的编制工作,有望进一步统一绿色建筑工程验收要求,目前该标准已进入送审阶段,预计2017年内完成。2016年,《既有工业建筑民用改造绿色技术规程》(DG/TJ08-2210-2016)也已颁布实施。
本文来源:上海绿色建筑协会
相关阅读推荐
■ 宾孚案例 | 真不敢相信,这些幕墙难点BIM技术轻松搞定!
■ 宾孚案例 | 敢不敢挑战在地下三层的狭小场地里穿越这么多交叉作业?
■ 宾孚参编 |《上海市建筑信息模型技术应用指南(2017版)》正式发布
■ 宾孚动态 | 2017“龙图杯”全国BIM大赛获奖名单揭晓,上海宾孚收获两奖
■ 行业资讯 | 住建部联合18个部委发布一份影响建筑业10年发展的重要文件
■ 行业资讯 | 《建筑信息模型应用统一标准》将于2017年7月1日起实施
■ BIM观点 | 马云也要搞智慧建筑了?30秒读懂阿里巴巴白皮书!
■ BIM观点 | 人民日报再谈"最低价中标",恶意低价竞争有望得到遏制!
■ BIM观点 | 关于BIM,这里竟然比百度百科还全面!值得收藏!
长按识别二维码关注我们
上海宾孚建设工程顾问有限公司
基于BIM的成本管控专家

