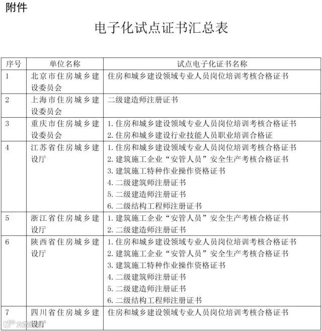
5月30日,住建部发布《关于同意在部分地区开展住房和城乡建设领域从业人员有关证书电子化试点的复函》提出,同意北京市、上海市、重庆市、江苏省、浙江省、陕西省、四川省开展住房和城乡建设领域从业人员相关证书电子化试点,电子化证书与纸质证书具有同等效力。(下文附各地电子化试点证书详细名称)
该复函提出,各试点地区要做好信息互通共享,对同一试点证书采用统一的电子化证书格式。做好与现有政策的衔接,加强对取得电子化证书人员身份实名信息认证。加强相关信息系统运行维护、数据管理和备份,确保数据安全可靠。及时做好相关数据的对接、上传,实现证书网上查询和省域互通互认,为下一步全面推行证书电子化工作积累经验。试点中有关情况和问题应及时报告。
以下附电子化试点证书汇总表:
参考:住建部网站
相关阅读推荐
■ 行业资讯 |《上海市推进建筑信息模型技术应用三年行动计划(2018—2020)》编制启动会召开
■ 行业资讯 | 23个省份装配式最新扶持政策和补贴标准,有你么?

