6月11日,发改委网站发布了《国家发展改革委关于印发<必须招标的基础设施和公用事业项目范围规定>的通知》。
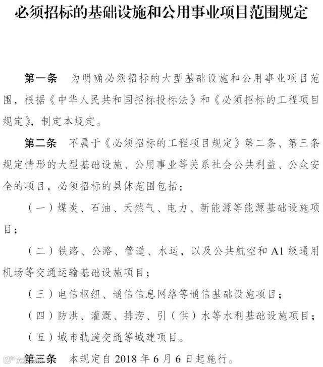
《必须招标的基础设施和公用事业项目范围规定》对不属于《必须招标的工程项目规定》第二条、第三条规定情形的大型基础设施、公用事业等关系社会公共利益、公众安全的项目,明确了其必须招标的具体范围:
相关链接:
2018年3月,《必须招标的工程项目规定》(下称《规定》)经国务院批准后由发改委予以公布。其中,《规定》的第二条、第三条明确了“必须招标的工程项目”范围。
同时,该《规定》第四条提出,不属于该《规定》第二条、第三条规定情形的大型基础设施、公用事业等关系社会公共利益、公众安全的项目,必须招标的具体范围由国务院发展改革部门会同国务院有关部门按照确有必要、严格限定的原则制订。
由此可以确定,《必须招标的基础设施和公用事业项目范围规定》即是针对上述《规定》第四条的补充与明确。
目前,已经明确的必须招标的项目包括:
全部或者部分使用国有资金投资或者国家融资的项目,包括:
(一)使用预算资金200 万元人民币以上,并且该资金占投资额10%以上的项目;
(二)使用国有企业事业单位资金,并且该资金占控股或者主导地位的项目。
使用国际组织或者外国政府贷款、援助资金的项目,包括:
(一)使用世界银行、亚洲开发银行等国际组织贷款、援助资金的项目;
(二)使用外国政府及其机构贷款、援助资金的项目。
不属于《必须招标的工程项目规定》第二条、第三条规定情形的大型基础设施、公用事业等关系社会公共利益、公众安全的项目包括:
(一)煤炭、石油、天然气、电力、新能源等能源基础设施项目;
(二)铁路、公路、管道、水运,以及公共航空和A1级通用机场等交通运输基础设施项目;
(三)电信枢纽、通信信息网络等通信基础设施项目;
(四)防洪、灌溉、排涝、引(供)水等水利基础设施项目;
(五)城市轨道交通等城建项目。
来源:发改委网站
相关阅读推荐
■ 行业资讯 |《上海市推进建筑信息模型技术应用三年行动计划(2018—2020)》编制启动会召开
■ 行业资讯 | 23个省份装配式最新扶持政策和补贴标准,有你么?

