点击关注
明客股份
厦门明客科技股份有限公司(简称:明客股份)成立于2014年,总部设在厦门市思明区民族路47号海峡电子商务创业园,是专业从事电商圈(园区)的投资、建设、运营与管理,是服务政府、企业、社会的专业电商管家。
注意啦
17日、18日两天 部分时段
岛内将单双号限行
违规上路会被处罚
厦门市第九届"海峡论坛"系列活动期间
道路交通出行提示
第九届海峡论坛将于2017年6月17日至18日在我省各设区市举行,其中在厦门设主会场。届时,厦门将迎来海峡两岸的尊贵客人,市区道路的车流、人流将会增加,加上我市部分道路施工的影响,道路交通压力比较大,为确保论坛期间交通顺畅有序,厦门部分道路将采取相关道路限制措施, 将倡导市民绿色出行,将方便留给客人。
为确保海峡论坛系列活动期间道路交通安全、有序、畅通,厦门部分道路 将采取相关道路限制措施:
1
2017年6月17日至6月23日采取相关道路限制措施 。6月17日12时至21时和6月18日7时至12时,思明区、湖里区实行机动车单双号限制通行措施。
6月17日允许尾号(指定车牌号码最后1位阿拉伯数字,下同)为1、3、5、7、9的车辆通行,禁止尾号为0、2、4、6、8的车辆通行;
6月18日允许尾号为0、2、4、6、8的车辆通行,禁止尾号为1、3、5、7、9的车辆通行。
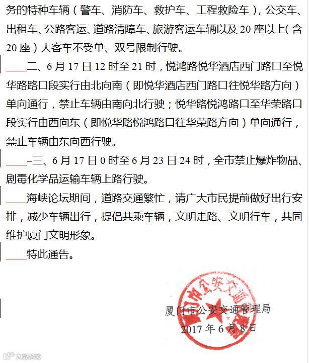
期间,持有第九届海峡论坛车证的车辆,执行任务的特种车辆(警车、消防车、救护车、工程救险车),公交车、出租车、公路客运、道路清障车、旅游客运车辆以及20座以上(含20座)大客车不受单、双号限制行驶。
处罚措施:对违反限行规定上道路行驶认定为"违反禁止通行规定上道路行驶",处以罚款200元、记3分。
2
6月17日12时至21时,悦鸿路悦华酒店西门路口至悦华路路口段实行由北向南(即悦华酒店西门路口往悦华路方向)单向通行,禁止车辆由南向北行驶;悦华路悦鸿路口至华荣路口段实行由西向东(即悦华路悦鸿路口往华荣路方向)单向通行,禁止车辆由东向西行驶。
3
6月17日0时至6月23日24时,全市禁止爆炸物品、剧毒化学品运输车辆上路行驶。
警方提醒市民
1、预计6月15日至19日,厦门进出岛通道"四桥一隧"、思明、湖里中心城区主干道交通压力增加,市民请提前安 排好出行路线,尽量乘坐公共交通工具出行;
2、对车辆进行安全检查,确保车辆技术状况、性能良好;
3、发生轻微道路交通事故的,快速撤离交通事故现场,最大限度减少影响;
4、周边省、市有来厦计划的居民,请提前了解厦门的相关交通限行措施,并自觉遵守交通标志标线,减少自驾出行。
提醒身边的老司机!
注:图文来自网络,部分来自厦门市公安交通管理局官网,如有侵犯请联系小编删除。


