1月21日消息,近日,中国执行信息网显示,合创汽车科技有限公司因无正当理由拒不履行执行和解协议,被广州市南沙区人民法院列为失信被执行人。从曝光的信息来看,此次涉及的支付金额为2120556元,履行情况均为全部未履行。

据悉,合创汽车成立于2018年4月,法定代表人为王会普,注册资本约55.23亿人民币,经营范围含集成电路芯片设计及服务、工程和技术研究和试验发展、工业设计服务、机动车充电销售、汽车零部件研发、汽车销售、新能源汽车整车销售、新材料技术推广服务等,由广东珠投智能科技投资有限公司、广汽埃安新能源汽车股份有限公司、广汽集团等共同持股。
值得注意的是,合创汽车的成长史可追溯至2017年,彼时广汽集团与蔚来宣布合作,最初就叫广汽蔚来,次年发布全新品牌——合创。而其首款产品合创007因售价过高,加上后续营销不佳、以及蔚来的退出,不及市场预期。
数据显示,其2022年销量仅超1.96万辆,2023年销量下滑到不足1.6万辆。2024年1—10月,合创汽车累计销量已经不足5000辆,甚至不足造车新势力头部品牌一个月的销量。
9月,合创汽车上海分公司因通过登记的住所或者经营场所无法联系被上海市市场监督局列入经营异常名录;11月,合创汽车被爆出解散上海分公司,公司全员被裁撤。但有爆料称,官方此前承诺的N+1赔偿金逾期未发……
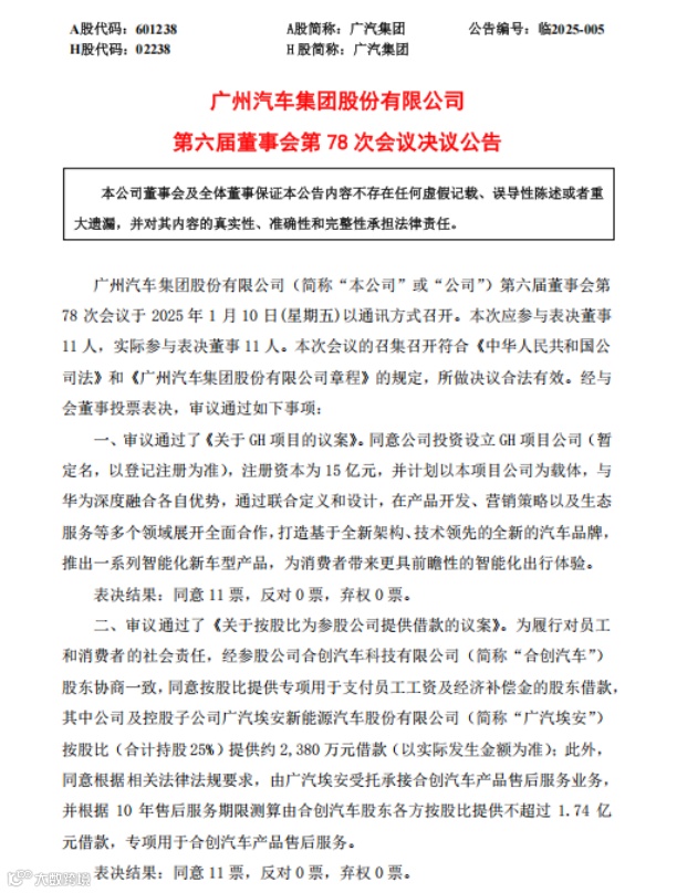
在此背景下,广汽集团公告董事会通过了《关于按股比为参股公司提供借款的议案》。为履行对员工和消费者的社会责任,经参股公司合创汽车股东协商一致,同意按股比提供专项用于支付员工工资及经济补偿金的股东借款,其中公司及控股子公司广汽埃安按股比(合计持股25%)提供约2380万元借款(以实际发生金额为准);此外,同意根据相关法律法规要求,由广汽埃安受托承接合创汽车产品售后服务业务,并根据10年售后服务期限测算由合创汽车股东各方按股比提供不超过1.74亿元借款,专项用于合创汽车产品售后服务。

2024年对于汽车行业来说,是疯狂和焦虑的一年。营销战升级,以雷军为代表,车企掌门人频频下场直播;价格战传导,经销商接连暴雷,豪车市场大洗牌;淘汰战加速,离场品牌增多,车企关厂、破产、裁员消息不断。
本站从电池回收利用委员会获悉,2024年动力电池回收利用行业重要标准正在制定中,欢迎各优秀企业踊跃加入起草工作组。

联系人:王鹏 张鑫
电话:131-6170-8708(同微信)
电话:131-2690-4348(同微信)
邮箱:dcshlm2019@126.com
网址:www.dchsxh.com
出品 | 汽车产业委员会(www.cnevi.com)
【免责声明】文章为作者独立观点,不代表中工汽车网立场,仅用于学习交流。如因作品内容、版权等存在问题,请于本文刊发30日内联系中工汽车网进行删除。