
8 月17日,苏州市、济南市分别发布了最新的土地拍公告,延长了第二轮集中供地出让公告时段,并调整了土地招标投标的有关规定。截至目前,苏州、济南等5个城市推迟或暂停了第二轮土地集中出让,其中3个城市已明确调整了土地招投标规则,这与近期上层调控升级密切相关。
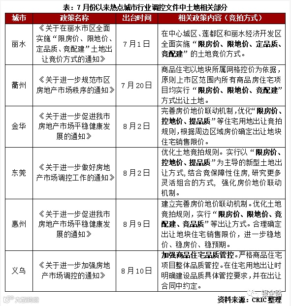
7 月以来,中央政府多次表示,将坚持“房住不炒”的定位,要求各地落实“三个稳定”目标,并进一步加强对地方的约谈。上层监管的推进,带来了土地侧监管的细化升级,金华、义乌、东莞等热点城市纷纷出台文件,调整优化房地产监管政策。
从二轮集中供地情况来看,竞拍方式调整升级表现出两个明显的变化趋势:
一是“限价+竞XX”的竞拍方式,更多地采用“竞品质”的方式
二是更多采用“限价+摇号”方式进行土地竞拍。
土地竞拍方式向竞品质、摇号转变,本质上反映出土地侧加强“控实际地价”的调控趋势
更有利于保持实际地价的稳定,避免使用竞合等方式抬高房产实际地价的现象。 对企业而言,“控制实际地价”的调控方向,也有利于释放“竞配建”等方式压缩的利润空间。

7月22日,住建部提及要着力建立房地联动机制,推广北京市做法,限房价、控地价、提品质。在此调控基调下,各热点城市在土地侧调控过程中,开始着重建立、完善房价地价联动机制,实行“既限地价、又控房价”的“双限”拍地模式,对地价、房价进行联动调控,同时也强调对商品住宅的品质管控,将“竞品质”作为竞拍方式之一。土地竞拍规则进一步收紧,并呈现出向三四线城市蔓延的趋势。
多地土拍门槛提高
苏、杭等城市竞拍保证金比例上调
多地的土地侧调控政策中也强调对房企竞拍资金的审查,保证金比例的上调,以及房企竞拍资金审查的严化,都意味着土拍门槛的提高。
土地侧调控下房企机遇挑战并存
控地价、稳房价仍是调控核心
随着中央及各热点城市土地侧调控的优化升级,一方面土地供应规模的增加以及供应质量的提升,尤其是热点地区土地供应的扩大,使得房企拿地的机会增加;与此同时,土地竞拍规则向加强“控实际地价”的调控转变,也意味着房企拿地成本的降低,利润空间可以得到一定程度的释放,对企业而言是一大利好。然而另一方面,土拍门槛的提高,尤其是保证金比例的上调以及竞拍资金的审查严化,又使房企参拍所面临的资金压力提高;加之土拍规则的收紧、“双限”模式的调控,以及部分城市仍以竞配建、竞自持等作为主要竞拍方式,也使房企利润空间进一步收窄。对于房企而言,当下的土地侧调控变动既有利好的机会,也有不利的趋势。
从本质上来看,此次土地侧政策调控的核心仍然是为了控地价、稳房价,以实现“三稳”目标。

票据知识、金融知识

免责申明:文章内容系网络转载或资料整理而成,版权归原作作者所有,本文内容为原作者观点,并不代表本公众号赞同其观点和对其真实性负责,若文章有何不妥之处请留言指正。



