新冠疫情的暴发和蔓延,使得春节假期一延再延。2月3日是国家法定假期结束后的第一个开工日,虽然包括北京、上海、浙江、广东等多地的假期已延长至9日晚24时,但仍然有很多企业从3日开始安排了正常上班或是在家办公。
在这些延迟了假期的地区,从2月3日到9日,职工上班应该如何发薪?经过春节假期这一周来的讨论,业内已经形成了共识,即按照上海人社部门的口径为权威来操作:企业无论是安排职工在家工作还是到岗工作均应当视为加班,均应按照2倍的标准发放工资。
第一财经记者采访的专家纷纷表示,虽然按照劳动法,企业需在疫情假期间支付二倍工资,但这只是短期临时性的措施。若2月9日之后,有企业仍然无法开工,则需要政府、企业与员工进行工资协商,以减轻企业负担。对于届时仍未复工企业,建议在延长假期阶段不采用双倍工资方式支付。
万博新经济研究院院长滕泰表示,延迟复工对任何企业都有影响,但是如果不延迟而造成员工被感染、被隔离,企业被迫全面停工,则影响更大。一旦放松防控造成疫情反复,全社会都会承受更大的代价。所以困难时期,企业应承担社会责任,政府也应该鼎力支持,全社会一起共克时艰。
2月3日复工企业需付2倍工资
国务院办公厅于2020年1月26日发布的《关于延长2020年春节假期的通知》(国办发明电〔2020〕1号)规定:延长2020年春节假期至2月2日(农历正月初九,星期日),2月3日(星期一)起正常上班;因疫情防控不能休假的职工,应根据《中华人民共和国劳动法》规定安排补休,未休假期的工资报酬应按照有关政策保障落实。


1月27日,上海、浙江等第一时间延长到各类企业不早于2月9日24时起复工;1月31日,北京也宣布延长假期至2月10日。根据智联招聘对11000多名白领的调查显示,41.7%的职场人所在企业计划在2月3日复工,18.9%更是将复工时间延长至2月10日,以上二者共计60.6%。
而复工之后的工作模式,上述调查显示,42.3%的公司倾向于继续在公司办公,17.8%的公司倾向于在家办公,5.1%的公司倾向于让员工继续申请休假,还有34.8%的公司尚未决定工作模式。


从2月3号复工的情况来看,很多IT/通信/电子/互联网公司都采取了在家办公的形式,其中包括腾讯、百度、华为等很多部门可以选择在家办公。同样,智联招聘的数据显示,IT/通信/电子/互联网公司采取在家办公的占比最高,为32.1%;其次为商业服务,占比28.3%。当前,互联网行业不仅自身推崇在家办公,多家互联网企业还在疫情期间免费为全社会提供远程工作解决方案。
滕泰表示,很多新经济企业都已经安排非必要去公司的员工在家上班,这很值得推广,执行软性就业和弹性工作管理,并辅之以目标管理和关键绩效考核,既能有利于防控也能减少损失。
第一财经记者也了解到,各地人力资源和社会保障局也发文维护职工合法权益,呼吁企业将在家办公视为正常出勤,不得以缺勤或旷工为由扣发或减发工资。
上海市人社局副局长费予清表示,延迟复工是疫情需要,休息日加班要支付两倍工资。期间鼓励职工在家上班,对此,企业也应算做休息日上班。
中国企业联合会研究部研究员刘兴国对第一财经记者表示,从法律的角度看,疫情假可以视同法定假。员工是根据政府管制措施而不能到岗工作,并非自己离岗休息,企业有义务按合同规定,支付员工工资。支付双倍工资是针对疫情期间上班而言的,也就是视同法定假期间加班。
企业面临复工与抗疫的两难选择
根据中国社科院等开展的“企业开工力调查”,67.7%的企业最多能承受1~2周的复工延期。有接近六成的企业正在或预期可以在2月14日开工营业,生存压力是最主要动力。而对于另外的四成企业,他们预期无法正常开工主要是对疫情的担忧和人员返回的限制。
首都经济贸易大学中国新就业形态研究中心主任张成刚对第一财经记者表示,中小企业承担了我国80%以上就业,疫情无法在短期内被控制,企业长期无法正常开工,中小企业岗位将大幅度缩减。
刘兴国表示,疫情的暴发与应对,属于特殊的突发性灾难,政府应该承担主要责任,有能力的企业与个人也应分担部分责任。为有效控制疫情,政府采取了临时性的特殊措施,并为了保证相关措施落实,又提出了与之配套的一些举措,这些措施不可避免地会对企业正常经营产生不利影响,甚至于其中某些措施的落实,需要企业承担一些成本。
张成刚就提到,目前由于疫情导致地区封锁,企业复工面临“要人没人、要物没物”的困境。春节后本身存在人员招聘困难,疫情加剧企业用工难,政府也无法组织大规模线下招聘会。同时,节后回流劳动力因为疫情阻隔无法按时回到岗位,特别是受疫情影响较大的湖北、河南、重庆等劳动力流动大省。
同时,企业原材料供应、相关设备企业、分销企业等复工时间不一或被困于封城区域,单一企业复工无法获得原材料与设备供给。

滕泰表示,病毒肆虐时间越长,对企业经营影响越大;而短期防控越坚决,则病毒肆虐时间才能越短。虽然企业家都理解这个利害关系,但是毕竟短期防控的代价是实实在在的。其中,中小微民营企业短期受冲击比较大,部分大企业也面临着供应链冲击、市场需求减少和用工短缺,劳动者长期闲置在家也有经济损失,对此可以通过等多种措施给予适当的支持,比如苏州发布了应对疫情支持中小企业共度难关的十条政策,就很值得借鉴。
张成刚表示,企业即使近期顺利复工,企业仍然面临员工感染病毒风险。一旦员工队伍中出现疫情,特别是提供了员工宿舍的企业或劳动密集型企业,可能导致企业再次关闭风险。但如果不复工,企业又有完成订单的压力。企业面临复工与疫情防控的两难选择。
政企联手共度时艰
中金公司2月3日发布的研报称,短期停工可能会对经营杠杆或财务杠杆较高的企业、线下服务业及融资渠道有限的中小企业等带来较大的现金流压力。疫情冲击将导致企业部门的现金流骤然收紧,信贷渠道有限的中小企业可能“脆弱性”更甚。
滕泰表示,目前部分企业反映受疫情影响营业收入减少、现金流困难的情况,接下来可能更多企业会因为继续放假收入减少而感受到成本压力,因此建议政府针对性地给予支持,但在支持过程中要区分不同情况,集中力量帮助经营困难企业持续经营、保就业稳定,而不是疫情当前保企业经营利润不受冲影响,更不能因为舍不得短期经济利益而放松防控。
刘兴国表示,一方面,虽然企业承担了这些措施落实的成本,但政府未来可能会在减税降费方面对企业进行普惠性的补偿,最终还是由政府承担了这些成本。另一方面,即使是企业承担了这些措施落实的全部成本,从长期看,也是为了保障后续持续发展的必要支出;如果不采取这些措施,不有效控制疫情,整个社会发展可能出现失控,企业持续发展自然也难以为继。
“作为企业,面对当前严重疫情,应理解与支持政府为控制疫情而采取的特殊举措。当然,政府、企业与员工,三方可以就因应对疫情而延迟复工期间的工资水平进行协商,适当减轻企业压力。”刘兴国表示。
张成刚建议,根据疫情发展情况逐步推动企业复工,同时高度关注复工企业员工队伍健康状况。对未复工企业,建议在延长假期阶段不采用双倍工资方式支付。同时,继续通过实施减税降费减轻企业负担。如疫情进一步发展,对企业生产经营造成影响,可以通过集体协商方式讨论员工工作与工资安排。

链 接 一
思考一个问题:没有口罩的情况下,2月10日,企业如何让员工恢复上班?
一、口罩在疫情期间将一直无货而非缺货
前文分析过国内的口罩产量问题:
其中关于口罩的结论概要如下:
1、2019年,全中国的口罩产量是:50亿个,平均每天生产1369万,其中医用占比仅54%,也就是737万/天;
2、按照工信部部长的信息,全国开足马力生产,我们可以达到2000万/天,这已经是去年生产量的近3倍。
3、中国口罩产能已占全世界的50%,加上各国限制出口措施,所以通过进口解决的措施简直杯水车薪。
4、按极端理想的算法,目前每天的需求是1.8亿,最最最理想的情况下,要实现平衡,每个人需要6天才能出一次门,或者,平均每个口罩用6次。
此外,我查询一下新建口罩生产线的新闻,只有海南、郑州等寥寥无几的报道,说明国家尚未开始大批量新建生产线(毕竟要考虑疫情过后产能过剩的恶果)。同步考虑新建工厂与生产线,最快也需要按一个半月计算;我们还要再考虑到如果真的要扩大6倍以上的产量,这将是一个怎样长期而浩大的工程。
为此,供应赶上需求的时间,将以一个季度以上计算。
此外,很多人都听到口罩产量现在由国家接管来,但更为具体的是:据某口罩厂家的说法,2月8日之前的口罩所有产量都将被ZF接管。
可见,口罩的紧俏在疫情期间将一直无法缓解。
幸好,或多或少,目前各家都库存了一些口罩存货,然而从各处告急的情况来看,很多家庭的存量支撑恐怕不足一周。
二、2月10日能否正常开工
很多事情其实很简单,只要我们把劳动人民当做一个人,一个有最基本的自身安全需求的人来看待。
如果,明天你要上班了,你需要挤公交、挤地铁,但是你没有口罩了,你会不会每天恐慌地去上班?
如果你上班期间感冒发烧了,你会不会赶紧去医院挂号查查,医院会不会爆满?人们看到医院爆满会不会恐慌?
另外,你作为企业主,看到一群人在办公室,会不会担忧员工在工作期间染病导致高额的工伤支出?
要清楚,冠状病毒与SARS不同,潜伏期长,导致无法用测量体温的方式完全排除感染的病人。
这就将是恐慌的星星之火。
而这一切的恐慌,都将引导企业与员工需求一个成本最低的解决方案:买口罩。这都将进一步使得口罩无法被居民买到,毕竟企业的购买力量相对于居民还是要强一些。
但是,口罩的产量我们已经分析过了,总量就是不够(目前光满足湖北都不够),即便仅仅供办公室白领每天使用都不够(毕竟一旦上班,一天一个人要消耗1-2个口罩)。为此,恐慌将得不到解决方案,得不到缓解,那么只会导致更大的恐慌。
所有的一切,最后汇总,呈现在政府面前的,就是一个简单的问题:如何分配有限的口罩。
那么,如果你是ZF官员会怎么办?
第一,肯定是控制口罩生产,以便于统一分配,这一步已经做好了。
第二,要扩大生产线。
1、扩大生产线,因为口罩限价,所以利润有限,民间资本不一定愿意进来,毕竟疫情过后,这个生意无法继续,工厂跟生产线就废弃了;
2、如果让政府投办,则需要判断一下疫情的发展情况(免得建好了疫情结束了),毕竟这将是一个季度的工作量,还将涉及工厂招标建设生产管理等一系列的问题。
3、最好的办法就是让有同类生产线的厂商改为生产口罩,这一步我们也可以看到新闻,但还是少数。
为此,在生产这一端,我们看到的情况是“边走边看”的,在大规模恐慌爆发前或者至少在2月底之前,估计很难有大刀阔斧建厂的手段出来。(那些没有口罩工厂的省份,预计会率先新建工厂,但这一个事情至少一个半月)
开源节流,开源有难度,就要节流了。
第三,劝诫居民少出门,重复利用口罩;如果劝诫无效,便类似杭州实现强制管理。
杭州的管制措施
在杭州的朋友说,现在实行封闭管理了:一户家庭一周只允许出去3次,每次一个人。这应该是统计了目前口罩的库存数量做的第一步调整了,其它省份的政府恐怕还没有意识到这一点。
做个对比,目前杭州的确诊病例是132例,而北京、广州、深圳、温州、长沙的确诊数据都要高于杭州了,由此导致的群众恐慌程度类似(毕竟当地政府无法说服群众说危险系数低,毕竟有杭州先例)。同时,这些地方的朋友也跟我说买不到口罩了,可以推测这些城市的管制政策如果不尽快出台,口罩按照目前消耗速度下去,将最终迎来无口罩又不得不出门的群众恐慌。
前些天,上海社区发口罩,一户可以领取5个,这在平时未上班之时还能坚持2-3周,但如果上班,一天消耗1-2个的话,一周将消耗完。
在我看来,限制家庭出行的政策出台,可能区别只在于政府的反应速度的快与慢。
市场的方法
除了政府行政安排,我们还有市场这只隐形的手。
我们推衍一下如果2月9日要恢复上班上学,我们假设政府会如何取舍:
1、学生对经济的影响小,可以优先推迟。
2、城市基础运作的核心岗位优先复工(大部分国企,口罩供应可以优先)
3、高经济贡献值的行业、企业优先复工;低经济贡献值的行业往后依次排序。
当然,针对第3点政府不可以明文规定,因为会有职业歧视的道德风险,但是可以通过市场的力量来解决,那就是规定:
复工的企业,必须每天给员工发一个口罩!
这就形成一个“完美”的解决方案。复工的企业自行寻找渠道购买口罩(往往是高价购买),那么最后流露到市场上的口罩因为高价,便会流向高经济贡献值的行业、企业。这便是一种无奈之下的不得已的方式。
所以,可以推测:2月9日能否复工,很大程度上取决于你的公司能不能买到口罩。这也是检测你们公司是否具备高经济贡献值。
三、赌:疫情在2月9日前开始下降
其实,所有人都在赌,或者说怀有一个希望,那便是:2月9日之前,确诊案例开始下降。
但可能性很小,我们不用去看官方公布的数据,毕竟一线专家知道的肯定比我们多,我相信钟南山的说法判断,他在2月2日的时候说:预计在未来的十天会到达集中爆发的高峰期。(而上一次他这么说是1月28日,也就是7天前)
这么看来,至少在2月10日之前,疫情很难下降。
此外,第一阶段宣布2月10日复工,导致本周将有大量的返程人员回到各省份,以此为基础需要再次观察14天,这又需要2周的时间。
那么,摆在政府面前的解决方案其实只有3条:
1、2月10日复工,用媒体的宣传来打消群众的恐慌,并且赌疫情不会因此扩散蔓延。
2、用行政的办法,2月10日再次延迟开工,而且是1-2周的时间起步;
3、用市场的办法,让复工企业自行解决员工口罩问题。
目前看来,似乎第2种办法可能更有效。
以上,仅根据目前实际情况进行推衍,非权威报道或者定论,大家可以留言讨论。

链 接 二
举全国之力共渡难关
新冠疫情下全国及各地
政府企业帮扶政策汇总比较
来源:前瞻经济学人APP,前瞻产业研究院
2020年伊始,新型冠状病毒感染的肺炎疫情迅速蔓延,为做好疫情防控工作,国务院和全国各省市已发布延迟企业复工通知,其中一些中小企业经营面临较多困境,如无法开工下还要承担房租、支付工资等较大的经营成本;除此之外,较多中小企业还面临无法如期交付产品订单相关纠纷,甚至是取消订单;这样的恶性循环下,中小企业正常运转的现金流也告急,诸如此类巨大的经营压力使得本身就处于经济逆周期的中小企业“雪上加霜”。

一直以来,中小企业对我国经济发展发挥着重要作用。根据工信部数据,截止到2018年底,中国中小企业的数量已经超过了3000万家,个体工商户数量超过7000万户,贡献了全国50%以上的税收,60%以上的GDP,70%以上的技术创新成果和80%以上的劳动力就业。在“疫情”影响下,中小企业如何破解经营困境,实现逆势突围?目前,抗击疫情处于全社会行动的最优先级,但经济如何发展也牵动着全社会人民的心绪,如何支持中小企业渡过难关成为难题?

本文汇总了从国家到地方陆续出台的有力措施,从金融机构到行业层面的有力支持,全国各层面都在努力“共克时艰,打响一场保护中小企业的战斗。
国家层面:积极出台政策支持金融强化服务
2020年,国家层面出台多项政策支持相关企业战胜疫情带来的一系列影响。
就支持金融服务疫情防控来看,2020年1月26日,中国银保监会发布《关于加强银行业保险业金融服务 配合做好新型冠状病毒感染的肺炎疫情防控工作的通知》,专门提出要做好受困企业金融服务。2020年2月1日,中国人民银行、财政部、中国银保监会、中国证监会、国家外汇局等五部门联合发布了《关于进一步强化金融支持防控新型冠状病毒感染肺炎疫情的通知》,包括五部分,共30条措施。2020年2月2日,财政部又发布了《关于支持金融强化服务 做好新型冠状病毒感染肺炎疫情防控工作的通知》。
此外,为了解新型冠状病毒疫情对中小企业生产经营的影响,工信部也发文开展疫情对中小企业影响问卷调查。

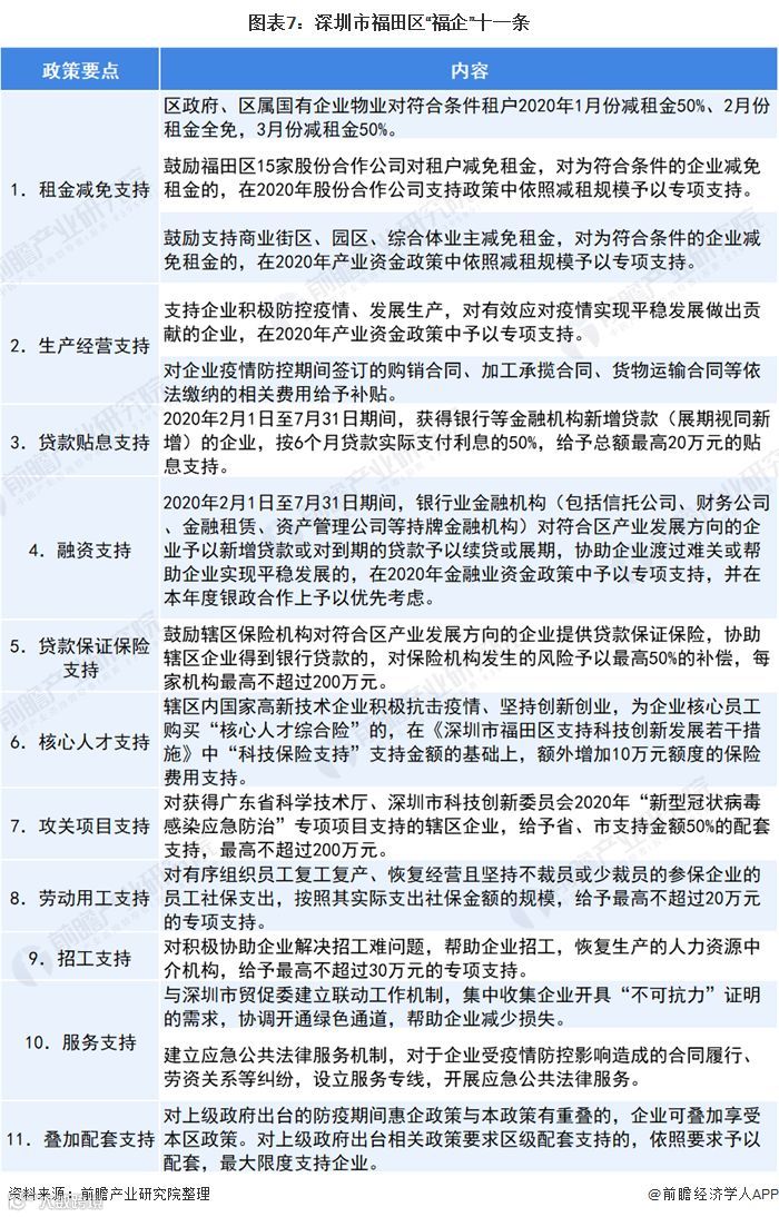
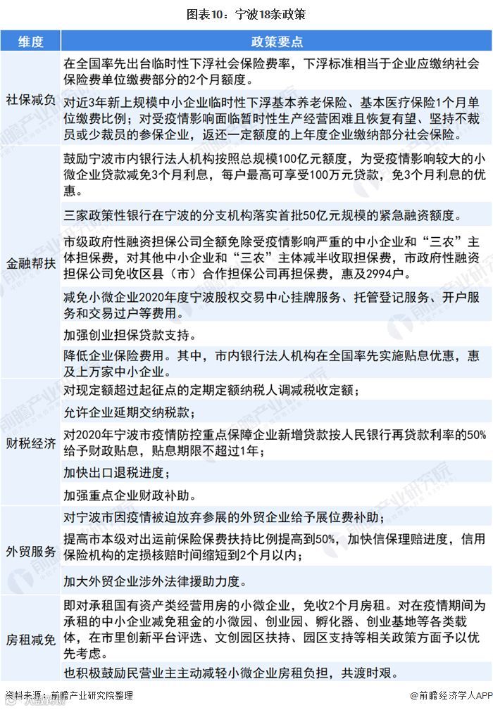
地方层面:多地政府纷纷出台政策,支持中小企业渡过难关
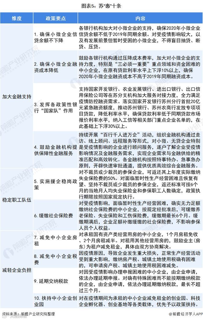
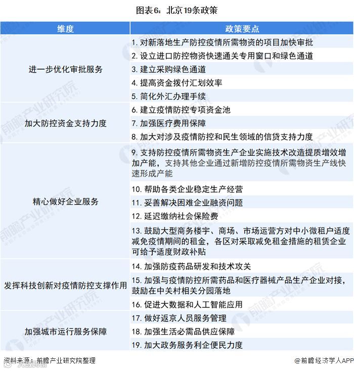
2月2日,苏州市人民政府出台了《关于应对新型冠状病毒感染的肺炎疫情支持中小企业共渡难关的十条政策意见》(简称:苏“惠”十条)。政策覆盖到全市受到疫情影响,生产经营遇到困难的中小企业,支持措施涉及加大金融支持、稳定职工队伍、减轻企业负担3个方面的共10条政策。继苏州之后,2月3日,北京、上海等多地开始行动起来为疫情中承压的中小企业雪中送炭。
通过汇总和比较各地区出台政策的维度和要点,大多都集中在四个方面:加大金融支持、稳定职工队伍、减轻企业负担、完善政策执行、外贸服务、防护物资供应等方面,都是解决企业在疫情发展情况下的燃眉之急,直击企业运营难点。
此外,值得注意的是,北京出台政策重要方向之一是“发挥科技创新对疫情防控支撑作用”,是政策亮点,在给予企业支持力量的同时也大力鼓励企业开展对抗疫情的相关研究。具体包括三个方向,第一,加强防疫药品研发和技术攻关。出台加强新型冠状病毒感染的肺炎科技攻关促进医药健康创新发展的相关政策,支持医疗机构积极开展针对新型冠状病毒感染的肺炎预防、诊断与治疗创新品种临床研究,推动创新医疗器械、创新药尽快进入临床应用,支持医药类企业加快抗病毒药物、检测试剂研发和排产。第二,加强与疫情防控所需药品和医疗器械产品生产企业对接,鼓励在中关村相关分园落地。充分发挥第三方技术服务平台作用,加速相关药品、医疗器械等技术产品的研发生产。第三,促进大数据和人工智能应用。深入实施北京大数据行动计划,鼓励政府数据和社会数据融合共享、互动互用,联合开展筛选排查、物资调配等智能应用研发。完善“北京市新型冠状病毒感染的肺炎在线医生咨询平台”,支持医疗人工智能关键技术研发及产品示范。














金融机构层面:跟紧国家方向,给予金融支持和优化服务
在中央发布多项强化金融服务,支持防控新型冠状病毒感染肺炎疫情的举措后,银行业等金融机构积极响应,在服务疫情流行地区防控企业的同时,也积极助力受疫情影响的小微企业的发展,提供差异化优惠的金融服务;如招商银行、中国建设银行、交通银行、农业银行等。

行业层面:启动帮扶 减免商户租金
多个行业协会及部分省份的地方政府发起了为中小企业减免租金的倡议,其中万达、龙湖、华润、保利等地产商纷纷宣布了对旗下商业项目的租金减免政策,帮助旗下商户一起克服困难,挺过艰难时刻。

中小企业应积极展开自救
在这个特殊时期里,每一个中小企业、每一位创业者都面临着生存压力,除了接受政府、行业的支持,危难之时,企业更重要的是要稳住自身,进行战略思考。此外,经济的发展离不开“信心”,消费者对经济有信心,社会消费上行,企业家就有信心进行投资和生产,失业率才不会大幅提升,在这样一个“正向循环”的形势下,经济必定会走出阴霾,引来朝阳。

上海科技牛专注于为企业精准匹配科研专家,快速提供技术解决方案,如果您有企业遇到技术难题、寻求转型升级,点击文末“阅读原文”填写技术需求反馈表,我们将有专业对口的项目人员为您提供全程专业化服务。
诚邀您入驻科技牛产学研平台
挖技术/问专家/就上科技牛
▼

识别二维码下载科技牛APP

