作者:江湖大大
来源:大江湖解局(ID:ZhiChangDJH)
受疫情冲击,航空业受损极为严重,航空公司业绩惨不忍睹。
以东方航空为例,一季度的收入为154亿元,和去年同比下降了48%,净利润亏损39亿元。东方航空去年整年的利润也就32亿元,今年一季度就把去年一整年挣的钱都亏回去了。
更可怕的是,东航经营产生的现金流为-61.26亿元,意味着东航现在没有造血功能。
东航的业绩,只是众多亏损航空公司的冰山一角。各个航空公司也想尽办法,积极自救。
在618购物狂欢季,东航推出了“周末随心飞”产品,只要花3322元,可以在下半年的周末全国各个城市随便飞。
这是一场自救?还是一场豪赌?
一
东航这款3322元的“周末随心飞”产品,一经发售,就被疯狂抢购。
由于每人最多可以购买10套,大量的黄牛党也涌入购买。由于抢购的人实在太多,东航的APP直接崩溃了。

有些客户,折腾了将近两三个小时,才能抢购到。
黄牛党闻风而动,将抢购到的“周末随心飞”半年卡,发到闲鱼上,以4980元的价格转卖。
一张半年卡赚1658元,有的黄牛将抢购的10张悉数卖出,一夜之间赚了1万多元。

这次东航限量发售10万张半年卡,全部售完预计收入3亿元现金,这对经营产生的现金流为负数的东航来说,无异于雪中送炭。
在疫情期间,航空市场不景气,消费者的出行需求疲软,东航创造性的发行周末任飞卡,是促进消费的无奈之举。
这是东航自救的一次尝试,目前来看其营销也是成功的。打着半年内周末全国城市任飞的噱头,一是可以激发消费者的出行需求;二是可以从其它航空公司抢走一部分客源。
二
从发售到12月31日,总共还有将近25个周末,最多可以飞50次航班。
按照3322元的总价,理想状态下,消费者飞50次,平均每次只需要66元。当然,每次兑换机票,50元的机场建设费是少不了的。
如果消费者飞满50次,还要加上2500元机场建设费,相当于总票价是5822元。这个票价,依然是非常有吸引力的。
这也是造成消费者和黄牛争相抢购的主要原因。
有人不禁要问了,如果消费者都争相周末出行,挤压了正常顾客的出行,平均每张66元的票价,不会让东航血亏吗?
仔细分析一下这个产品,东航给产品的使用制定了一些规则,实际上给自己和消费者,都埋下了一些坑。

“采用实名制购买,每个用户最多可购买10套”,东航的本意是尽量让每个用户多购买,买来送礼,有助于扩大产品的销售量和销售额。
“产品如未订座换票可全额退款”,这就给黄牛党可趁之机,反正都可以退款,那就买10套,然后加价转卖。如果卖不出去,那也无所谓,到时候退回给航空公司就行了。
这就给东航挖了一个坑,如果大量都是黄牛抢购的,到最后很多没有绑定用户订座,就会带来大量的退款。那东航刚吃进去的钱,最后又会重新吐出来。
刚刚说的购买规则,东航没有预料到黄牛党的力量,不小心给自己挖了个坑。再来看看使用规则,也给用户挖了不少坑。

“同一日期同一始发地仅可存在1段未使用的客票”,这就意味着用户是不能当天来回的,减少了一部分办急事的用户的使用次数。
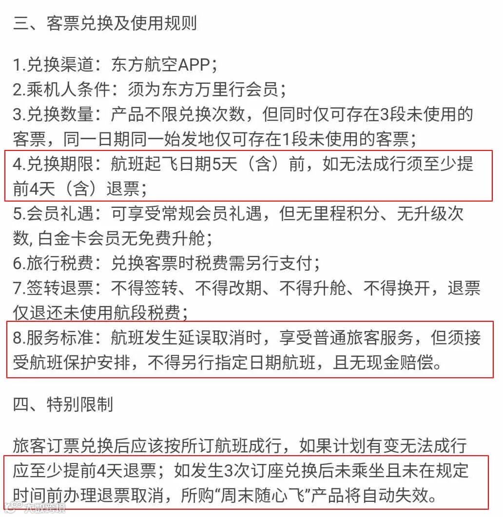
“兑换期限:航班起飞日期5天前,如无法成行至少提前4天退票”,这意味着用户必须要提前5天安排行程,如果行程有变,要提前4天退票。之所以这么设置,是为后面的杀手锏安排的。
“服务标准:航班发生延误取消时,享受普通旅客服务,但须接受航班保护安排,不得另行指定日期航班,且无现金赔偿”,这意味着航班取消了,航空公司安排你坐哪个航班,你就得服从安排,不可以指定其它航班。这一条,同样是为后面的杀手锏服务的。
我所说的杀手锏,就是“特别限制“:如发生3次订座兑换后未乘坐且未在规定时间前办理退票取消,所购产品将自动失效。
也就是说,如果你预订了机票,但行程变了,已经错过了提前4天的退票时间窗口,而你又没有来坐飞机,这种事情发生3次,你这张半年卡就失效了。
如果你预订的航班延误取消了,航空公司给你航班保护安排,但安排的这个时间你没法出行,又会记录你失约,3次就可以取消你的卡。
说到这里,大家就应该明白了,这次东航在和用户对赌。
用户赌的是剩下的25个周末,尽可能多的出行,先是把3322元的本钱坐回来,然后剩下坐的飞机都是赚的。
东航赌的是,用户购买了半年卡后,尽量少出行,或者尽快违反使用规则和特殊限制,使其半年卡失效,减少成本支出,才能赚更多钱。
东航推出的“周末随心飞”半年卡,不是建立在与用户双赢的基础上,而是一种对抗。用户要是多飞,赚了,东航就得赔钱;东航要是不亏本,甚至要赚钱,那用户就得亏。
三
那这种产品能不能买呢?
对于一些特定的人群,比如异地恋人,每个周末都要见面,可以买;还有家和工作异地的人员,每个周末要回家,也可以买。只有这两种情况,使用率才高。
即使是这两类人,也要做好产品失效的心理准备,因为航空公司设定的限制条件,是很容易让你触发3次。
买的不如卖的精,这次产品的发行,东航肯定是找专业的精算师计算过的。他们手上掌握着大量旅客的飞机数据和习惯,制定的价格和规则,亏肯定是不可能亏的。
优惠有多大,坑就有多深。
用户想次数最大化的坐飞机,最后可能只会是一厢情愿。这是东航与用户的一次对赌,普通消费者肯定赌不赢大航空公司。
无论如何,这是东航一次积极的自救,东航肯定会是最大的赢家。
在后疫情时代,航空公司创新性营销的战争,东航打响了第一枪,航空公司抢占客源的竞争,会越来越激烈。



