口罩行业的厂家分析
一、 中国
中国口罩行业简介
中国是一个口罩产业大国,生产了全球约50%的口罩。在疫情发生之前,中国口罩最高日产为2000多万只。数据显示,2015-2019年中国大陆地区口罩产业产值增长率在10%以上。2019年,中国大陆地区口罩产量超过50亿只,产值高达102.35亿元。最快的口罩生产速度120-200只/秒,但一个解析消毒的标准流程却需要7天到半个月。因为医用口罩采用环氧乙烷灭菌,灭菌后,口罩上会有环氧乙烷残留,不但刺激呼吸道,还有致癌物。这样一来,就必须通过解析方式,使残留的环氧乙烷释放,达到安全含量标准,经检测合格后,才能出厂上市。下图为普通及医疗口罩生产厂家分布图。

▲普通口罩厂家分布图
引用自汽车人频道

▲医用口罩厂家分布图
引用自中商产业研究院
中国口罩产业链分布
国内产能分布主要集中在长三角和京津冀区域,且与区域产业基础有直接关系:上游原材料与中游生产企业多集中在传统医药基础良好的长三角地区,下游流通企业过于分散,如图1所示。

▲图1
从产业链来看,在上游,长三角地区是医用口罩产业链上游企业分布最集中的区域,企业总量占比达43.8%。其中,江苏省、山东省企业分布最多,分别为13家、10家(如图2)。
▲图2
在中游,长三角地区是医用口罩产业链中游企业分布最集中的区域,企业总量占比达40%。其中,江苏省、河南省企业分布数量最多,分别为24家、21家(如图3)。

▲图3
在下游,长三角、京津冀地区是医用口罩产业链下游企业分布最集中的区域,企业总量占比达64%。其中,北京、上海企业分布数量最多,分别为380家、189家(如图4)

▲图4
(图1、图2、图3、图4引用自微信公众号金融读书会)
中国口罩行业产值
▲图片引用自赛迪顾问
中国详细生产厂家详细名单

▲表格引用自中商产业研究院
转产企业名单

▲表格引用自赛柏蓝
全球行业十大品牌及公司介绍

▲表格引用观研天下
第一名:3M,全球性的多元化科技企业。3M为国际公认的研发领域的企业先驱。我们生产数以万计的创新产品,在医疗产品、高速公路安全、办公文教产品、光学产品等核心市场占据领导地位。3M公司创立于1902年,是一家美国企业全称明尼苏达矿务及制造业公司,因英文名称头三个单词以M开头,所以简称为3M公司。
第二名:上海兴诺康纶纤维科技股份有限公司(股票代码:835159)是呼吸防护产品和健康纺织品专家。公司集研发、设计、品牌、销售为一体,从纤维科技的角度,切入健康产业,为社会提供康纶纤维抗菌和绿盾健康呼吸两大系列高科技产品。
第三名:霍尼韦尔(Honeywell)为全球客户提供专业的行业解决方案,涵盖航空和汽车产品及服务,楼宇、住宅和工业控制技术,以及特性材料。从飞机、汽车、住宅、楼宇、制造工厂、供应链到工人,我们的技术致力于万物互联,创造一个更智能、更安全和更可持续发展的世界。
第四名:优唯斯于1926年由Phillip M. Winter创建,总部设于德国 Furth 市。现任总裁Rainer Winter, 于六十年代初接管优唯斯并成功把公司升格成一所全球企业。优唯斯安全集团去年销售额超越1亿6千5百万欧元,在安全护目镜领域表现尤其突出。
第五名:兴和通商股份有限公司,Kowa三次元,始于1894年日本,兴和株式会社旗下,专注于健康、医疗、化学多个领域,集口罩生产、制造、销售贸易为一体的企业。兴和自创业至今已有120年的历史,其间兴和集团始终把握时代潮流,审视环境变化,建立了现在的事业。
第六名:稳健医疗用品股份有限公司(简称稳健医疗):于2000年设立稳健实业(深圳)有限公司,为进一步适应公司未来发展战略,于2015年正式改制为稳健医疗用品股份有限公司。拥有11家控股子公司,1家参股公司,员工总数超过6000人,拥有二十余年医用卫生材料和医用敷料生产经验,主要产品系列有:医用伤口敷料、手术室耗材、医用卫生材料及家庭卫生护理用品等,是一家研发、生产和销售以棉花为主要原材料的医用敷料和日用消费品的自主创新企业。
第七名:广州阳普医疗科技股份有限公司(以下简称“阳普医疗”)成立于1996年,2009年在深圳创业板上市,股票代码300030。自成立以来,阳普医疗通过持续的技术创新与管理创新,不断向医疗器械产品平台和医疗服务相结合的集团化、国际化公司迈进。截至目前,公司业务领域已涵盖“临床实验室标本解决方案”、“临床实验室诊断”、“影像学诊断”、“临床护理与麻醉”、“健康管理”和“医院数字化整体解决方案”等平台。公司在中国大陆、中国香港、美国与德国等地拥有近20家子公司及分支机构,产品和服务已覆盖全球九十多个国家和地区的近万家医疗机构。
第八名:日本白元株式会社创始于1923年,到目前为止已经有了91年的历史,公司前身是专业进行防虫防臭剂的“镰田商会”,创业之后由于公司的明星产品衣物用荧光染料在市场中非常畅销,所以公司名称也变更为明星产品的品牌“白元”,并一直沿用至今。截至目前为止,本公司已经发展成为能够生产和销售包括家庭用防蛀剂、除湿剂、即热贴、沐浴乳,口罩,化妆用品等在内的各类日化产品的综合性企业。白元工厂通过了国际标准ISO9001认证,在保证产品质量的同时,不断追求更高的质量标准。
第九名:滴露诞生于1932年英国,利洁时旗下,全球领先及信赖的消毒及个人卫生品牌,全球闻名的家用清洁用品公司。1932年,英国细菌学家雷诺博士研制成功滴露消毒液,最早被用于英国的妇产医院。它的主要特点:“滴露对消毒科学较大的贡献是有效去除细菌,却又对人体组织无害。
第十名:建德市朝美日化有限公司,位于浙江西部,地处杭州西郊,附有一级水资源的千岛湖新安江畔。公司地域面积22000平方米,生产工区10000余平方米,原材料仓库6000余平方米,综合办公楼6000平方米,绿化面积占总公司总面积45%。是一个以高科技为起点,具有职业防尘中国PPE专业生产口罩的企业。也是业内公认的优秀企业之一。
国外口罩厂信息

口罩的分类和标准
口罩的分类
按形状分类
口罩根据外形,分为平板式、折叠式和杯状三种。平板式口罩便于携带,但密合性差;折叠口罩方便携带;杯状呼吸空间大,但不方便携带。
按佩戴方式分类
头戴式:适合佩戴时间长的车间工人使用,佩戴麻烦。
耳戴式:佩戴方便,适合经常戴脱。
颈戴式:用S钩、一些软质材料连接件,连接耳带转换成颈带式适合长时间佩戴,更便于戴安全帽或穿防护服等车间工人使用。
按使用材料分类
纱布口罩:现在仍然有部分车间使用纱布类口罩,但其遵循的GB19084-2003标准要求较低,不符合GB2626-2019的标准,只能防护大颗粒粉尘。
无纺布口罩:随弃式防护口罩大部分为无纺布口罩,主要是以物理过滤辅以静电吸附的过滤方式为主。
布料口罩:布料口罩只有保暖效果无过滤PM等极小颗粒的效果。
纸口罩:适用于食品、美容等行业,具有透气度好、使用方便舒适等特点,所用纸遵循GB/T22927-2008标准。
其他材料的口罩,如生物防护过滤新材料等。
按适用范围分类
医用口罩:国内分为三类,医用普通口罩、医用外科口罩、医用防护口罩。
颗粒物防护口罩:工业用符合GB2626-2019标准,特种劳动防护用品安全标志认证 (LA认证) ,2015年由强制认证改为自愿认证。如果用于防雾霾需要使用插片式,需符合GB/T32610-2016标准。民用符合G B/T32610-2016标准。
保暖布口罩:保暖用口罩,适合冬天佩戴,只需要符合织物类的相关标准即可。
其他特殊行业: 如化工等。
按防护等级
不同国家、不同行业制定了不同的标准,按不同的颗粒过滤效率分为不同的防护等级,将在标准部分详细介绍。
其他
呼吸防护口罩可以分为过滤式和隔绝式,过滤式又可分为送风过滤式和自吸过滤式,后者可以分为半口罩和全口罩;隔绝式可分为供气式和携气式,两者又分别包括正压式和负压式。
口罩的技术标准
中国
不同类型的口罩遵循不同的标准,不同口罩适用范围各不相同。中国口罩的几个主要标准为GB2626-2019呼吸防护自吸过滤式防颗粒物呼吸器、GB/T32610-2016日常防护型口罩技术规范、YY/T0969-2013一次性使用医用口罩、YY0469-2011医用外科口罩、GB19083-2010医用防护口罩技术要求,以下详细介绍各主要标准。
GB2626-2019
该标准第一版为1981年发布(GB2626-1981),1992、2006、2019年分别进行过三次更新,2019版改为“呼吸防护自吸过滤式防颗粒物呼吸器”,不带“用品”二字。其中GB2626-2019版于2019-12-31发布,2020-07-01实施,标准规定了自吸过滤式防颗粒物呼吸器的分类和标记、技术要求、检测方法和标识。该标准由国家安全生产监督管理局提出,全国个体防护装备标准化技术委员会(SAC/TC112)归口。相对于2006版,在遵循科学性、规范性、协调性、时效性等基本原则的基础上,根据科学进步和产品发展的趋势,在不降低防护能力的前提下调整呼吸阻力指标,完善检测方法,优化半口罩的下方视野,提高产品的舒适性。适用范围见图6。
该标准过滤元件按过滤性能分为两类(KN和KP),KN类只适用于过滤非油性颗粒物,包括KN90(≥90%),KN95(≥95%),KN100(≥99.97%)三个级别。KP类适用于过滤油性和非油性颗粒物的过滤元件,包括KP90(≥90%),KP95(≥95%),KP100(≥99.97%)三个级别。KN和KP后的数字,指过滤效率水平,数字越高过滤效果越好。KN口罩未对合成血液穿透、表面抗湿性进行测试,因此,这类口罩短时间使用可以阻挡病毒,但不能用于接触可能有喷溅患者或长时间接触患者。
GB/T32610-2016
日常防护型口罩技术规范,为民用口罩标准,该标准由中国纺织工业联合会提出,全国纺织品标准化技术委员会(SAC/TC209)归口。适用范围见图6。
根据过滤效率分为:Ⅰ级、Ⅱ级、Ⅲ级,对应的过滤效率:盐性介质分别为≥99%、≥95%、≥90%;油性介质分别为≥99%、≥95%、≥80%。口罩的防护效果由高到低分为A、B、C、D级,各级口罩适用的环境空气质量分别为严重污染、严重及以下污染、重度及以下污染、中度及以下污染。各级口罩在相对应的空气污染环境下应能降低吸入的颗粒物(PM)浓度至≤75μg/m(空气质量指数类别良及以上)。当口罩防护效果级别为A级,过滤效率应达到Ⅱ级及以上;当口罩防护效果级别为B、C、D级,过滤效率应达到Ⅲ级及以上。
YY/T0969-2013
该标准为一次性使用医用口罩的行业标准,于2013-10-21发布,2014-10-01实施。普通医用口罩符合此标准,适用于医护人员一般防护,仅用于普通医疗环境佩戴使用(见图6)。普通级的医用口罩名称较多,医用护理、一次性医用都属于此类。名称上没有“防护”、“外科”字样的医用口罩,均是普通级别的医用口罩。该级别口罩的核心指标包括细菌过滤效率、通气阻力,不要求对血液具有阻隔作用,也无密合性要求,见图表3。
YY0469-2011
医用外科口罩(YY0469-2011)为医用外科口罩的行业标准,于2011-12-31发布,2013-06-01号实施。医用外科口罩行业标准第一版(YY0469-2004)已被2011版所替代。适用于临床医务人员在有创操作等过程中佩戴的一次性口罩(见图6),是手术室等有体液、血液飞溅风险环境常用的医用口罩,外包装上必须明确标示为医用外科口罩。该类型口罩的核心指标包括细菌过滤效率、颗粒过滤效率、合成血液穿透阻力、通气阻力(见表3),没有像医用防护口罩标准那样对面部密合度提出严格要求,对细菌的过滤效率≥95%,对颗粒的过滤效率有限(≥30%)。
GB19083-2010
GB19083-2010医用防护口罩技术要求于2010-09-02发布,2011-08-01实施,第一版为GB19083-2003,在全国抗击SARS的大形势下制定,2003年4月29日紧急发布并实施,在SARS前没有医用防护口罩。该标准适用于医疗工作环境下,过滤空气中的颗粒物,阻隔飞沫、血液、体液、分泌物等,包括各种传染性病毒等(见图6)。该类型口罩的核心指标包括颗粒过滤效率、合成血液穿透阻力、通气阻力、表面抗湿性、密合性良好、总适合因数(见表 3)。医用防护口罩与佩戴者面部具有良好的贴合性,依据非油性颗粒过滤效率,医用防护口罩分为1级(≥95%)、2级(≥99%)、3级(≥99.97%)。医用防护口罩规定口罩对非油性颗粒的过滤效率≥95%,符合N95或FFP2及以上等级。
我国医用口罩的防护能力由高至低依次是医用防护口罩、医用外科口罩、普通医用口罩。

▲中国口罩主要标准及适用范围
引用自《中国感染控制杂志》
美国
美国NIOSH标准对口罩的滤网材质和过滤效率进行了分级,该标准在全世界的认可度是高的。按口罩中间层的滤网材质分为三种:N、R、P系列,根据过滤效率每一种又可分为三个级别(见表4)。N用于可防护非油性悬浮微粒,通常非油性颗粒物指煤尘、水泥尘、酸雾、微生物等,说话或咳嗽产生的飞沫不是油性的。目前肆虐的雾霾污染中,悬浮颗粒也多是非油性的。油性颗粒物指油烟、油雾、沥青烟等,如炒菜产生的油烟是油性颗粒物。R、P用于可防护非油性及含油性悬浮微粒,相比于R系列,P系列使用的时间相对较长,具体使用时间根据不同制造商的标注。N95口罩就是N系列中过滤效率≥95%的一类口罩,并经佩戴者脸庞紧密度测试时,确保在密贴脸部边缘状况下,空气能透过口罩进出,符合此测试的才颁发N95认证号码。防“非典”特殊时期,WHO临时推荐医务人员使用美国NIOSH认证的N95口罩。N95口罩不等于医用防护口罩,医用防护口罩规定口罩的过滤效果要达到N95要求,且具有表面抗湿性和血液阻隔能力。
ASTMF2100标准是一个医用标准,该标准将口罩分为三个等级:低防护(Level1)、中防护(Level2)和高防护(Level3)。级别越高,防护性能越好。Level1和Level2口罩通常叫procedure mask;Level3口罩可在手术室内使用,也叫surgical mask。接触病毒的机会特别大时,应选择级别更高的防护。
ASTM认证需要口罩在细菌过滤效率、颗粒过滤效率、合成血液穿透阻力和压力差四个方面都达到相关标准,见表3。Level1能阻挡95%的细菌微粒,即使只达到低防护标准,就已经足够保护一般社区使用者;Level2与Level3(中至高防护标准)则需要口罩阻挡至少98%细菌和微粒,压力差方面则只需低于49.0Pa/cm,较低防护标准宽松一点,因为较难在达到更佳防护力的同时维持透气性。中、高防护标准主要的区别在于高防护(Level3)标准对于阻挡液体能力的要求更高。医用N95口罩需要既满足FDA Surgical Masks-Premarket Notification Submissions Guidance forIndustry and FDA Staff标准,同时也要满足NIOSH对于N95口罩的要求,对合成血液穿透和表面抗湿性等进行了测试,而FDA该标准基本上遵循ASTMF2100标准。
欧盟对于口罩欧洲统一(Conformite Europeenne,CE)认证的标准包括BSEN140、BSEN14387、BSEN143、BSEN149、BSEN136,其中BSEN149使用多,为可防护微粒的过滤式半口罩,根据测试的粒子穿透率分为P1(FFP1),P2(FFP2),P3(FFP3)三个等级,FFP1低过滤效果≥80%,FFP2低过滤效果≥94%,FFP3低过滤效果≥97%。FFP2口罩与上文提到的医用防护口罩、KN95口罩、N95口罩过滤效率十分接近。医疗口罩必须遵循BSEN14683标准(Medical face masks-Requirement sand test methods),可以分为三个等级:低标准TypeⅠ、然后是TypeⅡ和TypeⅡR。见表3。上一个版本是BSEN14683∶2014,已被新版BSEN14683∶2019所取代。2019年版主要的变化之一是压力差,TypeⅠ、TypeⅡ、TypeⅡR压力差分别由2014年版的29.4、29.4、49.0Pa/cm,上升至40、40、60Pa/cm。
澳洲
AS/NZS1716∶2012是澳大利亚和新西兰的呼吸保护装置标准,该标准规定了防颗粒口罩制造过程中必须使用的程序和材料,以及确定的测试和性能结果,以确保其使用安全。该标准分为三类,P1:低过滤效果≥80%;P2:低过滤效果≥94%;P3:低过滤效果≥99% 。澳洲的医用口罩标准为AS4381∶2015 ,依据核心指标分为Level1、Level2、Level3,见图表3。

▲图表3:中国、美国、欧洲、澳洲医用口罩核心指标
引用自《中国感染控制杂志》

▲图表4:美国NIOSH标准对颗粒物防护口罩的分类
引用自《中国感染控制杂志》
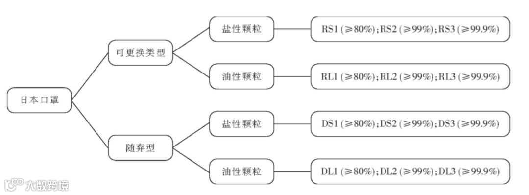
日本
日本JIST8151∶2018标准是呼吸保护装置的标准,也是日本厚生劳动省 (MHLW) 验证标准,常见的随弃型盐性颗粒过滤规格如下,DS1:低过滤效果≥80%;DS2:低过滤效果≥99%;DS3:低过滤效果≥99.9%。口罩的等级见图 7。

▲图表4:日本口罩等级分类
引用自《中国感染控制杂志》
韩国
韩国的口罩标准KF (Korean filter) 系列,KF系列标准是由韩国的食品药品管理部门 (Ministry of Food and Drug Safety,MFDS) 发布的韩国主流口罩标准 (Regulations>
口罩核心材料及原料厂家
口罩核心材料
医用外科口罩一般是由三层无纺布制成,如图8所示。材料是纺粘无纺布+熔喷无纺布+纺粘无纺布(如图9),起过滤效果的主要部分是极细密且带静电的内层过滤布——熔喷无纺布,它的主要材质是高熔指聚丙烯,经过静电驻极处理后达到所要求的过滤效率。

▲图8:医用口罩材料示意图
引用自博卫传媒

▲图9:医用口罩材料结构示意图
引用自艾邦高分子
这里面纺粘层其纤维直径比较粗,在20微米左右,2层S纺粘层主要作用是支撑整个无纺布结构,对阻隔并没有太大的作用。口罩里面最重要的是阻隔层即熔喷层,熔喷层的纤维直径比较细,在2微米左右,所以只有纺粘层直径的十分之一,这个对防止细菌、血液渗透起至关重要的作用,经过静电处理后达到所要求的过滤效率。如果S纺粘层过多,口罩就比较硬,而熔喷层M过多,则呼吸比较困难,所以从口罩呼吸的难易程度可以判断口罩的隔绝效果,呼吸越困难,则阻隔效果更好,但是,如果M层变为薄膜,就基本上不能呼吸了,病毒是阻隔了,人也快不行了,所以,这也是一个技术问题。
M层:熔喷层(如图10)
材料要求:高流动性。推荐材料:国产材料如山东道恩降解法聚丙烯:Z-1400,Z1500,进口如巴塞尔公司的茂金属聚丙烯HP461Y,MF650Y。主要测试项目如图表5所示

▲图表5:口罩材料主要测试项目
引用自第八元素塑料版
S层:纺粘层(如图10)
材料要求:高强度。推荐材料:熔体指数在25~60聚丙烯,比如埃克森美孚Exxon-Mobile的和上海赛科的2040都是很好的纺粘材料,如S2040性能指标如图表6所示。

▲图表6:S2040性能指标表
引用自第八元素塑料版

▲图10口罩的SMS结构示意图
引用自第八元素塑料版
口罩原料厂家
熔喷PP无纺布生产厂家


高熔指PP原料厂家(32家)
从具体数据来看,大连有机H39S-2、上海赛科S2040、独山子石化S2040、洛阳石化Y35、济南炼厂Y35、镇海炼化H30S、东华Y381H占据高熔指纤维主力供应企业,具体企业名单见图表7。

▲图表7:高溶脂PP原料厂家名单表
引用自第八元素塑料版
核心生产设备分析
口罩机分类
平面口罩机(如图 11)
平面口罩机生产的是一次性平面的口罩也是生产医用口罩的机器设备这款机器生产的口罩样式简单佩戴方便平面口罩生产是用两层无纺布和过滤纸制作而成,一次性三层口罩是由专业用于医疗卫生的纤维无纺布内两层中间增加一层过滤起到防菌达99%以上的熔喷布经由超声波焊接而成,如图 12所示,鼻梁条处采用环保型全塑条不含任何金属配戴透气舒适,过滤效果高达99%尤其适合电子类工厂。

▲图11: 平面口罩生产机
引用自艾邦高分子

▲图12: 生产流程图
引用自艾邦高分子
杯型口罩机(如图 13所示)
杯型口罩机是生产各种杯型口罩的设备,杯型是将多层无纺布通过热压、折叠成型,超声波切除、废料切除,耳带鼻梁条焊接等工序制造出具有一定过滤性能的口罩,口罩设备不是单台的机器它需要多台的机器配合配合完成各种不同的工序。

▲图13:杯型口罩机
引用自sogou.com
折叠口罩机(如图 14所示)
折叠口罩机是生产折叠口罩的,是将多层无纺布和熔喷布高效静电滤材,可吸附极细粉尘。独特设计形状,配合优良鼻夹和头带,保证与脸部良好密合。折叠式,便于携带。适合绝大多数脸型。

▲图14: 折叠口罩机
引用自.sogou.com
异型口罩机
异型口罩和其他的口罩生产的方式没有什么太大的区别主要在于口罩的样式比较特殊比如鸭嘴型口罩(如图 15所示)、猪嘴型口罩这些都是用于高污染的行业一般我们很少见到。

▲图14:鸭嘴型口罩机
引用自.sogou.com
口罩机价格
自动平面:12-45万,自动N95:30-55万。
国内口罩机厂家
口罩机厂家大部分在东莞。(东莞利瀚,东莞创煜,东莞粤艺顺,东莞快裕达,东莞横锐,南方力劲,广东斯瑞凯),主要厂家名单如图表8所示。

▲图表8:国内口罩机厂家
引用自艾邦高分子
口罩行业发展趋势
口罩在亚洲特别是中国非常流行,从医院里的医生戴着如图16所示的简单口罩开始,在公共场合戴口罩越来越流行。

▲图16:医用一次性口罩
引用自IndiaMart.com
广告承诺公民在公共场所戴口罩可以加强对传染病和粉尘污染的保护。由于人们喜欢追求个性化和标新立异,于是产生了一些特殊的顾客需求,例如不同颜色的口罩或印有图片或图案的口罩,如图 17所示。口罩厂商针对不同的顾客需求作出了响应,推出了非常独创性的口罩。这些具有良好过滤性能的口罩只有业内才知道,如FFP1,FFP2,FFP3(N95,N99,N100)

▲图17:印花口罩
引用自Aliexpress.com
现在人们比10年前愿意花更多的钱买一个高质量的口罩,且现有的标准列出了口罩的质量和其良好的过滤性能。
口罩行业已经为私人口罩市场研究了商用口罩的概念。如图 18、图 19所示,口罩虽然有着独特的设计和不同的舒适度,但都有相同的、可替换的滤芯,这种设计的口罩可以配备不同的滤芯质量并能够拆除清洗。

▲图18:可替换滤芯、可水洗口罩
引用自airinum.com

▲图19:可替换滤芯、可水洗口罩
引用自amazon.co.uk
口罩过滤层通常由PP熔喷或SMS(Spunbond-Meltblown-Spunbond)纺粘熔喷纺粘组成,这是所有过滤类型(如医疗和工业过滤口罩)的标准,如图 20所示。

▲图20:无纺布、熔喷纺粘口罩
引用自IndiaMart.com
除了FFP2或FFP3口罩外,许多制造商还提供中和气味和气体的多功能过滤口罩。这些多层组合的口罩目前是市场上公认的质量最受肯定的一种,与医疗和工业过滤口罩有很大的不同,制造商制造了4到6层,其中至少有3层用熔喷无纺布生产,如所示图 21。

▲图21:多层复合结构示意图
引用自paytmmall.com
口罩行业研究报告总结
当下发展情况
目前由于新冠状病毒的爆发,使得口罩及制造原料价格极速上涨,并带动整个产业链行情上涨,此时如进入这个行业肯定是有利可图的。因而目前有些生产商急切扩大其生产能力,某些大型制造企业比亚迪,上汽五菱改造其生产设备转产口罩,以满足当前的防疫需求,并从中获利。但是,疫情导致的高需求并不能长期保持稳定,在当前购买热情异常高涨的情况下,很多制造业巨头极速转产,全球产能过剩将是未来发展的必然趋势,届时价格又将低于疫情危机爆发前的水平,回归其真正价值。
未来发展方向
在口罩领域,只有不断研发改进高技术产品和核心原料(如多功能长寿命口罩,超细熔喷材料、纳米材料),不仅仅是知名的N95类型的口罩,并做好品牌和渠道,才能保证一家企业的长盛不衰。可以试着与服装业合作多元化,将其中的特殊功能过滤材料(如防水透气膜)做冲锋衣等服装;也可以从口罩现存缺点等方面出发改进,比如当下使用的FFP3口罩呼吸阻力大,比使用FFP1或FFP2要困难,目前只能通过加大的过滤面积来进行补偿。在保证防护效果的同时,从减少FFP3和FFP2口罩的空气阻力为改进点出发也将是口罩市场很好的趋势。
总结
口罩未来的功能将不仅仅是防呼吸道疾病,其他各类功能口罩会更多,市场格局也将会出现变化。这一定会给全球最大的口罩生产国和出口国——中国带来制造机遇。如今,中国已进入从制造大国到制造强国的征途中,消费升级,产业升级正带来新的需求,核心材料,核心技术的研发刻不容缓,否则就像当年绿盾口罩凭着营销和渠道超越3M一样,昙花一现。但是随着国家,全社会对研发的不断投入,自带创新和知识产权意识的企业家越来越多,中国企业的研发能力和创新能力的将日益提高,假以时日,我们一定会有类似3M和霍尼韦尔这样的制造业巨头出现。
(完)
【摘要】
新冠肺炎疫情爆发以来,国内口罩供需矛盾突出,“口罩难求”成了普遍现象。总体来看,需求迅速上涨背后的存量不足、疫情叠加春节假期带来的开工不足、以及紧急需求与口罩标准下的供应滞后矛盾等因素是造成短期内口罩供应严重不足的主要原因。但随着原材料供应趋向稳定、各省达产率进一步提升,以及国家政策鼓励下的产能扩大、生产线创新等多重举措逐一实施,未来口罩供需将逐步平衡。
本期内容分为三部分,一是口罩分类及主要的技术指标,二是口罩产销链条简析,三是国内口罩供需风险分析及前景展望。
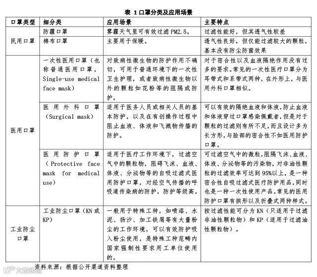
口罩是一种卫生用品,指戴在口鼻部位用于过滤进入口鼻的空气,以达到阻挡有害的气体、气味、飞沫进出佩戴者口鼻的用具,以无纺布等制成。一般分为民用口罩、医用口罩、工业防尘口罩三个大类,三者的应用场景、主要特点、执行标准、制作工艺均存在较多不同。目前国内口罩生产以医用口罩为主,产能及产量占比均超过50%。
现阶段,国内医用口罩作为医疗器械管理,医用口罩产品一般由三层无纺布制成,其中外层为纺粘无纺布,做防水处理,采用防飞沫设计,阻隔体液、血液等液体;中层为熔喷无纺布,采用经过驻极处理的聚丙烯熔喷无纺布,为过滤核心;内层主要使用ES无纺布,起到吸湿作用。


按照产业链划分,口罩产销一般包括上游原材料生产、中游口罩生产制造、下游口罩销售三个环节。
上游原材料主要包括聚丙烯纤维、无纺布、鼻梁条、耳挂松紧带等,其中无纺布是口罩生产的主要使用产品,而高熔指聚丙烯纤维是生产无纺布的核心原料。

口罩生产上下游信息
从技术工艺来看,普通口罩用无纺布生产需采用熔喷法(Melt Blowing)进行研制,熔喷法属于聚合物挤压法非织造工艺,熔喷法生产的无纺布具有熔喷材料多弯曲通道结构,可有效进行颗粒物过滤,过滤性约为35%,制成的无纺布产品也称熔喷无纺布。
但医用口罩的生产,需在上述基础上进行驻极处理。医用口罩的过滤机制是布朗扩散、截留、惯性碰撞、重力沉降和静电吸附,前四种是物理因素,是熔喷法生产的无纺布自然具有的特性,但要达到医用口罩的生产标准,需让纤维带上电荷,用静电捕获新冠病毒所在的气溶胶。经过驻极处理后的无纺布,才能在不改变呼吸阻力的前提下,实现95%的过滤性,有效预防病毒,达到医用口罩的标准。经驻极处理的高熔指熔喷无纺布原料一般被称为医用高熔指熔喷无纺布原料。
(一)短期内,口罩产品尤其是医用口罩仍处于严重紧缺状态
自疫情爆发以来,国内各省份口罩产品库存迅速告急,因新冠肺炎疫情仍未得到完全控制,叠加春节假期以及因疫情导致的企业生产难度加大影响,短期内口罩供需难以平衡。同时,部分国家因有相关疫情,也出现了口罩抢购潮,并进而限制了产品出口,导致中国口罩进口渠道被封锁,一定程度上也影响了国内口罩供应。国家发展改革委社会发展司司长欧晓理表示,由于复工复产工作推进,防护物资的需求急剧增长,口罩仍面临比较大的缺口。
短期内,口罩供应瓶颈具体如下:
01
疫情爆发造成国内口罩需求迅速上涨
现有存量加速消耗
口罩生产企业的库存周期约为1-2周,再加上春节假期清理库存影响,口罩存货较为有限。同时,因口罩存在有效期,下游的大型商超及较多医院也不会大量储备口罩产品,较多医院的医用外科口罩库存量仅约一周。此次疫情爆发突然,因防疫需要,不仅是医护人员,老百姓都对口罩有较高的需求,原有存量短期内被大量消耗,口罩出现紧缺。
02
口罩生产受上游原材料供应不足影响
短期内产能提升受限
湖北省是我国口罩生产用无纺布的主要产区,湖北省仙桃市下辖的彭场镇号称“无纺布之都”,无纺布产量占全国总产量的60%,占据全球市场份额的四分之一。受疫情影响,湖北省企业开工困难,仙桃市无纺布生产企业较多生产线因工人不到岗而处于停工状态,对于国内高熔指熔喷无纺布产品供应造成较大压力。此外,2月1日,仙桃市为控制医用口罩生产质量,防控假冒伪劣产品入市,陆续关停了当地所有的民用口罩生产商,整顿时限至2月13日,此项措施导致仙桃市的口罩生产产能下降超过一半。
与此同时,生产无纺布产品所用的高熔指聚丙烯纤维的生产商,以辽宁、河南、山东省企业为主,受疫情影响道路运输效率降低,而紧急购置的医用物资生产机器也因物流速度缓慢而耽误开工进度,均不同程度上影响了口罩相关产品的生产。
03
医用口罩在消毒后需静置7天
才可上市使用,供应时间滞后
为达到医用口罩的检验检疫标准,根据医用口罩的生产流程,口罩成型后需要生产厂家把口罩放在400mg/L的环氧乙烷(EO)环境中进行消毒,使微生物大分子失去活性,达到杀菌目的。但环氧乙烷是易燃易爆品,且为致癌物,所以口罩在消毒之后需要静置7天用于解析,在EO残留量低于要求值之后,才可包装出厂,供给医护人员使用。在生产量紧缺的前提下,产品上市仍需面临7天的滞后期,短期救急难度加大。
04
医用口罩重点国家进口受限
影响国内救急使用
根据联合国商品贸易统计数据,2018年,医用口罩项下中国前十大进口国受本国疫情影响,面临口罩紧缺局面。从下述数据可以看出,我国主要进口国中,大多数国家也发现了确诊病例,并且很多国家都位列确诊病例发现数量TOP10国别中。这些国家,特别是东南亚国家均出现不同程度的医用口罩抢购和短缺的现象,迫使本国出台相关物资的限制政策。即使政府未采取相关限制出口措施,在其国内供应紧张的情况下,中国进口也面临着货源紧张或者卖方违约风险,均将加大相关产品进口的难度。

(二)多重利好因素作用,口罩供需将逐步平衡
中期内,随着疫情得到逐步控制,且国家不断发布优惠政策鼓励口罩生产企业迅速投入生产,加之春节假期后的物流配送回归,多重利好因素下,上游原材料及口罩生产企业产能将逐步恢复并扩大。此外,疫情影响下,国内大量口罩产品出口转内销也进一步增加了国内口罩供应量,口罩供需将逐步平衡。
01
国家推出优惠政策及应急通道
大力支持疫情物资生产
药品监管部门加快医疗器械应急审批。为开展疫情防控,国家药品监管局要求各省级药品监管部门在加强质量监管的同时,积极启动医疗器械应急审批程序。截至2020年2月7日,省级药监局已按照医疗器械应急审批程序批准医疗器械注册申请88个,其中包括医用防护口罩4个,医用外科口罩17个,一次性使用医用口罩20个,两天内新增审批16个。据国家药品监督管理局统计,截至2月7日,全国共有批准注册证:医用防护口罩63个、医用外科口罩171个、一次性使用医用口罩等364个。
国家推出优惠财税政策并承诺兜底采购企业过剩的医疗物资。2月7日,国务院应对新型冠状病毒感染的肺炎疫情联防联控机制举行新闻发布会,发布会上国家相关部委表示,除了采取支持新冠肺炎疫情防控相关财税政策、缓解小微企业融资难融资贵有关情况外,为了鼓励企业保质保量增加紧缺的重点医疗防护物资的生产,待疫情结束后,如相关产品出现供应过剩,则全部由政府兜底采购收储企业多生产的重点医疗防控物资。
多省市以优惠政策鼓励企业尽早投入生产。部分省市鼓励企业早日复工生产,纷纷出台对口罩机生产企业的补贴政策,最高可按每台(套)设备售价的50%给予奖励。广东省对买口罩机进行增产的口罩生产企业,最高补贴设备额的80%;对国家和省确定的疫情防控重点保障企业以及支持疫情防控工作作用突出的其他卫生防疫、医药产品、医用器材企业的2020年新增贷款部分,当地省财政按照人民银行再贷款利率的50%予以贴息。广州市黄埔区、广州开发区、广州高新区率先制定出台全国国家级开发区首个暖企政策,表示企业2月10日前复工生产口罩奖励20万元,租用区属国企经营用房企业,免收1个月房租、减半2个月房租。全国多个省市、地区均已出台相关奖励政策,包括优惠贷款、一次性奖励等等。
02
原材料供应逐步稳定
部分省市口罩生产企业已开工并达产
2019年中国聚丙烯产能为5200万吨,2020年中国仅新增的丙烯产能就达到了763万吨/年。根据测算,10万吨聚丙烯纤维即可生产250亿个口罩,生产口罩用的上游聚丙烯纤维原材料充足。随着聚丙烯纤维生产企业逐步复工,物流运送恢复,原材料供应问题得到解决,可保障口罩生产用无纺布的生产。
在此情况下,中国的口罩生产链条逐步捋顺,口罩生产大省均在紧急恢复口罩的生产。据国家发改委公布的数据,截至2月11日,全国口罩生产企业复工率超过76%,产能利用率达到94%,而医用N95口罩的产能利用率高达128%,口罩产量较春节阶段实现大幅提升。
山东省口罩企业达产率已达110.84%。据工信部数据,作为防疫应急物资生产重要基地,山东绝大多数相关企业已实现满负荷生产。截至2月6日,全省32家口罩在产企业达产率就已达110.84%、3家防护服在产企业达产率100.72%、2家防护面罩在产企业达产率115%,重点调度的3家消毒酒精在产企业达产率83.07%、3家消毒液在产企业达产率52.25%。据悉,自1月27日至2月4日,山东省累计生产口罩1956万只、防护服73405套、防护面罩13.7万只、护目镜10.63万只、75°酒精1305吨、84消毒液12780吨。
上海市口罩生产企业已全部复工。经统计,上海共有口罩及辅料等生产企业17家,现已全部复工。疫情前期,上海每天正常产量约40万-50万只/天,且绝大部分用于出口。1月27日产能恢复到80万只/天,1月28日已经上升到110万只,1月30日全市产量超过140万只,2月4日已超过260万只,已达产,并为满足防疫需要,由出口转为内销。
广东省企业复工并推出机器人口罩生产线。截至2月7号,广东129家相关医疗物资企业中已有92家开工,全省37家口罩生产企业已开工35家。在此基础上,广东省内企业为提高省内口罩生产效率,改造推出柔性AI视觉全自动口罩机,并从2月10日起开始利用“机器人口罩生产线”24小时不间断地量产口罩,日产超15万片。

针对目前未复产或未满负荷运转的口罩生产企业,国家发改委将提供帮助。国家发展改革委在11号“国务院应对新型冠状病毒感染肺炎疫情联防联控机制举行的新闻发布会”上表示,下一步将帮助还未复产的口罩企业,解决复产过程中遇到的人员、资金等困难,促进复工。对于还未达到满负荷生产的企业,帮助其恢复产能,支持其实现两班倒、三班倒生产,做到人休息而机器不休息。对于有条件扩大产能的企业,会安排中央预算内投资,予以支持。
03
部分行业外企业新增口罩生产线
缓解内部口罩供应短缺
为支持防疫,增加口罩等相关防疫物资生产,部分非行业内企业新增口罩生产线。如工业富联已发布公告表示2月5日新引入的口罩生产线已试产,预计2月底可实现日产200万只口罩的产能计划,优先用于富士康科技集团近百万员工内部生产防疫保障。上汽通用五菱联合供应商通过改建生产线的方式转产口罩,共设置14条口罩生产线,其中4条为N95口罩生产线、10条为一般医用防护口罩生产线,日生产量预计达到170万个以上,将在本月内建成投入使用,主要缓解广西区内医疗物资紧缺的状况。
此外,比亚迪、爹地宝贝、中石化、佛慈制药均新增了口罩生产线,新增产能分别达到一次性医用口罩500万只/天、200万只/天、100万只/天、20万只/天。另外,上海护理佳实业、水星家纺、华纺股份、青松股份、三枪内衣、红豆服饰、报喜鸟等上市公司或子公司也表示临时改线转产口罩、医用防护服等业务。
以工商注册变更信息为标准,自2020年1月1日至2月7日,全国超过3000家企业经营范围新增了“口罩、防护服、消毒液、测温仪、医疗器械”等业务,进一步增加国内口罩产量,缓解供需矛盾。

04
出口转内销可进一步增加
国内口罩产品供应
我国口罩年产量约占全球的50%,是第一大口罩生产国,同时也是第一大口罩出口国。根据工信部数据,我国现有口罩产能约2000多万只/日,叠加近期各项新增产能举措,预计口罩产能在2月底可提高至3500-4000万日/天。达产后,国内口罩供应将有所保障。
此外,各省积极推动省内出口口罩转内销工作,将进一步增加国内口罩市场供应。其中,湖北省市场监管局、省药监局联合发文,允许未在境内上市的出口转内销口罩在省内市场销售;广东省相关政府部门也表示,如果出口转内销的口罩符合国外标准,在办好许可附加中文的基础上,可以转内销;深圳市龙岗海关为加速办理货物内销,积极争取“登记放行、厂区直提”后续再补办通关手续的政策,保证防疫物资快速送达一线使用。另外,也有无纺布等上游材料生产企业将拟出口产品转内销售,供应国内口罩生产企业,提高口罩生产量。





