大数跨境
0
0

12月11日武汉动力电池回收年会【议程+报到通知】

12月11日武汉动力电池回收年会【议程+报到通知】 储能知家
2025-12-05
1
导读:更多新闻资讯请关注储能知家。

点击上方“储能知家”关注我们

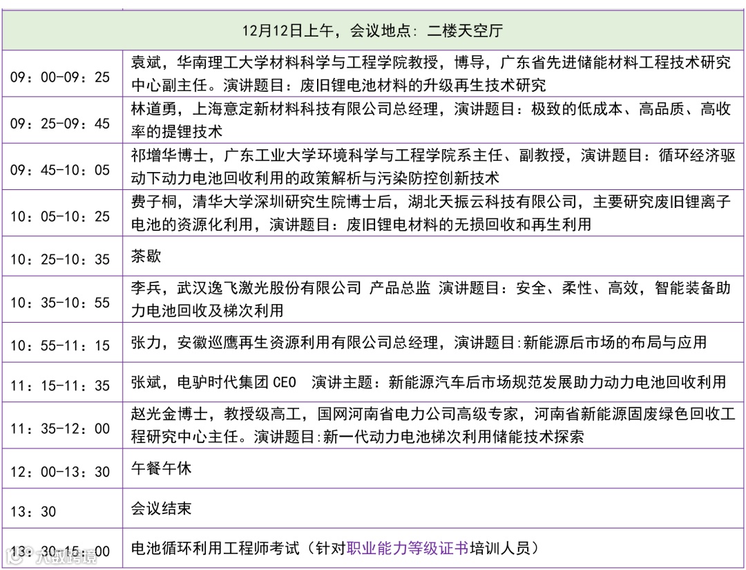
大会议程





图片
图片
图片

报到通知-交通路线

图片
图片
图片
图片

扫码加入群聊

储能市场、技术、资讯

备注公司、职位、姓名

图片


大会信息

“2025中国动力电池回收利用行业回收年会暨新型、高效提锂技术发展论坛”将于12月11-12日在武汉举办,规模:500+。

大会主题:

绿色循环·高效提锂

主办单位:

动力电池回收网

格林美集团(武汉动力电池再生)

中国电子节能技术协会电池回收利用委员会

大会议题:

废旧锂电池回收利用行业发展与市场解析

2026电池材料市场供需分析与展望

废旧磷酸铁锂电池(LFP)高质回收利用技术发展

废旧三元锂电池高效资源再生技术与装备发展
废旧锂电池极片直接修复与再修复技术进展
退役动力电池梯次利用高效分选、重组技术
新政下废旧锂电池、再生黑粉进口规范操作与通关验收
锂渣高值化综合利用与梯级分离技术进展
新技术、新人才与“电池循环利用工程师”职业技能培训
低能耗、高回收率提锂工艺技术(锂矿石、盐湖卤水、含锂废弃物等)
电动商用车(大巴、重卡、矿山)退役电池回收市场合作模式与电池换新机遇
退役动力电池回收利用行业高端闭门会议(特定邀请参加)


联系方式

联系人:

韩女士  刘女士

联系电话:

130-7055-7591(同微信)

177-9812-0601(同微信)

参会对象:电池及电池材料、资源回收、环保科技、汽车拆解、物流企业、汽车整车厂等,检测机构,高校科研院所、回收装备企业及投融资机构等。

--End--
欢迎分享给您的朋友!
出品 | 储能知家(支持:电池材料分会|动力电池回收联盟
责编丨韩梅梅

往期回顾


25家车企这半年:7成盈利、3成跌落


汽车“以旧换新”细则发布,一文读懂→


450亿锁单背后:两位材料大佬的豪赌


1400亿光伏巨头,首度公开“储能战略”

来源:储能知家
【免责声明】文章为作者独立观点,不代表储能知家立场,仅用于学习交流。如因作品内容、版权等存在问题,请于本文刊发30日内联系储能知家进行删除。

【声明】内容源于网络
0
0
储能知家
聚焦储能市场、技术、资讯,新型储能、新型电力、数字与绿色能源、零碳技术与市场。
内容 5014
粉丝 0
储能知家 聚焦储能市场、技术、资讯,新型储能、新型电力、数字与绿色能源、零碳技术与市场。
总阅读4.1k
粉丝0
内容5.0k