“人在25岁左右达到脑力巅峰,之后都在走下坡路。”
这种说法流传甚广,也有科学实验提供支持。影响力之大,甚至成了中年人“躺平”的理由之一。

不过,最新一项科学研究对此提出了反驳,发表在了Nature子刊Nature Human Behaviour。
新的结论是:
大脑处理信息的速度能从20岁一直保持到60岁。
这项研究来自德国海德堡大学,研究团队从一组118万人参与的试验数据中得出与前人研究不同的结论。

等一下,生活经验中也能观察到年纪大了以后反应变慢吧,之前的结论是错了吗?
倒也不是,这组实验数据中,人做决策的时间确实会随年龄延长。
Emm……处理信息的速度没变,但做决策的时间延长了。
那么多出来的这段时间大脑在做什么?
你没有变慢,只是变谨慎了
其实,本次研究倒也不是为了这个问题专门找来118万人做实验。
数据来自哈佛大学的另一个实验项目,研究的是“无意识偏见”。
先来简单说一下原实验。
参与者需要把人脸分类成黑人或白人,同时把一些词汇分类成积极或消极,衡量种族与褒贬评价之间的联系强度。
其中参与人数足够多,10-80岁的人都有,年龄分布足够广,也记录了参与者的反应速度,对脑力变化研究来说简直是豪华配置。
于是,本次研究团队另辟蹊径,只针对其中参与者年龄性别等统计特征、反应时间和分类准确性数据做了分析。

最终通过机器学习方法从中挖掘出了新的结论,反应时间数据被分解成两个隐藏因素:
思维速度(Mental Speed)和决策谨慎性(Decision caution)。
20岁左右的人做决策最快,是因为他们更愿意牺牲准确度来追求速度。
△20岁反应时间最短
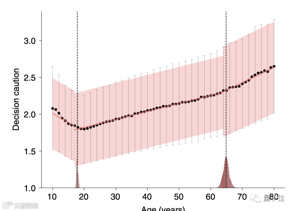
随着年龄增长,人会越来越谨慎。他们试图避免犯错,时间花在了反复考虑追求确定性上。
△决策谨慎性随年龄变化
思维速度在30岁左右达到巅峰,在30岁到60岁之间仅有轻微回落,直到60岁以后大脑处理信息的速度才真正开始下降。
△思维速度随年龄变化
无论按性别、受教育程度还是参与试验时的状态分类,总体都保持了这个倒U型曲线。
说明年龄是最主要的影响因素。

而最快的非决策时间(纯机械反应)出现在14-16岁。

以上分析,依据是心理学上的一种认知框架,该框架假设人做决策时会不断参考多种信息,直到确定性达到一个阈值再作出选择。
根据这个框架,团队使用基于抽样的贝叶斯估计方法训练了机器学习模型,结构如下。

因为训练数据是纯数值,倒也不很吃算力,在带独显的笔记本上8个小时训练完毕,24个小时推理出结果。
相应的数据和代码也在GitHub上开源。
来自波士顿学院的另一位心理学家Joshua Hartshorne认为心理学结合机器学习的方法令人印象深刻,促使心理学家们重新考虑仅基于反应时间的早期结论。
论文一作Mischa von Krause认为,这些研究结论对现实生活提出了一个建议,即不同年龄的人会适合不同的工作任务。
比如医疗诊断中谨慎避免错误很关键,另一些任务中则是决策速度更重要。
不过团队也提出,人在一定限度内可以根据实际情况调整决策风格。
具体的量化有待后面进一步研究。
文章来源:量子位
2022年申请高新技术企业的要求将会升高,审查机制也会越发严格。在此提醒各企业:要确保申报成功率,必须提前做好高新技术企业认定规划,前期准备越充分通过率自然越高。点击下方“阅读原文”填写报名表

点击下方“阅读原文”填写技术需求表

