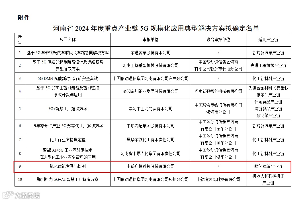
近日,河南省工业和信息化厅发布了2024年度重点产业链5G规模化应用典型解决方案的评审结果,中裕广恒科技股份有限公司《绿色建筑发展与检测》项目入选,成为全省20个典型解决方案之一。

这一荣誉不仅是对中裕广恒在绿色建筑与5G技术融合创新方面的肯定,也标志着公司在推动行业智能化、绿色化转型方面迈出了坚实的一步。

随着全球对环境保护和可持续发展的重视,绿色建筑已成为建筑业发展的重要趋势。中裕广恒紧跟时代步伐,依托自身在信息技术服务领域的深厚积累,将5G技术引入绿色建筑检测领域,创新性地提出了《绿色建筑发展与检测》项目。

该项目旨在通过5G网络的高速、低时延特性,实现绿色建筑全生命周期的高效、精准检测与管理,推动绿色建筑标准的提升和普及。
不仅关注绿色建筑的设计和施工阶段,还延伸至运营和维护阶段,实现了绿色建筑全生命周期的智能化管理。提升了公司自身的技术实力和市场竞争力,还促进了整个绿色建筑产业链的升级和发展。通过项目的示范效应,将带动更多企业投入到绿色建筑和5G技术的融合创新中来。

展望未来,中裕广恒将继续秉承“创新、绿色、高效”的发展理念,持续加大研发投入,不断推出更多具有自主知识产权的创新产品和解决方案,深入探索绿色建筑与5G技术的深度融合应用,共同推动绿色建筑产业的智能化、绿色化转型。

国家级高新技术企业
国家级科技助力经济重点专项企业
入选国家2020年制造业与互联网融合试点示范项目
入选国家2021年大数据产业发展试点示范项目
入选国家2022年新型信息消费示范项目
全国电子信息行业优秀企业
全国电子与智能化企业50强
中国安防优质工程商100强
河南省“专精特新”企业
河南省城市交通大数据工程研究中心
河南省交通智能化管理工程技术研究中心
河南省企业技术中心
河南省大数据产业融合创新中心
河南省优秀大数据企业
河南省第一批数字化转型典型应用场景企业
河南省工业控制系统信息安全技术支撑单位
河南省科学技术进步叁等奖
CMMI5级认证企业
信息系统安全集成及安全运维认证企业
河南省优秀软件企业
河南省计算机行业优秀企业
河南省第一批诚信示范创建企业
AAA级信用企业
郑州市大数据企业
郑州市人工智能标杆企业
郑州市2024年度“十大高技术高成长高附加值企业”
郑州市制造业产业链“链主”企业
数字郑州生态合作伙伴

