工商总局办公厅印发《关于开展集中整治空气和饮用水净化类生活用品专项行动工作方案》的通知
各省、自治区、直辖市工商行政管理局、市场监督管理部门:
近期,部分厂家及经营者在生产销售空气和饮用水净化类生活用品时,采取不正当手段宣传、销售商品,进行不正当竞争,严重扰乱了公平竞争市场秩序,侵害了消费者合法权益。为切实解决群众关心的热点问题,促进相关行业的规范发展,工商总局决定在全国开展集中整治空气和饮用水净化类生活用品专项行动。现将《关于开展集中整治空气和饮用水净化类生活用品专项行动工作方案》印发给你们,请遵照执行。
关于开展集中整治空气和饮用水净化类生活用品专项行动工作方案
一、整治目标
各地要把开展集中整治空气和饮用水净化类生活用品专项行动,作为2015年集中整治不正当竞争突出问题的重要内容,集中时间、集中精力,通过宣传、教育、处罚、曝光等方法,坚决查处生产、销售空气和饮用水净化类生活用品中的违法行为,维护消费者合法权益,营造公平竞争的市场环境。
二、工作重点及步骤
此次专项行动以查处虚假宣传、虚假表示、仿冒等不正当竞争行为为重点,加强对空气和饮用水净化类生活用品生产企业在产品及包装上宣传的源头治理,加强对市场销售中进行虚假宣传,误导消费者行为的监督检查。专项行动分三个阶段实施:
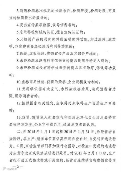
(一)公告宣传及摸底调查阶段(2015年1月1日--2015年1月31日)。总局在本《方案》印发同时,在新闻媒体发布《关于开展集中整治空气和饮用水净化类生活用品专项行动的公告》,向全社会公告违法行为的主要表现形式,并要求经营者进行自查自纠。各地工商、市场监管部门要积极向相关经营者宣传《公告》的内容和要求,督促经营者开展自查自纠;同时加强对本辖区空气和饮用水净化类生活用品生产者、经营者主体情况、网上网下经营情况、宣传及标识情况的调查了解,并积极指导规范其经营行为,为下一步工作打下基础。
(二)集中整治阶段(2015年2月1日--2015年3月31日)。各地加强市场检查,对前一阶段排查出的问题进行集中整治。对拒不改正或整改措施不到位的经营者,依法从严查处。
(三)总结阶段(2015年4月1日--2015年4月15日)。各地要对前两个阶段的工作进行梳理,集中宣传报道执法成果。同时将工作总结、典型案例、建议等上报总局竞争执法局。
三、工作要求
(一)提高认识,强化意识。各地要将此次专项行动作为工商、市场监管部门规范市场、保障民生、促进发展的重要举措来抓。要充分认识开展此项工作的复杂性、艰巨性、紧迫性,强化组织领导,形成组织、实施、宣传、督导的有机衔接,制定措施,强化责任,确保取得扎实成效。
(二)突出重点,突破难点。空气和饮用水净化类生活用品是一种专业性、技术性比较强的商品,检查中面临标准分类复杂、指标项多等问题,查处存在一定困难。各地工商、市场监管部门要加强与有关技术检测、认证单位合作,突破难点,确保专项行动取得实效。
(三)措施得力,整治到位。各地工商、市场监管部门要加强网上市场和网络宣传的监管。对辖区内生产者经营者要从实际经营追踪到网上经营和宣传,坚持网上网下相结合的整治;对第三方网络交易平台,要加强平台经营者的主体责任,对于网上进行虚假宣传的网络商品经营者,要责令平台经营者及时屏蔽其违法宣传并向社会公布其违法信息。
(四)加强宣传,营造氛围。各地要通过电视、网络、报纸等媒体采取多种形式开展宣传,努力营造良好舆论氛围。通过宣传,提高专项行动的社会公众知晓程度和参与程度,及时宣传报道专项行动的进展和成果,曝光典型案例,震慑违法行为。
专项行动结束后,各地于2015年4月15日前,将工作总结、工作建议、典型案例等以电子邮件方式一并上报总局竞争执法局。邮箱地址:zhangdan@saic.gov.cn
附工商总局文件:






