搜索
首页
大数快讯
大数活动
服务超市
文章专题
出海平台
流量密码
出海蓝图
产业赛道
物流仓储
跨境支付
选品策略
实操手册
报告
跨企查
百科
导航
知识体系
工具箱
更多
找货源
跨境招聘
DeepSeek
首页
>
四部门联合印发《能源领域5G应用实施方案》
>
0
0
四部门联合印发《能源领域5G应用实施方案》
数字科创网
2021-06-16
2
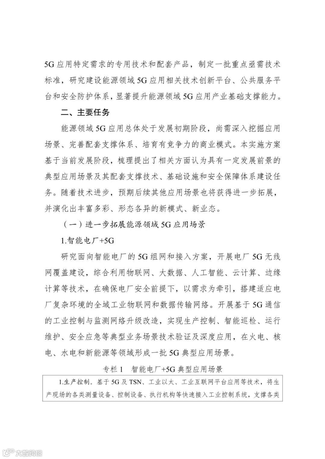
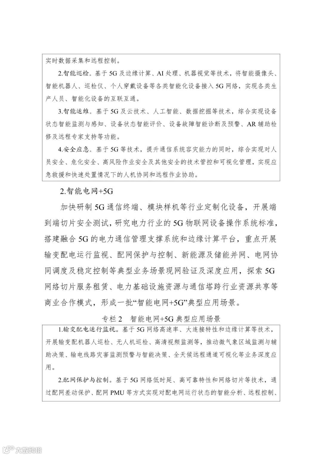
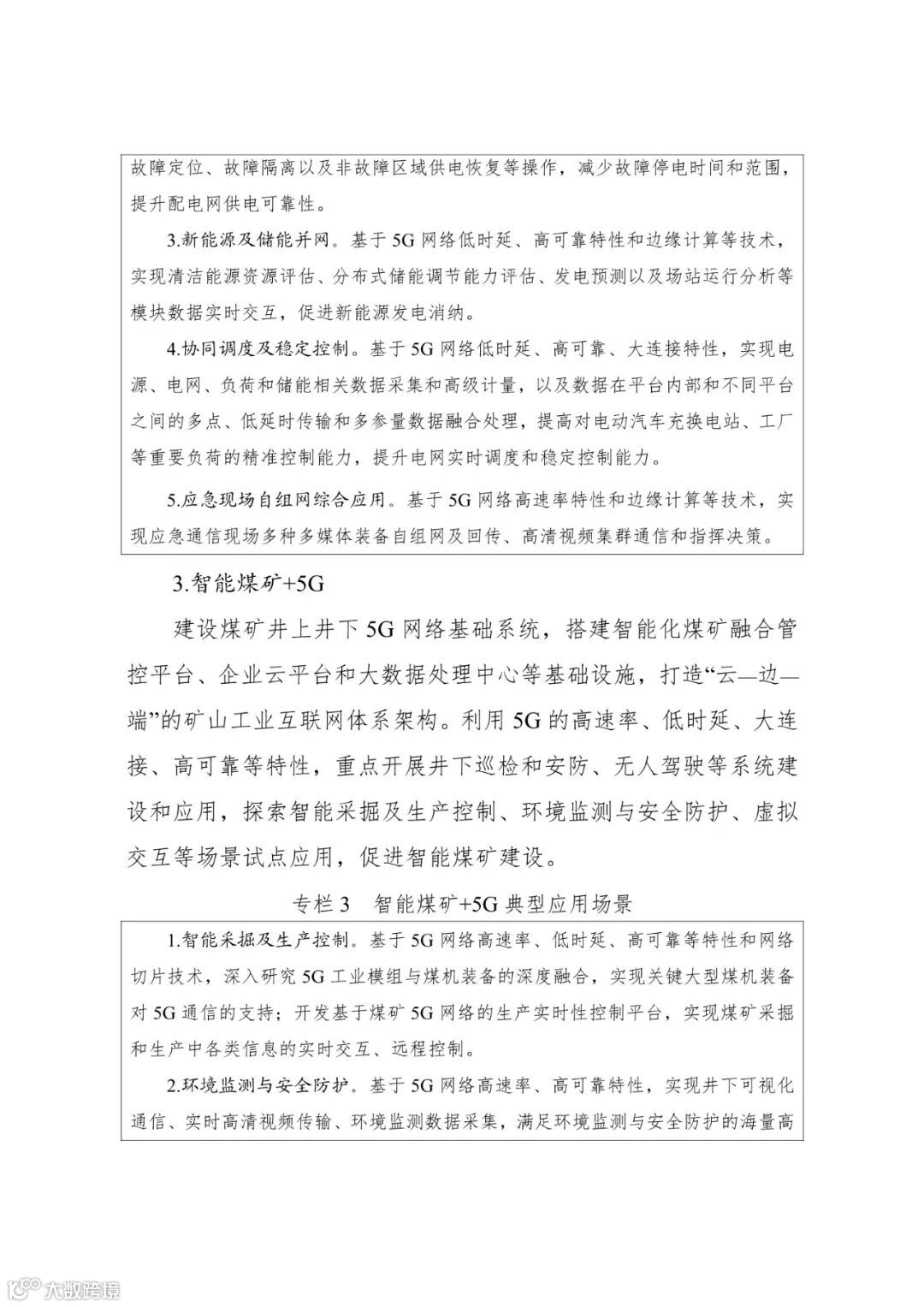
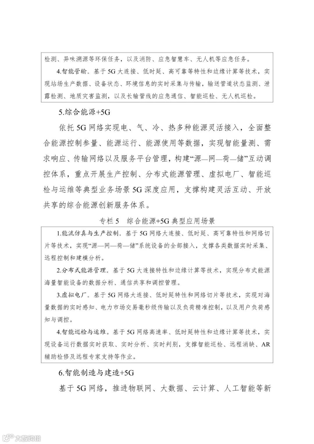
导读:导 读国家发展改革委、国家能源局、中央网信办、工业和信息化部近日联合印发《能源领域5G应用实施方案》,提出未
导 读
国家发展改革委、国家能源局、中央网信办、工业和信息化部近日联合印发《能源领域5G应用实施方案》,提出未来3~5年,围绕智能电厂、智能电网、智能煤矿、智能油气、综合能源、智能制造与建造等方面拓展一批5G典型应用场景,建设一批5G行业专网或虚拟专网,探索形成一批可复制、易推广的有竞争力的商业模式。研制一批满足能源领域5G应用特定需求的专用技术和配套产品,制定一批重点亟需技术标准,研究建设能源领域5G应用相关技术创新平台、公共
服务
平台和安全防护体系,显著提升能源领域5G应用产业基础支撑能力。
关于印发《能源领域5G应用实施方案》的通知
发改能源〔2021〕807号
各省、自治区、直辖市及计划单列市、新疆生产建设兵团发展改革委、能源局、网信办、工业和信息化主管部门,有关中央企业:
为落实党中央、国务院相关部署要求,积极推进能源领域5G应用,国家发展改革委、国家能源局、中央网信办、工业和信息化部联合编制了《能源领域5G应用实施方案》,现印发给你们,请认真遵照执行。
国家发展改革委
国 家 能 源 局
中 央 网 信 办
工业和信息化部
2021年6月7日
来源:国家发展改革委网站
【声明】内容源于网络
0
0
数字科创网
适应数字化已经成为产业发展不可逆转的趋势,促进相关产业实施数字化转型发展,按照科学化、标准化、网络化的要求推进我国产业数字化、数字产业化建设。
内容
611
粉丝
0
关注
在线咨询
数字科创网
适应数字化已经成为产业发展不可逆转的趋势,促进相关产业实施数字化转型发展,按照科学化、标准化、网络化的要求推进我国产业数字化、数字产业化建设。
总阅读
342
粉丝
0
内容
611
在线咨询
关注