点击 紫光云 并设为星标 ⭐️ 及时获取最新资讯

苏州相城迎来建区二十周年。20年也许是历史长河中的短暂一瞬,但却见证了相城在阳澄湖畔这片古老的土地上,从蹒跚学步到风华正茂,从“洼地”崛起为一座“枢纽中心城”的创业传奇。
在传统的工业大厂中,多个厂区、产业链往往无法有效整合上下游资源。借助新兴的工业互联网,制造业产业链上下游实现了互联互通。线上线下的融合让消费者需求直达工厂,让做非标制造就像在线购物一样便利。

工业互联网早已进入大发展时代,而苏州相城,也超期布局紧紧拥抱住了工业互联网时代。
UNICLOUD .com

2017年6月,苏州市相城区和紫光集团合作成立紫光云引擎科技(苏州)有限公司,打造工业互联网平台。同年9月,紫光工业互联网平台——UNIPower发布。

“苏州是中国制造业大市,在促进制造业转型升级和高质量发展方面走在全国前列,为工业互联网应用提供了丰富的场景,到客户身边来,成为了我们的最佳选择。”紫光云引擎科技(苏州)有限公司总经理赵铭远表示。

2017年成立之初,紫光云引擎旨在通过打造领先的智能制造赋能平台,成为推动苏州制造业企业转型变革的“工业云引擎”,3年多的时间,紫光云引擎始终专注工业云、产业互联网和智能制造领域,着眼于解决行业基础共性的问题,打造“技术+知识”的“基础共性工业互联网平台”。
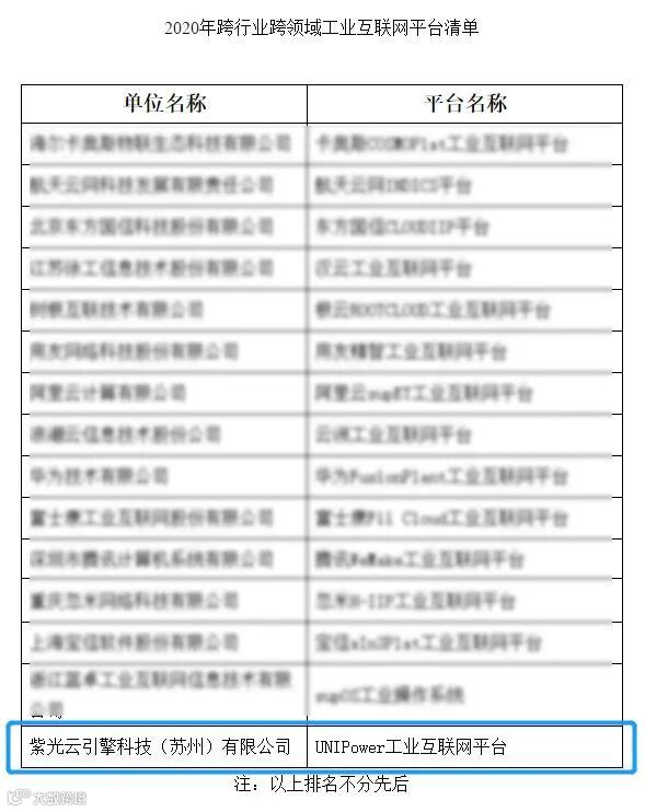
2020年,紫光云引擎入选全国只有15家的“跨行业跨领域工业互联网平台”之一。


自成立以来,紫光云引擎持续投入技术与资源,深化平台能力建设,推出设计仿真、工业设备物联、AI品控云和企业云图等典型场景,为全国工业企业提供全方位的工业云服务、数字化工厂解决方案和工业互联网安全保障体系,已在电子信息、钢铁冶金、装备制造、电气、化工、光电缆、新能源等10余个行业中广泛应用。也为腾晖光伏、通鼎互联、金宏气体、华亚智能、大华精密等多家苏州本土行业代表性企业提供数字化服务。

秉承着“平台+生态+服务”的发展理念,紫光云引擎聚合服务商,联合生态伙伴,持续丰富着平台的创新服务能力。与行业协会、龙头企业共建行业级、企业级工业互联网平台;与电信运营商合作,共同探索5G+工业互联网融合应用;与苏州同济区块链研究院合作,推出工业互联网+区块链的供应链金融服务。已连续3年入选工信部工业互联网创新发展工程项目,连续3年获评工信部试点示范项目,获得各类奖项荣誉40+项、平台相关软著90+项,并入选全国多个省市地区工业互联网平台专业服务商推荐目录。

“UNIPower从企业、政府、产业园区多个维度来推动产业发展。”赵铭远表示,针对工业企业,紫光云引擎提供数字化工厂解决方案及各类创新应用,行业覆盖钢铁冶金、电子信息、装备制造、电气、新能源等。除了服务企业,紫光云引擎还从政府产业维度提供服务,基于产城融合发展理念,为政府部门产业精细化治理、产业园区数智化建设提供解决方案,打造的“产业云图”,也已在苏州、乌海、青岛、新泰、东莞等地区落地实践。

“通过我们多年积累的IT能力把一个好用的平台和工具交付给制造业用户们,让企业能够比较简单地使用工业互联网的现代化工具,促使自己不断地升级。”赵铭远说。

拿紫光云引擎在相城区第一个规模性的精密机加行业客户举例, 在实施了数字化转型后,通过生产设备物联,实现了设备全生命周期管理,设备有效利用率提升了15-25%;通过计划排程自动化大大提升效率,仅计划人员由17人调整为1人,每年至少节约人工费用150万以上;同时,生产周期缩短20%。

紫光云引擎的发展与苏州市相城区政府的支持与协作分不开。“来相城,是一个正确的选择。”赵铭远说,来了相城后,相城在政企两方面为工业互联网这种新兴产业的尝试、创新和相关业务的发展提供了更多窗口和机遇。
在相城发展的这3年,赵铭远见证了相城的发展和转变。他说,相城作为苏州的一个区,有着超前的视野,敢想敢干,及时把握数字经济的主航道,超前布局发展数字金融、智能车联网等六大新经济产业,实现了自身的弯道超车。
“相城有着一批有梦想、有思路、有担当的人。”赵铭远说,他们用高铁苏州北站这一张交通王牌,激活了其他牌,在长三角一体化中,把交通优势发挥得淋漓尽致,将交通优势融入产业脉络,实现了当初的梦想。
在未来,紫光云引擎希望发挥自身平台的力量,助力相城在数字化转型中多做一些有价值的事情。比如对招引来的项目给予工厂数字化治理方面的相关服务,提供其他地方不具备的差异化优势。
本文转载自“今日相城”公众号,略作修改 |


