大家好,我是宽仔~点击蓝字,关注我了解更多···

宽窄公司依托自身优势,倾力为企业挖掘文化基因、确立品牌理念、强化文化认同、增强品牌表达,持续促进企业文化内化与品牌外化。
品牌文化建立——统一理念
确认核心价值观
它是品牌文化的基础,涉及经营哲学、企业文化、社会责任等多个领域,融合提炼品牌文化主题。
塑造品牌形象
品牌形象是连接企业、员工和公众情感的桥梁,设计符合企业的IP形象,提升品牌识别度。
建立文化体系
深入系统地阐述品牌文化,编纂品牌文化手册或专刊,构建和谐员工关系,加强品牌文化塑造。
品牌文化内化——统一制度
讲好品牌故事
品牌故事是文化灵魂的体现,通过讲述一系列富有感染力、体现品牌精神的故事,激发内部员工的归属感,同时触动外部受众,促进品牌文化传承和传播。
开展主题活动
定期举办与品牌文化相关的主题活动,如文化日、分享会等,增强员工对品牌文化的理解和认同。
形成机制规范
建立品牌文化管理机制,统一文化引领下的行为规范,确保品牌文化在日常工作中得到有效践行。
品牌文化传播——统一行为
统一对外形象
在共产党员服务队、客户服务一线窗口等关键触点实施统一的品牌形象策略,展现专业的服务面貌。
开展对外宣传
利用融媒体平台,全渠道覆盖,紧抓时代“主基调”,唱响品牌“主旋律”,提升品牌知名度和美誉度。
改变客户心智
通过实施社会责任项目、建立“连心桥”服务等举措,深化与客户的情感链接,深入人心,形成共鸣。
品牌文化阵地——统一物质
打造文化展厅
建设集展示、教育、交流于一体的品牌文化展厅,成为品牌故事与精神的实体展现平台。
增加互动体验
在展厅或关键客户接触点增设互动体验,以科技手段让参观者亲身体验品牌文化,增强记忆点。
营造文化环境
在办公区域、营业厅等场所营造富有品牌特色的文化环境,以品牌IP衍生品增强共鸣,增加认同。
01
党建+文化
持续夯实党的建设,开展党建精神文化、党建制度文化、党建物质文化的建设与传承,通过党建文化建设,充分发挥党建工作的感染力、渗透力和影响力。
02
安全+文化
导入安全文化体系,通过标语、培训、安全警示教育等方式,普及安全知识,提高员工主动安全意识;定期举办安全演练、安全知识竞赛等活动,增强员工主动安全能力。
03
服务+文化
通过细化服务标准和服务承诺,形成独特的服务文化理念,加强员工服务技能培训,提高服务质量和效率,不断探索新的服务方式和手段,满足客户的个性化需求。
04
创新+文化
强调企业的创新精神和创新能力,鼓励员工不断探索新技术、新方法,推动产品和服务的持续创新。通过创新竞赛、创新奖励等方式,激发员工创新热情,形成浓厚创新氛围。
05
质量+文化
将质量意识融入企业文化,强调质量是企业的生命线,追求高品质的产品和服务,导入质量管理体系和卓越绩效管理体系,确保产品和服务的质量稳定可靠。
\ | /
★
选择对的伙伴
企业文化,听起来似乎很虚无,但其实它很实在。它关系到员工的每一次微笑,关系到决策的每一个细节,关系到品牌的每一次亮相。一个积极的企业文化,就像是一股温柔而强大的力量,能够激发员工的创造力,提升团队的凝聚力,塑造企业的竞争力,提高客户的链接力。
打造企业品牌文化,选择一个对的合作伙伴至关重要。宽窄智汇多年以来,致力于以陪伴式的服务,帮助客户以品牌文化建设助力组织绩效增长:
深厚的专业背景:以丰富的知识和经验,能够深刻理解企业文化的复杂性。
定制化的服务:根据企业独特性,提供量身定制的服务。
成功的案例:以大量成功的案例,为企业文化实践提供充分有效的经验与借鉴。
良好的沟通:与企业建立良好沟通,确保双方理解一致。
共鸣的价值观:与企业相契合的价值观,确保文化的一致性。
品牌文化是企业乃至国家竞争力的综合体现,培育具有全球竞争力的央企品牌是建设世界一流企业的关键一环。
回顾2024年的辉煌历程,中央企业品牌引领行动与“四川省国有企业十大文化品牌”的评选活动,绘制了一幅国企品牌文化蓬勃发展的壮丽画卷,中央企业在品牌建设的道路上取得了令人瞩目的成就,不仅增强了市场影响力,更在文化内涵的挖掘与传递、社会责任的根植与践行等方面实现了显著提升,展现了新时代国企的崭新风貌。
展望2025年的无限未来,宽窄公司作为品牌文化领域的专业伙伴,将与各大央企紧密合作,通过其专业的知识和丰富的经验,为企业提升品牌文化建设水平提供有力支持,共同助力企业向世界一流企业的目标稳步迈进。
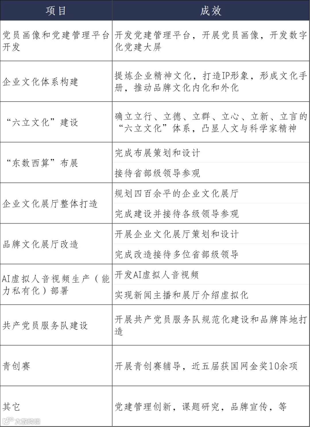
宽窄主要业绩
“宽”是“开阔豁达”,海纳百川有容乃大;
“窄”是“精进细微”,求真务实奋发有为。
您好,这里是宽仔之家,致力于打造一个宽仔们持续充电学习的分享平台。

