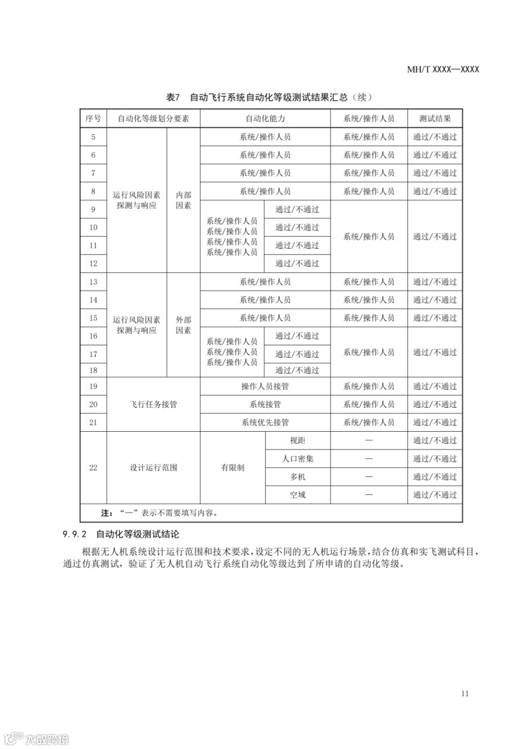
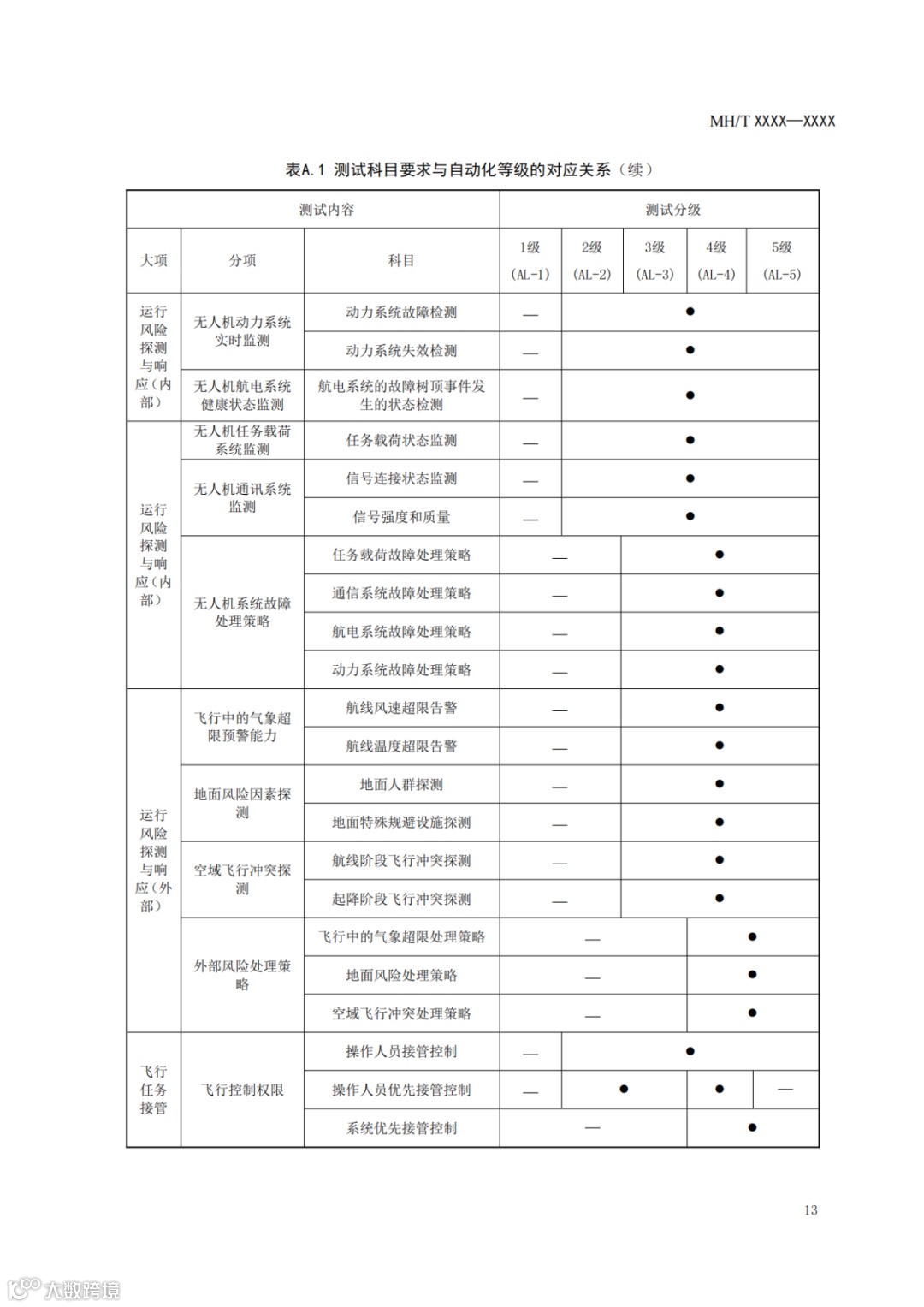
1月7日,中国民用航空局航空器适航审定司就《民用无人驾驶航空器系统分布式操作自动化等级测试(征求意见稿)》公开征求意见,文件适用于真高120m以下独占隔离空域内运行的微、中型和轻、小型多旋翼无人驾驶航空器系统,用于指导自动飞行系统的制造商配合第三方检验检测机构开展分布式操作自动化等级测试,规定了微、轻、小型民用无人驾驶航空器系统分布式操作自动化等级测试的测试范围、测试对象要求、测试环境与仿真测试系统要求、测试科目和指标要求、测试结果评估与报告等内容,并提供了测试数据接口协议示例,意见反馈截止日期为2月6日。


































来源:中国民航网,版权归原作者所有,如有侵权请联系我们删除。

文末附原文链接,请点击阅读原文阅读


