每个芯片上更多器件和更快时钟速度的不断发展,推动了几何形状缩小、新材料和新技术的发展。由于更脆弱、功率密度更高、器件更复杂和新的失效机制,所有这些因素都对单个器件的寿命和可靠性产生了巨大的影响,曾经寿命为100年的器件的生产工艺现在可能只有10年的寿命,这与使用这些器件的预期工作寿命非常接近。较小的误差范围意味着,必须从一开始就考虑器件的寿命和可靠性,从设备开发到工艺集成再到生产不断进行监控,即使是很小的寿命变化,对今天的设备来说也可能是灾难性的。
虽然可靠性测试在封装器件级进行,但许多IC制造商正在转移到晶圆级测试,包括需要在上游制造过程中进行进一步测试。晶圆级可靠性 (WLR) 测试还消除了由于封装器件故障而造成的大部分时间、生产能力、资金和材料损失。因为晶圆可以直接从生产线上拉下来进行测试,而无需等待器件封装,这一过程可能长达两周,所以周转时间明显缩短。在器件和WLR测试中,大部分测试是相同的,所以相对容易能够迁移到晶圆级测试。
WLR测试的应力测量技术
应力测量测试是一种通常用于评估半导体器件工作寿命和失效机制的技术。该测试侧重于典型故障率浴盆曲线右侧的故障(图1),即与制造故障无关的故障。
图 1. 典型的半导体可靠性曲线
应力测量测试可以快速生成外推曲线,以预测器件的使用寿命,此类数据用于评估器件设计和监控制造过程。由于典型的设备寿命是以年为单位测量的,因此需要技术来加速测试,最有效的方法是对设备进行过度应力测试,测量运行的关键退化趋势,并将数据外推到整个使用寿命。
以图2为例,曲线的右下方部分 ( 收集的数据 ) 是在高应力条件下生成的数据,这个数据生成一条线,可用于预测正常工作条件下的设备寿命 ( 曲线左上部分 )。
图2. HCI测试的寿命可靠性外推
经常使用应力测量技术的WLR测试包括热载流子注入 (HCI)或沟道热载流子(CHC)、负偏置温度不稳定性(NBT)、电迁移率 、时间相关介电击穿(TDDB)和电荷击穿(QBD)测试。这些测试已成为主流CMOS器件开发和工艺控制的关键。
WLR测试仪器趋势与要求
现在新器件和材料需要修改这些已建立的测试,并要求仪器功能可以实现这些新技术。
可靠性测试已经发展到适应新设备和材料的需要。虽然HCI仍然是一个重要的可靠性问题,但工程师现在必须关注PMOS的NBTI ,高k栅极晶体管的电荷捕获,以及NBTI、TDDB和HCI之间的交叉效应,例如NBTI增强热载流子,TDDB增强NBTI。为了应对这些新现象,测量方法已经从直流应力和测量发展到现在同时使用直流和脉冲应力来研究退化效果。此外,仪器仪表现在包括更全面的器件表征套件,其中包括直流I-V、 交流C-V、电荷泵和电荷捕获。
总结了一些 WLR 测试趋势。
|
|
传统仪器 |
新仪器 |
|
主流的器件 退化衡量指标 |
HCI 电荷捕获 |
HCI NBTI/PBTI NBTI–HCI TDDB–NBTI 电荷捕获 |
|
方法论 |
DC应力 |
脉冲/DC应力 |
|
DC测量 |
综合表征 (I-V, C-V, CP) |
表1. 最近的晶圆级可靠性测试趋势
这些不断变化的测试要求工程师找到高效合适的设备和适合工艺开发的仪器。所选择的工具应该采集应力引起的参数退化的所有相关数据,并且能灵活适应非传统的WLR测试,例如应力C-V、NBTI等等。
这个工具还应该是可扩展的,这样就不需要每次出现新的测试问题都去购买一个全新的系统。这个工具应该易于理解,这样工程师就可以把宝贵的时间集中在分析数据上,而不是学习使用测试系统。
在功能方面,一个现代化的可靠性测试台必须提供以下几点:
• 在不影响准确性和外推寿命的情况下,硬件和软件能加速测试。
• 控制半自动或自动探针台和温控托盘。
• 控制仪器、探头、托盘,创建测试、执行测试、管理数据。
• 可更改应力序列,以应对新材料测试和失效机制。
• 分析软件,提供易于提取的测试参数和绘图工具。
完整版应用指南
扫描左侧二维码即可下载解锁~
4200A-SCS和4225-PMU超快脉冲
I-V的功能
4200A-SCS是一款模块化、完全集成的参数分析仪,具有晶圆级可靠性测试功能。该系统允许对半导体器件和测试结构进行直流I-V,脉冲I-V和C-V表征,先进的数字扫描参数分析仪结合了亚微米的测试速度和精度。4200A-SCS可以提供多达9个插槽,用于支持源测量单元 (SMU),电容电压单元 (CVU) 和脉冲测量单元 (PMU), 可以通过GPIB、以太网或RS-232连接来控制其他外部仪器,如开关矩阵、LCR仪表和探针台。该软件包括一个测试序列管理器、交互式测试设置界面、类似excel的数据表格、绘图功能。在交互式手动模式(用于开发期间的单个测试操作)或更自动化的生产用例中,它使用起来更灵活。
4225-PMU超快脉冲I-V模块是4200A-SCS的单槽仪表卡。它有两个通道,每个通道都有脉冲产生和脉冲测量的功能,并且会实时测量电流和电压。该模块是超高速I-V的核心硬件。
测量能力对于表征NBTI和PBTI在μs内的退化至关重要,要为DIR(Designed-In Reliability)进行更精确的寿命测量,支持器件和电路设计建模。它集成了具有高速电压和电流测量能力的双通道波形发生器,更大的测量buffer以及一个实时测试执行引擎。
RPM远程放大器/开关是4225-PMU的可选配件。它很小,可以放在被测器件 (DUT) 附近,有很多表征时间分辨可靠性测试所必需的低电流测量范围。通过将RPM放在靠近DUT的脉冲源,4225-RPM有助于最大限度地减少电缆长度和电缆寄生效应,以提供更好的脉冲形状和更高的速度测量。
此外,4225-RPM可以在4200A-SCS的源测量单元(SMU) 和多频电容电压单元 (CVU) 信号之间切换,允许高分辨率直流DC测量和CV测量,而无需重新布线脉冲源和测量测试。
如果既需要脉冲源又需要脉冲测试可以用4225-PMU;如果需要脉冲源但不需要脉冲测量,可以用4220-PGU脉冲卡。具有脉冲源测量能力的一个典型配置:4200A-SCS、4个SMU、2个4225-PMU和4个4225-RPM组成,此系统就具备了四个SMU和四个脉冲I-V通道 ( 脉冲源和测量 ),RPM允许在脉冲和SMU测试资源之间切换。该四通道系统为一个四端子测试装置或在两个测试装置上测量两个端子 ( 例如,栅极和漏极 ) 提供直流或脉冲源和测量。
对于前沿硅基器件的超快速BTI(偏置温度不稳定性)测试,可用4200-BTI-A工具包,由一个4225-PMU、两个4225-rpm,以及自动表征套件(ACS)软件组成。
除了晶圆mapping功能外,ACS还包括动态测试和其他测试范例,以最大限度地减少非应力时间,以降低BTI表征行为的硅器件固有的恢复效应。有关更多信息,请参阅标题为“超快速BTI封装”的技术文档。
使用Clarius软件进行WLR测试
图3. 实时数据显示的HCI测试
4200A-SCS系统提供的标配软件Clarius包括一组用于WLR测试的项目。这些项目包括一个具有可配置的测试级和项目级的应力测量循环,以及一个用于在晶圆上每个site上进行测试的循环项目。图3显示了HCI范例项目。该图显示了某一个特定的参数随时间推移而被测试,每个点代表一个应力周期后不同的测量。左边的窗口是测试序列,显示了测试的顺序和项目的整体结构。在Clarius项目库中中有几个用于WLR测试的项目,包括 :
■ 热载流子注入(HCI)
■ 负温度偏置不稳定性(NBTI)
■ 电迁移了(EM)
■ 电荷击穿(QBD)
热载流子注入(HCI)退化
在现代ULSI电路中,HCI退化是一个相当重要的可靠性问题。电荷载流子在MOSFET通道上被大电场加速时获得动能。虽然大多数载流子到达了漏极,但热载流子(具有非常高动能)由于撞击电离可以在漏极附近产生电子——空穴对,这是原子级别的碰撞。另一些则可以注入栅极通道界面,破坏Si-H键,增加界面陷阱密度。HCI的影响是器件参数的时间相关性退化,如阈值电压 (VT),线性和饱和区域的漏极电流(IDLIN 和 lDSAT) 和跨导 (Gm) 。
半导体可靠性热载流子效应详解直播回顾👇
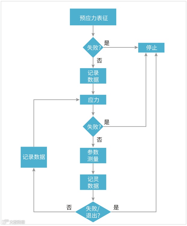
典型的HCI测试程序包括对DUT进行预应力表征,然后是应力和测量循环(图4)。在该循环中,器件在高于正常工作电压的电压下工作。在应力之间监测器件参数,并将这些参数的退化绘制为累计应力对时间的曲线(图2)。在进行该应力和测量循环之前,相同设备的测量参数作为基准值。
图4. HCI/NBTI/EM测试的流程
热载流子的监测参数有:Vr、Gm、IDLIN、 IDSAT、IDLEAK。这些参数在应力前进行初步测量,并在每个累积时间的应力后重新测量。IDLIN是器件工作在线性区域测量到的漏极电流;IDSAT是器件工作在饱和区时测量的漏极电流。Vr和Gm可以使用恒流或外推方法来确定。外推法中,VT由IDS -VGS曲线的最大斜率确定。
图5显示了Clarius中的项目hci-1-dut进行的测试。4200A-SCS的公式编辑器工具大大简化了提取这些参数的过程。内置的函数包括微分来获取Gm,用一个MAX函数来获得最大Gm (gnext),以及一个最小二乘线拟合函数来提取Vr (Vtext)。计算这些参数的公式可以在4200A-SCS提供的HCI项目中找到,也可以在测试库中找到相应的测试。图6显示了Formulator的自动数据分析能力。
图5. 在Clarius HCI-1-dut项目中的HCI测试
图6. 4200A-SCS中典型的VT和Gm测量结果
在单个晶体管上很容易执行HCI测试,但是每次HCI测试通常需要很长时间才能完成,因此希望有许多DUT并行受力,然后在应力之间顺序表征以节省时间。这个测试过程需要一个开关矩阵来处理并行应力和应力之间的顺序测量。4200A-SCS提供应力电压并测量,而开关矩阵可以实现多个设备的并行应力和顺序测量。图7显示了用8个SMU(总共有8个不同的漏极和栅极应力偏置)加上一个接地单元(用于接地端子), 以并行地对20个晶体管施加应力。表2列出了测试库中可用的HCI测试模板。
图7. HCI和NBTI测试中用8个SMU对20个器件并行施加应力,单独的地用来做公共端口
|
项目 |
描述 |
|
Hci-1-dut |
四端口n-MOSFET的HCI项目。 在两个连续应力之间监测参数:IDLIN、IDSAT、Ig、VT和Gm,在正向(正常运行条件)和反向(反向源和漏偏置)条件下进行测量。 Subsite中设置为DC电压应力。 |
|
Hci-4-dut |
两个四端n-MOSFET器件和两个四 端p-MOSFET器件与一个开关矩阵的HCI项目。在两个连续应力之间监测参数:IDLIN、IDSAT、Ig、VT和Gm,在正向(正常运行条件)和反向(反向源和漏偏置)条件下进行测量。 Subsite中设置为DC电压应力。如果测试的设备少于4个,则项目树中不需要的器件就不勾选,也可以根据器件修改测试项。 |
|
Hci-pulse |
类似于 hci-1-dut,此项目使用交流应力。 |
|结论|
不断发展的设计尺度和新材料使得可靠性测试比以往任何时候都更加重要,这也推动了对可靠性测试和建模的需求进一步向上游发展,特别是在研发过程中。仪器制造商正在使用更快、更敏感、高度灵活的新型可靠性测试工具来应对,以帮助降低测试成本并缩短上市时间。Keithley的4200A-SCS参数分析仪和工具包提供了快速测试所需的硬件和软件以及完整的器件特性和可靠性测试。
近期客户回馈活动也已上线!👇

点击阅读原文,申请方案演示及技术支持!
欲知更多产品和应用详情,您还可以通过如下方式联系我们:
邮箱:china.mktg@tektronix.com
网址:tek.com.cn
电话:400-820-5835(周一至周五9:00-17:00)
将您的灵感变为现实
我们提供专业的测量洞见信息,旨在帮助您提高绩效以及将各种可能性转化为现实。
泰克设计和制造能够帮助您测试和测量各种解决方案,从而突破复杂性的层层壁垒,加快您的全局创新步伐。我们携手共进,一定能够帮助各级工程师更方便、更快速、更准确地创造和实现技术进步。
扫码添加“泰克工程师小助手”
立享1对1专属服务!
点击“阅读原文”申请技术支持!

