
复旦大学附属肿瘤医院雷群英课题组在Nature Metabolism(IF:19.865, Q1)杂志上发表了题为 “BCAA-BCKA axis regulates WAT browning through acetylation of PRDM16”的研究论文。作者发现BCAT2(BCAA代谢的关键酶)全脂肪特异敲除小鼠以及白色脂肪特异敲除小鼠能抵抗高脂诱导的肥胖,深入研究发现脂肪组织中敲除BCAT2减少了BCAA(支链氨基酸)来源的Ac-CoA,造成含有PR结构域的蛋白16(PRDM16)乙酰化水平下降,从而增强转录因子PRDM16和PPARγ相互作用,促进了白色脂肪棕色化。进一步药物筛选发现替米沙坦直接结合BCAT2来抑制BCAA代谢,从而抵抗高脂诱导的小鼠肥胖,为临床药物治疗肥胖提供了思路。
BCAA及其分解代谢产物已被报道为肥胖和糖尿病的生物标志物。BCAT1或BCAT2将BCAAs转化为BCKAs,然后通过支链α-酮酸脱氢酶(BCKDH)和其他酶进行分解反应。BCAA的快速氧化维持了体内脂肪组织中的三羧酸循环。长期的高BCAA饮食会导致肥胖和代谢紊乱,缩短寿命。BCKDH是支链氨基酸分解代谢的限速酶。棕色脂肪组织(BAT)特异的BCKDH KO小鼠表现出肥胖的趋势,这是由系统BCAA清除障碍引起的。到目前为止,对BCAA参与肥胖发病机制的认识主要是基于BCAA饮食干预或传统的KO小鼠模型。然而,在肥胖病理条件下,BCAA分解代谢在WAT(白色脂肪组织)中的确切作用尚不明确。
基于此,作者旨在探究BCAA分解代谢对WAT的影响。
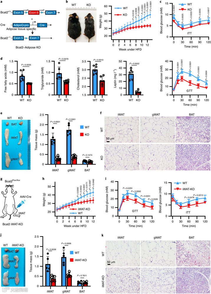
作者将BCAT2flox/flox小鼠与脂联素-Cre转基因小鼠杂交,产生了脂肪组织特异性BCAT2 KO小鼠(图1a)。对小鼠进行HFD(高脂饮食)喂养,发现BCAT2 KO小鼠的增重明显低于BCAT2 WT小鼠(图1b)。BCAT2 KO小鼠的葡萄糖耐量和胰岛素敏感性有所改善(图1c)。此外,与BCAT2 WT小鼠相比,高脂饲料喂养的BCAT2KO小鼠血清游离脂肪酸、胆固醇、甘油三酯和瘦素显著降低(图1d)。BCAT2 KO小鼠iWAT(腹股沟白色脂肪组织)、gWAT(生殖腺白色脂肪组织)、BAT(棕色脂肪组织)和肝脏的脂质含量均显著降低(图1e-f)。
为了研究BCAT2对特定脂肪库的影响,采用腺相关病毒的方法耗尽iWAT中的BCAT2(图1g)。HFD喂养后,与WT相比,BCAT2 iWAT KO小鼠的增重显著降低(图1h)。与此同时,与BCAT2 WT小鼠相比,BCAT2 iWAT KO小鼠的胰岛素和葡萄糖耐量、血清游离脂肪酸、胆固醇、甘油三酯和瘦素水平等参数也得到了显著改善(图1i)。BCAT 2KO小鼠的iWAT、gWAT、BAT和肝脏的脂质含量均显著降低(图1k),说明全身脂质代谢明显改善。
总的来说,脂肪组织中的BCAT2 的缺失通过改变全身脂质代谢,保护小鼠免受HFD诱导的肥胖和相关代谢综合征的影响。
【图1】脂肪细胞中BCAT2缺失保护小鼠免受肥胖
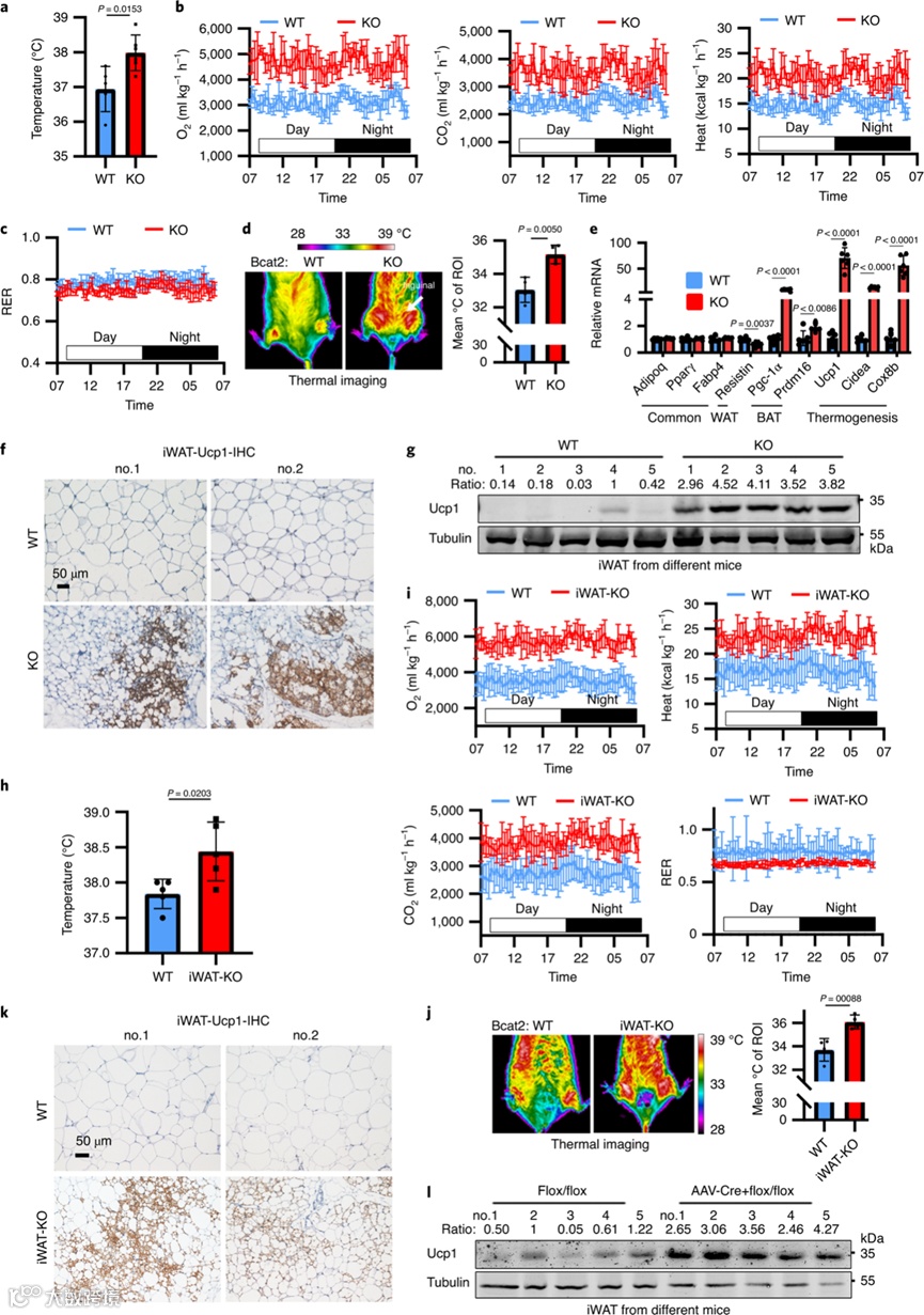
在饲育条件下,BCAT2 KO小鼠的核心温度显著高于BCAT2 WT小鼠(22℃)(图2a)。此外,与BCAT2 WT小鼠相比,BCAT2 KO小鼠的耗氧量、二氧化碳和热产生增加,但行走运动没有增加(图2b)。BCAT2 KO小鼠的呼吸交换比(RER)值较低,表明脂肪是一种能量来源(图2c)。此外,BCAT2 KO小鼠肩胛间区尤其是腹股沟区温度显著高于BCAT2 WT小鼠(图2d)。这些结果表明,BCAT2KO小鼠增加的能量消耗用于产生热量。作者发现产热和BAT相关基因的表达上调,而脂肪发育相关基因的表达没有上调(图2e)。与BCAT2 WT小鼠相比,BCAT2 KO小鼠iWAT组织中Ucp1+米色脂肪细胞和Ucp1蛋白水平显著升高(图2f-2g)。作者还检测了BCAT2 iWAT KO小鼠的iWAT褐变,得到了类似的结果(图2h-2l)。
综上,脂肪组织中BCAT2的丢失促进了iWAT的褐变,并通过产热增加了能量消耗。

【图2】脂肪组织中BCAT2丢失促进WAT褐变
BCAA衍生的乙酰CoA破坏PRDM16与PPARγ的结合
为了探究BCAT2 KO引发WAT褐变的潜在机制,作者培养了从iWAT分离的间质血管组分(SVF)分化的原代脂肪细胞。与对照细胞相比,在BCAT2 KO处理的脂肪细胞中,Ucp1和其他产热相关基因的表达显著增加(图3a)。BCAT2将BCAA转换为BCKA。正如预期的那样,BCAT2 KO显著降低了BCKA(图3b)。在培养的脂肪细胞中补充BCAA以剂量依赖的方式显著抑制BCAT2 KO上调的产热相关基因表达(图3c),表明BCAA分解代谢衍生的代产物阻碍了脂肪细胞的形成。接下来,作者检测了转录辅调节因子PRDM16、PPARγ辅激活因子1α (Pgc-1α)和PPARγ的表达,它们在控制脂肪细胞褐变中发挥关键作用。BCAT2 KO增加了PRDM16和PPARγ之间的结合,而添加BCKA会破坏这一结合(图3d-3e)。
BCKAs包括KIV、KIC和KMV(图3f)。KMV和KIC对Ucp1的表达都有显著的影响,而加入KIV的影响较小(图3g)。乙酰辅酶A由KMV和KIC降解产生。乙酰辅酶A浓度在BCAT2 KO脂肪细胞中显著降低(图3h)。BCAT2 KO脂肪细胞加入BCKA后,PRDM16乙酰化水平恢复(图3k)。在SVF细胞中分别用拟乙酰化K336Q或K915Q过表达PRDM16,并发现K915Q突变显著削弱了PRDM16与PPARγ的结合(图3l)。此外,与重新表达PRDM16 WT相比,引入K915Q导致氧消耗率(OCR)水平显著降低(图3m)。
综上,PRDM16在K915位点的乙酰化作用破坏了PRDM16与PPARγ的结合,BCAT2 KO抑制了脂肪细胞中乙酰CoA的生成,导致PRDM16乙酰化作用减少,PRDM16与PPARγ的结合增强。
【图3】BCAA衍生的乙酰CoA破坏PRDM16与PPARγ的结合
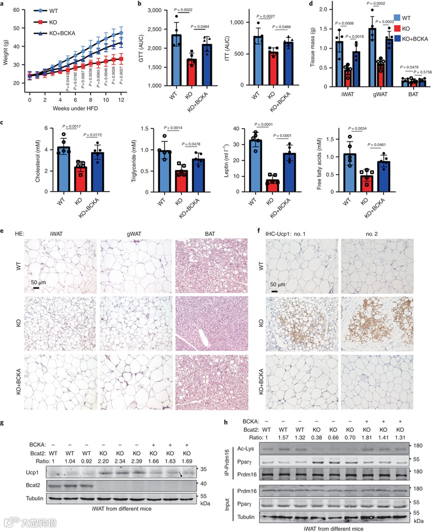
BCKA在BCAT2 KO小鼠中重建HFD诱导的肥胖
对于BCAT2 KO小鼠,与对照组相比,补充BCKA组体重增加更多(图4a)。此外,补充BCKA使BCAT2 KO小鼠的胰岛素和葡萄糖耐量、血清游离脂肪酸、胆固醇、甘油三酯和瘦素水平等参数恶化(图4b-4c)。BCKA处理组iWAT和gWAT的重量显著升高,iWAT、gWAT、BAT和肝脏的脂质含量均显著升高(图4d-4e)。BCKA减弱了BCAT2 KO诱导的Ucp1和其他与生热相关的基因表达(图4f-4g)。结果表明,添加BCKA可以挽救BCAT2 KO诱导的表型。BCKA增加PRDM16乙酰化水平,破坏了PRDM16与PPARγ之间的结合(图4h)。
由此可见,BCAA分解代谢产生的代谢产物,尤其是乙酰辅酶A,通过维持PRDM16乙酰化,破坏其与PPARγ的结合,抑制WAT中促脂肪细胞褐变基因的表达,在脂肪细胞褐变的预防中发挥关键作用。

【图4】BCKA在BCAT2 KO小鼠中重建HFD诱导的肥胖
作者通过筛选发现TEL可重复地抑制BCAT2酶活性,这在细胞中也得到了证实(图5a-5d)。酶动力学分析显示TEL是BCAT2的非竞争性抑制剂。同时,测定了中位有效浓度(EC50 = 4.638 μM)(图5e-5f)。结合数据表明TEL与BCAT2直接结合(图5g)。此外,分子对接分析显示,潜在的TEL结合位点位于BCAT2的一个表面口袋(图5h)。总的来说,结果证明TEL通过直接结合抑制BCAT2的活性。

与对照组相比,TEL处理的初级脂肪细胞中BCKA显著降低(图6a)。在脂肪形成过程中使用TEL处理降低了细胞内乙酰CoA水平,增强了PRDM16与PPARγ的结合(图6d)。TEL显著保护小鼠免受HFD诱导的体重增加(图6e)。TEL处理组的脂肪组织重量远低于对照组(图6f)。此外,TEL处理的小鼠iWAT、gWAT、BAT和肝脏的脂质含量显著降低(图6g)。与HFD下的对照组小鼠相比,TEL处理小鼠的耗氧量、二氧化碳和热产生增加,但行走运动没有增加(图6h-6i)。与对照组相比,TEL组的RER值较低,说明脂肪是主要的能量来源(图6h)。TEL增加了iWAT中Ucp1+米色脂肪细胞含量,与Ucp1和Cidea蛋白水平升高一致(图6k-6l)。
总之,这些数据表明TEL作为BCAT2抑制剂,通过促进iWAT褐变和能量消耗,保护小鼠免受HFD诱导的肥胖。
【图6】TEL通过抑制BCAT2抑制小鼠肥胖
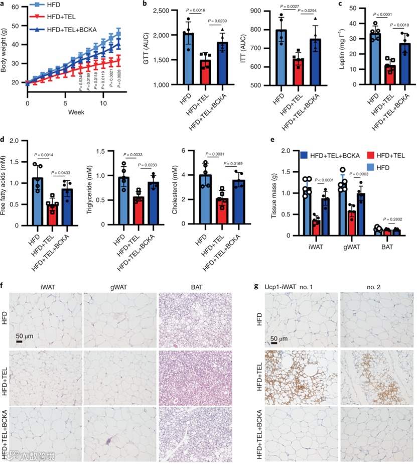
作者将TEL与BCKA或不与BCKA结合来治疗HFD喂养的小鼠。与TEL治疗组相比,BCKA补充组体重增加更多(图7a)。此外,补充BCKA恶化了TEL治疗小鼠的参数,如胰岛素和葡萄糖耐量,以及胆固醇、甘油三酯和瘦素水平(图7b-7d)。BCKA组小鼠iWAT和gWAT的重量显著升高。iWAT、gWAT、BAT和肝脏的脂质含量均显著升高(图7e-7f)。
这些结果表明,补充BCKA可在体内逆转TEL诱导的表型,与体外实验数据一致。

【图7】BCKA逆转TEL所赋予的瘦表型

在本研究中,作者报道了脂肪组织中的BCAT2 KO,特别是iWAT中的BCAT2 KO,可以保护小鼠免受HFD诱导的肥胖。来源于BCAA-BCKA分解代谢轴的乙酰辅酶A作为信号分子,在iWAT中抑制BAT相关基因的表达,并通过乙酰化RPDM16的Lys915残基影响前脂肪细胞的归宿,这对结合PPARγ至关重要。脂肪组织中阻碍BCAA分解代谢促进了iWAT的褐变,而补充BCKA则消除了这一现象。进一步发现,TEL是一种抗高血压药物,能强烈抑制BCAT2,促进iWAT褐变,保护小鼠不肥胖(图7h)。因此,作者发现BCAA的分解代谢物,如乙酰辅酶A,通过在iWAT发展过程中充当制动分子来阻止iWAT的褐变。当BCAA分解代谢被抑制时,乙酰辅酶A生产的减少释放了对iWAT褐变的阻碍。
总之,白色脂肪中的BCAA-BCKA代谢轴的感知失衡通过对局部和整体效应的调控促进了机体肥胖等代谢紊乱,阻断BCAA代谢可以为临床药物治疗肥胖提供新思路,这也是肥胖患者的福音。