中山大学附属第一医院林水宾课题组在Nature Metabolism杂志上发表了题为 “N6-methyladenosine (m6A) in 18S rRNA promotes fatty acid metabolism and oncogenic transformation” 的研究论文。作者发现18S rRNA N6-methylladenosine (m6A)甲基转移酶复合物METL5-TRMT112在各种癌症类型中上调,并与不良预后相关。甲基转移酶METTL5介导的18S RNA m6A修饰的丢失,能够抑制80S核糖体的组装聚集,进而降低脂肪酸代谢相关基因的mRNAs翻译,其中包括乙酰辅酶A合成酶家族成员(ACSL)。另一方面,ACSL4亦能够通过调控脂肪酸的代谢,进而影响METTL5的功能。体内靶向ACSL4与METTL5可以抑制肝癌的发生和发展。作者的研究揭示了mRNA翻译控制和通过脂质代谢重塑的肝癌肿瘤发生的机制,并为肝癌治疗策略的发展提供了分子基础。

癌症细胞具有独特的分子特征,能够使细胞快速无限地生长和分裂。癌细胞表现出异常的核糖体生物发生和异常的mRNA翻译活性,以促进蛋白质的快速产生和癌症进展。最近的研究表明,各种RNA的转录后修饰在基因表达和癌症进展的调控中发挥着重要作用。信使RNA (mRNA)的m6A修饰正成为调控mRNA代谢的关键致癌信号。不同于mRNA的修饰,rRNAs的m6A修饰发生在特定的位点,并由不同的酶催化。最近,METTL5和ZCCHC4被鉴定为分别催化18S rRNA m6A1832修饰和28S rRNA m6A4220修饰的酶。METL5介导的18S rRNA m6A修饰对决定细胞命运和生长至关重要。然而,它的功能和分子机制在核糖体生物发生的调节人类癌症仍然知之甚少。
基于此,作者旨在探究rRNA是否会通过影响核糖体的生成而引起癌症的发生。
1. METL5和TRMT112在各种癌症中上调,并与不良预后相关
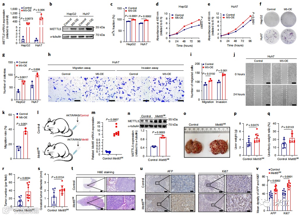
作者发现METL 5及TRMT112在80%的TCGA癌症中显著上调并呈正相关(图1a-d),说明METL 5和TRMT112可以共同促进HCC进展。在HCC患者中,METTL5-TRMT112高表达水平与晚期病理分级、高肿瘤分期和较差的总生存期相关(图1e-h)。与对照组相比,在HCC细胞系和组织中METTL5和TRMT112的mRNA和蛋白水平显著上调(图1i-m)。在HCC细胞株和肝癌患者的样本中,18S rRNA A1832上的m6A修饰显著升高(图1n,o)。综上所述,这些数据表明METTL 5和TRMT112在HCC中上调,并与不良预后相关。

图1: METTL5在各种癌症中上调,并与较差的生存率相关
2. METTL5水平升高可促进肝癌的体内外进展
METTL 5过表达显著增加了HCC细胞中18S rRNA的m6A修饰(图2a-c)。同样,METTL 5过表达在功能上促进了HCC细胞的生长、迁移和侵袭(图2d-k)。总之,这些数据表明METTL 5在体外促进HCC进展中的重要功能。METTL5 OE小鼠METTL 5 mRNA和蛋白水平显著上调(图2m,n)。与对照组相比,METTL5 OE小鼠的肝脏体积和重量更大,肝脏重量/体重比更高,肿瘤病变数量和肿瘤直径显著增加(图2o-v)。综上所述,这些数据支持METTL5在体外和体内促进肝癌肿瘤发生中的重要生理功能。

图2: METTL5的过表达在体外和体内促进肝癌的发生
3. METTL5介导的18S rRNA m6A修饰调节80S核糖体组装和全局mRNA翻译
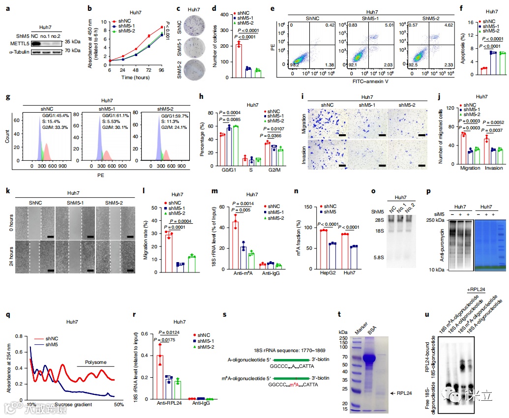
与阴性对照细胞相比,METTL 5缺失的HCC细胞生长下降,集落形成能力下降和凋亡增加(图a-f)。细胞周期分析显示,METTL5基因敲除导致细胞周期停滞,这与METTL5缺失细胞增殖表型下降一致(图3g-h)。此外,METTL5的缺失抑制Huh7细胞的迁移和侵袭能力(图3i-1)。总的来说,METTL5确实对HCC细胞起到促进作用。
在METTL5或TRMT112缺失的HCC细胞中,18S rRNA m6A修饰显著减少(图3m-n)。接下来,作者揭示了METTL5的敲低不会改变18S rRNA的表达水平(图3o)。METTL5缺失细胞的蛋白质合成率显著下降(图3p),这表明METTL 5介导的18S rRNA m6A修饰是mRNA整体翻译所必需的。METTL5基因敲低导致80S核糖体峰值显著下降(图3q),表明在METTL5缺失的细胞中,80S核糖体的组装受损。RPL24是一种关键的桥接蛋白,与18S rRNA和小亚基蛋白有多个相互作用位点。在METTL5敲低细胞中,RPL24和18S rRNA的结合显著减少,这表明METTL5在RPL24和18S rRNA相互作用中是必不可少的(图3r)。
综上所述,这些结果表明METTL5介导的18S rRNA m6A修饰通过桥接18S rRNA-RPL24相互作用和80S核糖体组装调控整个mRNA的翻译。

图3: METTL5基因敲除体外抑制肝癌的发生
4. METTL5调节肝癌细胞脂肪酸代谢
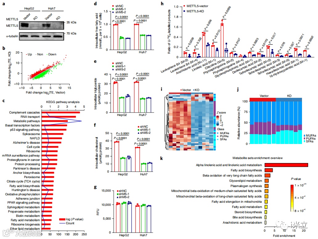
作者进行核糖体测序(Ribo-seq)来阐明METTL5介导的18S rRNA m6A修饰对mRNA翻译和癌症进展的分子机制(图4a,b)。KEGG通路分析显示,METTL5缺失后翻译效率(TEs)降低的mRNA在许多重要通路中富集,包括几个与脂肪酸代谢相关的通路,如非酒精性脂肪肝疾病、过氧化物酶体和脂肪酸生物合成(图4c)。进一步分析表明,下调METTL5显著降低了细胞内游离脂肪酸、甘油三酯和胆固醇的水平(图4d-f)。METTL5缺失并不影响肝癌细胞中脂肪酸的摄取(图4g)。LC-MS分析表明,大多数长链脂肪酸特别是多不饱和脂肪酸随着METTL5敲除显著降低,对代谢物进行富集分析发现,这些显著减少的多不饱和脂肪酸主要与β氧化途径相关(图4i-k),说明METTL5的缺失可能会损害细胞的β氧化。总之,作者的数据揭示了METTL5在HCC细胞中脂肪酸代谢调节中的重要功能。

图4: METTL5基因下调会破坏脂肪酸β-氧化
5. ACSL4介导METTL5在脂肪酸代谢和肝细胞癌进展中的功能
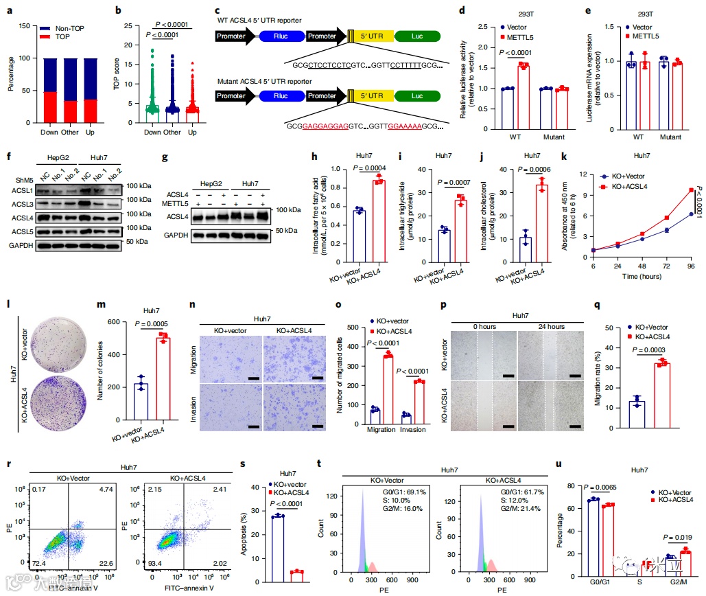
为了深入探究METTL5潜在的分子机制,作者分析了靶mRNA的特征,在富含脂肪酸代谢途径的mRNA中,酰基辅酶A合成酶长链家族(ACSL)成员,包括ACSL1、ACSL3、ACSL4和ACSL5,在缺乏METTL5的细胞中显示翻译效率降低,同样的METTL5缺乏的细胞中ACSL家族蛋白的表达水平也同步降低了(图5a-f)。
为了分析ACSL在METTL5对HCC调控中的作用,作者在METTL5敲除的细胞中过表达ACSL4进行拯救实验。通过强制过表达ACSL4增加了细胞中的脂质水平,同时细胞的增殖、集落形成、侵袭等能力均到增强(图5g-q),ACSL4 的强制表达同样的减少了HCC细胞的凋亡,并促进了细胞周期的进展(图5r-u)。上述实验说明,ACSL4的过表达可以在一定程度上挽救因METTL5缺失而受到的影响的癌症进展。作者通过在METTL5过表达体系中敲除ACSL4,以及添加β氧化阻断剂的方式,证实了METTL5在肝癌中的致癌作用需要依赖ACSL4对脂肪酸β-氧化的调节作用,在小鼠体内同样验证了上述现象。
综上所述,这些发现进一步支持METTL5在HCC中的致癌作用依赖于ACSL4对脂肪酸β氧化的调节作用。

图5: ACSL4介导METTL5在脂肪酸代谢和肝癌进展中的功能
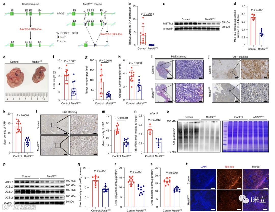
6. METTL5在体内促进脂肪酸代谢和肝癌肿瘤的发生
为了探讨METTL5在体内脂肪酸代谢和肝癌肿瘤发生中的作用,作者建立了METTL5肝特异性条件敲除小鼠。METTL5 cKO小鼠肝脏中METTL5 mRNA和蛋白表达显著下调(图6b-d)。转染后,对照组小鼠的肝脏出现巨大的肿瘤病变,而METTL5 cKO小鼠的肝脏体积和重量明显变小,肿瘤病变数量和肿瘤直径显著减少,肝脏肿瘤的增殖活性较低(图6e-k)。
METTL5敲除后小鼠HCC组织中18S rRNA的m6A修饰减少,mRNA的整体翻译活性受损,ACSL家族蛋白表达降低(图6n-p)。与对照组小鼠相比,METTL5 cKO小鼠HCC组织中游离脂肪酸、甘油三酯和胆固醇水平均显著降低和细胞内脂滴数量也有所减少(图6q-t)。
总的来说,这些数据提供了强有力的证据,支持METTL5介导的18S m6A rRNA修饰在脂肪酸代谢调控和体内肝癌肿瘤发生中的重要生理功能。

图6: 体内METTL5缺失可抑制脂肪酸代谢和肝癌肿瘤的发生
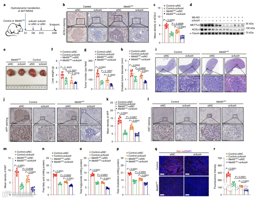
7. 靶向ACSL4和METTL5协同抑制肝癌体内肿瘤发生
作者进一步确定了靶向METTL5和ACSL4在体内治疗HCC的潜在疗效(图7a)。针对ACSL4的小干扰RNA (siRNA)被用于在体内的HCC组织中敲断ACSL4(图7a-d)。与使用siRNA的小鼠相比,使用siAcsl4的小鼠肝脏体积和重量显著减小,肿瘤病变数量和肿瘤直径显著减少,肝癌肿瘤负荷进一步降低(图7e-i),这支持了靶向ACSL4和METTL5协同抑制肝癌体内肿瘤发生。此外,siAcsl4组小鼠HCC组织中游离脂肪酸、总甘油三酯、总胆固醇和细胞内脂滴水平显著降低(图7n-r)。此外,在METTL5缺失和siAcsl4处理的小鼠肝癌细胞中,增殖活性和脂肪酸代谢进一步受到抑制(图7j-r),表明ACSL4和METTL5的抑制协同降低了体内脂肪酸代谢和肝癌肿瘤的发生。
综上所述,同时靶向METTL5和ACSL4可以作为一种新的、有效的HCC治疗策略。

图7: 靶向ACSL4和METTL5协同抑制肝癌体内肿瘤发生
在体外和小鼠模型中,METL5在促进肝细胞癌(HCC)肿瘤发生中发挥关键功能。机制上,MELT5介导的18S rRNA m6A修饰的缺失导致80S核糖体组装受损和脂肪酸代谢相关mRNA的翻译减少。作者进一步揭示ACSL4介导METTL5在脂肪酸代谢和HCC进展中的作用,并且靶向ACSL4和METL5协同抑制肝癌体内的肿瘤发生。
总的来说,作者的研究提供了强有力的体外和体内证据,支持METTL5介导的18S rRNA m6A修饰在HCC中的致癌作用。此外,作者进一步证明了rRNA表观遗传修饰、mRNA翻译和脂肪酸代谢之间存在交联。作者的研究结果为在翻译水平上开发靶向治疗HCC提供了强有力的证据。
点击关注我们
Science & Technology

