禁食激发了大量的适应能力,以保证生存。下丘脑-垂体-肾上腺(HPA)轴的激活和随后糖皮质激素的释放是激活燃料储备以满足能量需求的关键反应。鉴于下丘脑弓状核(ARC)内的AgRP相关肽(AgRP)表达神经元可被禁食激活,禁食引发的许多其他适应性反应也由AgRP神经元活性增加引起。
作者提出,AgRP神经元负责快速激活HPA轴。尽管下丘脑轴反应的重要性,但在能量不足时驱动其激活的神经机制尚不清楚。
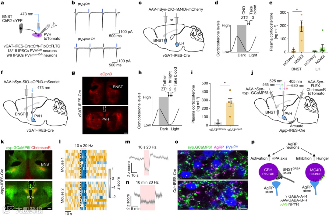
为了探究神经调节机制,美国哈佛医学院Bradford B. Lowell及其研究组在Nature上发表题为Neural basis for fasting activation of the hypothalamic–pituitary–adrenal axis的研究性论文。作者的发现确定了禁食诱导的HPA轴激活的神经基础,并揭示了AgRP神经元激活下游神经元的一种独特方式:通过突触前抑制GABAergic传入。
01
科学问题
由于禁食和低瘦素会增加AgRP神经元活动,作者询问是否确实是AgRP神经元活动的增加导致血浆皮质酮的增加。
研究途径
作者利用化学遗传学病毒激活AgRP神经元,并检测血浆皮质酮。
结果1
AgRP神经元激活HPA轴
为了激活AgRP神经元,作者在AgRP-ires-cre小鼠的ARC中双侧表达hM3Dq,并利用CNO腹腔注射自身引起短暂应激反应,仅CNO注射在AgRP神经元中表达hM3Dq的小鼠可快速持续激活PVHCrh神经元。
值得注意的是,在禁食动物中抑制AgRP神经元降低了PVHCrh神经元的活性。最后,与HPA轴的接触一致,AgRP神经元的短暂光遗传刺激强烈增加血浆促肾上腺皮质激素(ACTH)和皮质酮。
结论1
AgRP神经元通过HPA轴驱动皮质酮释放。
02
科学问题
PVH投射的AgRP神经元导致HPA轴的激活。
研究途径
利用光遗传学病毒激活或抑制神经元,检测血浆皮质酮的表达。
结果2
下丘脑轴的激活与饥饿无关
鉴于PVHCrh神经元是HPA轴的顶端,作者提出PVH投射的AgRP神经元导致HPA轴的激活。为了验证这一点,作者利用双侧表达的通道视紫红质-2 (ChR2)光基因刺激体内AgRP神经元。刺激PVH的AgRP终末也会导致血浆皮质酮类似的增加。巧合的是,激活下丘脑轴的同样的AgRP神经元投射也被证明会引起饥饿。这就提出了这样一种可能性:正是饥饿本身的刺激,一种令人厌恶的动机驱动状态,实际上导致了下丘脑轴的激活。
为了解决这一可能性,作者观察了AgRP神经元引起饥饿的通路下游的一个突触——PVH黑素皮质激素4受体(MC4R)表达的饱腹感神经元。当这些神经元被AgRP神经元抑制时,就会引起饥饿感。直接抑制PVHMc4r神经元抑制增加了摄食量,但不影响血浆皮质酮。
结论2
饥饿本身并不能激活下丘脑轴。相反,HPA轴的激活必须是AgRP神经元的一种独特的行为,与它们抑制下游PVHMc4r饱腹神经元的能力无关。
03
科学问题
AgRP神经元如何驱动PVHMc4r神经元的活动。
研究途径
作者使用CRH-ires-cre::tdTomato小鼠和化学药物处理,在体外记录PVHCrh神经元上的电诱发抑制突触后电流。
结果3
AgRP神经元抑制PVHMc4r神经元
鉴于PVH是AgRP神经元调节HPA轴的关键部位,且PVH神经元均为谷氨酸能神经元,作者提出AgRP神经元通过抑制此类GABAergic传入的终末抑制PVHCrh神经元上的GABAergic传递。作者使用CRH-ires-cre::tdTomato小鼠,在体外记录PVHMc4r神经元上的电诱发抑制突触后电流(eIPSCs),以识别CRH神经元。用NPY或GABA-B-R激动剂巴氯芬处理显著降低了eIPSCs的振幅,进一步证明两者都调节突触前释放。作者通过测试巴氯芬和NPY是否对eIPSC振幅有相加效应,来探究GABA-B-Rs和NPY2Rs的相对重要性。巴氯芬进一步抑制NPY处理后的eIPSC振幅,而在巴氯芬处理后,NPY没有添加效应。
结论3
与NPY2Rs相比,GABA-B-Rs在PVHCrh神经元传入端表达更密集和/或更多,GABA-B-Rs可能在AgRP神经元对PVHCrh神经元的去抑制作用中发挥更重要的作用。
结果4
GABA和NPY是AgRP神经元调节HPA轴所必需的
作者测试了AgRP神经元是否需要NPY和GABA来激活HPA轴。作者在没有NPY或选择性地从AgRP神经元消除GABA的小鼠中对AgRP神经元进行光遗传学刺激,以防止AgRP神经元介导的GABA释放。皮质酮对AgRP神经元刺激的反应仍然完好无损。
为了进一步探索这一观点,作者接下来询问PVH中的NPY和/或GABA信号是否与HPA轴活动的快速增加有关。NPY2Rs的阻断对禁食引起的皮质酮的进一步升高没有影响,而GABA-B-R拮抗剂单独或联合NPY2R拮抗剂强烈降低禁食时血浆皮质酮的水平。
结论4
在PVH中,作用于表达GABA- B-R的传入神经的AgRP神经元释放GABA,需要激活HPA轴。
04
科学问题
被AgRP神经元抑制的PVHMc4r神经元的GABAergic输入来源。
研究途径
作者通过实施EnvA拟型单突触狂犬病图谱,确定了PVHMc4r神经元GABAergic输入的假定位点并验证。
结果5
AGABAergic的BNST轴突末端被抑制
狂犬病毒图谱显示了许多PVHMc4r神经元的传入信号,在这些区域中,BNST被认为是HPA轴活动的关键调节因子。CRACM验证了BNSTvGAT神经元能有效抑制PVH神经元。因此,作者提出AgRP神经元通过抑制PVH中的BNST轴突末梢来刺激PVHMc4r神经元。vGAT-IRES-Cre小鼠的BNSTvGAT神经元的化学遗传抑制显著提高了血浆皮质酮水平,达到了禁食动物的水平。终抑制BNSTvGAT→PVH神经元强烈刺激血浆皮质酮。
作者询问AgRP神经元是否确实抑制PVH中的BNST轴突终末,进行了纤维光度测量记录。用红光刺激AgRP神经元后,BNST→PVH突触GCaMP信号迅速且显著抑制,刺激停止后恢复。
结论5
抑制BNSTvGAT→PVH终末抑制PVHCrh神经元并强烈激活HPA轴。在PVH中,AgRP神经元突触前抑制BNST神经元终末。
总结
在这里,作者通过建立AgRP神经元驱动HPA轴,提供了一种禁食诱导的GC释放的神经机制。通过对AgRP神经元向PVH释放GABA,从而减少对PVHMc4r神经元的GABA能输入。此外,作者还发现BNSTvGAT神经元的突触前末端是AgRP神经元的一个特定靶点,它会导致PVHCrh神经元的抑制解除,驱动它们的活动和皮质酮的激增。
在非禁食条件下,来自BNST的强直激活抑制传入信号强烈抑制PVHCrh神经元活动。在禁食期间,AgRP神经元活性升高和随后向PVH释放GABA导致这些BNST传入的突触前抑制。总之,作者的研究揭示AgRP神经元在驱动能量不足的关键适应性反应中的重要机制。
这篇揭示了在禁食状态下,AgRP神经元通过特殊的神经调节机制激活HPA轴,该机制在其他激活HPA轴的情况下可能也发挥作用。这一发现对于我们理解禁食适应和HPA轴的调控机制具有重要意义,并为未来相关研究提供了新的思路。
然而,考虑到NPY可以在AgRP-ires-cre::vGATlox/lox动物慢性缺乏GABA时进行一定程度的补偿,并且当注射到PVH时足以激活HPA轴,作者不能消除NPY/NPY2Rs的作用。


