Molecular cell(IF=19.328)┃ G3BP1-Family-USP10去泛素化酶:核糖体40S亚基降解的“阻碍者”
导言:异常mRNA的翻译导致核糖体碰撞并触发位于mRNA进入通道附近的核糖体40S亚基的泛素化。本文作者发现,由G3BP1家族的RNA结合蛋白和去泛素酶USP10组成的复合物可以抑制这些泛素化修饰的40S亚基的溶酶体降解。
背景:
背景:
基因密码子的准确阅读对于产生功能性蛋白质至关重要。因此,检测mRNA在转录和成熟后的错误,以及排除由突变基因编码的转录本是至关重要的过程。mRNA的监测过程,包括对异常mRNA或翻译缺陷核糖体的感知、停滞核糖体的分解以及异常mRNA和新生多肽的翻转,是活跃的研究领域,对人类罕见遗传病新疗法的发现具有重要意义。已知的mRNA质检机制包括No-go降解(No-go decay, NGD),Nonstop降解(Nonstop decay, NSD)和无义介导的mRNA降解(nonsense-mediated mRNA decay,NMD)。尽管对核糖体相关质量控制(RQC)和60S亚基循环的研究取得了卓越进展,但尚未研究过停滞核糖体40S亚基的命运。应激颗粒(SGs)包括多聚腺苷酸mRNA、核糖体40S亚基和各种翻译起始因子。应激颗粒的一个核心组分是G3BP蛋白,由二聚化结构域NTF2、两个无序区(IDR1/2)及RNA结合域(RRM/RGG)构成。虽然G3BP1家族RNA结合蛋白(RBPs)在SGs中很容易检测到,但它们在细胞RNA代谢中的功能仍有待研究。
基于以上背景,作者探究了G3BP1对停滞核糖体40S亚基的影响。
结果:
结果:
01
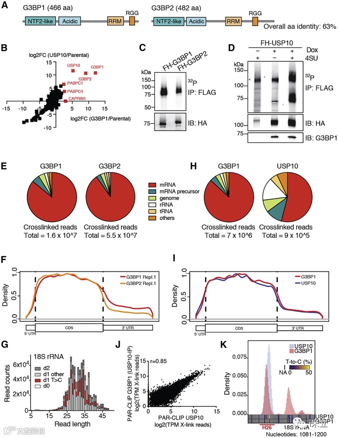
G3BP1-Family-USP10复合体优先编码成熟mRNA和18S rRNA序列
为了研究G3BP1-family-USP10复合物的细胞功能,作者首先通过免疫沉淀(IPs)、质谱分析、免疫印迹(IB)实验证实了它们之间的稳定相互作用(图1B)。光活化核糖核苷增强的交联和免疫沉淀(PAR-CLIP)实验结果表明过表达FH-G3BP1或FH-G3BP2的细胞在作者预测的分子量处产生了单个放射标记的RNA蛋白交联带(图1C)。FH-USP10蛋白产生了两个不同的放射标记带(图1D),一个在 120 kDa 处对应于 FH-USP10,另一个在 70 kDa处被鉴定为G3BP1。G3BP1家族的RBP都优先与成熟mRNA交联,尤其是蛋白质编码区(CDS),在较小程度上也与5’ 和3’ 非翻译区UTRs交联(图1E和1F)。PAR-CLIP实验结果显示FH-USP10和G3BP1的交联读数具有很好的相关性(Pearson r = 0.85),主要映射区域是成熟mRNA的编码序列(CDS)(图1H-J)。最后,作者检测到USP10和G3BP1家族RBPs与18S rRNA的交联,但未检测到与28S rRNA的交联(图1G)。与H26的交联显示出USP10和G3BP1蛋白的不同但重叠的T-C转换模式(图1K),表明 rRNA表面和USP10-G3BP1家族的N端异二聚化结构域的空间接近性,而不是直接与高亲和力rRNA结合。

图1 G3BP1-Family-USP10复合物与mRNA CDS和18S rRNA交联
02
G3BP1-Family-USP10复合物调节多核糖体图谱和核糖体亚基丰度
多核糖体图谱和亲本细胞裂解物免疫沉淀实验结果显示G3BP1、G3BP2和USP10蛋白存在于多核糖体中,但也有更小的游离核糖体碎片(图2A)。同时敲低G3BP1和G3BP2的细胞可以存活,但增殖率显著降低,并伴有翻译阻滞的迹象,多核糖体减少为单体,同时伴随着60S游离亚基的积累(图2B)。在USP10敲低的细胞中,增殖率略有降低,并且观察到60S亚基的积累更为明显(图2C)。Dox诱导FH-USP10的表达逆转了上述现象,而非活化突变体FH-C424A- USP10的表达未改变这一表型(图2D-2F)。

图2 G3BP1-Family-USP10复合体调节多核糖体图谱
03
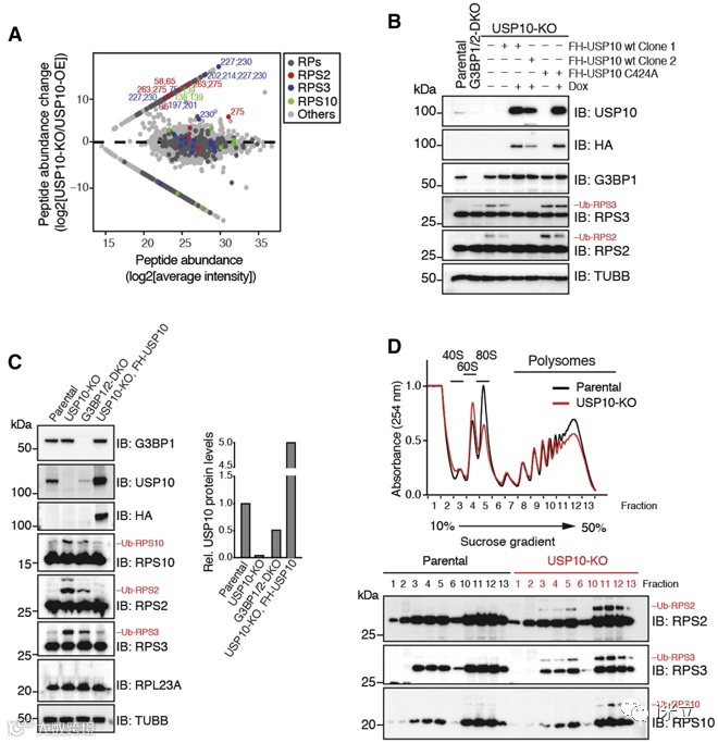
USP10调节40S核糖体亚基位点特异性的去泛素化
为了鉴定G3BP1-Family-USP10复合体的蛋白靶点,作者进行了泛素蛋白质组学分析,如图在USP10敲低细胞中富集到了泛素化程度最高的RPS2、RPS3和RPS10(图3A),并且进一步通过免疫印迹实验验证组学结果,FH-USP10的表达逆转了RPS2、RPS3和RPS10的单泛素化(图3B-C)。G3BP1/2敲低也引起单泛素化RNA结合蛋白(RPs)的积累,UPS10免疫印迹结果表明在G3BP1/2双敲低作用下,USP10蛋白水平显著降低,表明USP10异二聚体具有稳定G3BP1蛋白的功能(图3C)。与亲本细胞相比,单泛素化的RPs在USP10敲低细胞的核糖体40S、80S亚基和多核糖体内显著富集(图3D)。

图3 G3BP1-Family-USP10复合体去泛素化40S 亚基的RNA结合蛋白
04
G3BP1-Family-USP10复合体对40S RPs的去泛素化作用抑制40S亚基的溶酶体降解
与亲本细胞相比,作者观察到USP10敲低和G3BP1/2敲低细胞中40S和60S RPs与其他蛋白相比显著减少(图4A)。与亲本细胞相比,USP10敲低细胞中18S/28S rRNA比值显著降低(图4B)。为了探究40S亚基降解的原因,作者过表达C端有myc标记的野生型、K214R、K227R、K230R或K227R/K230R突变型RPS3,免疫印迹试验结果表明K214R-RPS3的表达可消除RSP2的泛素化(图4C)。同时,K214R-RPS3的表达可阻断RPS3的泛素化,而不是K227R或K230R,挽救核糖体亚基不平衡的USP10敲低以及G3BP1/2敲低细胞(图4D)。有趣的是,在Torin1缺失的情况下,RPS3-Keima,而不是K214R-RPS3-Keima,使USP10敲低细胞自噬通量增加(图4E),表明RPS3在K214位点的泛素化对溶酶体降解至关重要。

图4 G3BP1-Family-USP10复合体去泛素化40S RPs抑制40S翻转
05
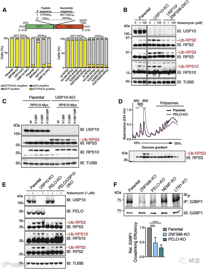
USP10或G3BP1家族RBP不损害功能性RQC
为了评估G3BP1-Family-USP10复合体在感知异常mRNA方面的潜在作用,作者构建了稳定表达GFP绿色荧光和mCherry红色荧光报告融合蛋白的细胞系,融合蛋白由12个赖氨酸(AAA)密码子组成的间隔区分离,可诱导核糖体翻译停顿,或者6个苏氨酸-丝氨酸(ACTAGC)密码子作为对照通过流式细胞术检测荧光信号。在ZNF598-KO细胞中融合蛋白的表达不受间隔序列的影响,因为这些细胞不能感知异常的mRNA(图5A)。相反,在亲本细胞中过表达c末端具有myc标记的野生型,K214R, K227R, K230R,或K227R/K230R突变型RPS3蛋白,报告蛋白的表达没有改变,碰撞感知及核糖体相关质量控制不受RPS3单泛素化影响(图5A)。随后作者证实在亲本细胞中,低剂量的茴芹霉素处理比高剂量处理诱导更强的RPS10单泛素化(图5B)。在USP10-KO细胞中,敲除ZNF598抑制了RPS10的单泛素化,但仍残留一些PS2和RPS3单泛素化,对茴香霉素处理不敏感(图5B)。 同样,USP10敲低细胞中过表达myc标记的K138R-RPS10也降低了RPS2和RPS3单泛素化水平(图5C)。与亲本细胞相比,PELO敲低细胞表现出强烈的80S核糖体积累,也显示单泛素化RPS3的富集(图5D)。USP10敲低和USP10-PELO敲低的细胞RPS3泛素化水平更高(图5E)。在敲低ZNF598和PELO的情况下,G3BP1的RNA交联强度显著降低(图5F)。

图5 OMMD10通过降低HCC细胞内铜水平促进铁死亡来抑制HIF1a的稳定性
结论:
结论:
总之,全文的实验结果支持这样一个模型,即G3BP1-Family-USP10复合物在碰撞核糖体解体后优先被招募到mRNA结合的40S亚基上。进入RQC的40S亚基的去泛素化阻止了它们程序性溶酶体翻转,并修复它们以供将来翻译使用。
Science
Technology
点击关注我们
Science & Technology

