修复受损组织是本世纪最大的生物医学挑战。大多数哺乳动物的再生潜力有限,而两栖动物(蝾螈)可以在一生中再生器官,包括四肢、心脏和大脑。这种不同再生潜力背后的机制知之甚少。
目前对再生的理解是基于转录组,而不是直接评估组织再生最终所需的蛋白质。从头转录和处理这些扩展的转录本可能不足以指导快速反应,如截肢后的伤口闭合,这发生在受伤后的几小时内。因此,需要更好地理解影响伤口快速愈合基因表达的分子程序,这与治疗损伤、器官衰竭和疾病密切相关。
为了探究组织再生的机制,斯坦福大学Maria Barna团队在Nature(IF=64.8)上发表题为Evolutionarily divergent mTOR remodels translatome for tissue regeneration的研究性论文。作者发现,mTORC1通路是介导组织再生和转录调控的关键上游信号。在两栖动物中mTOR蛋白序列有独特的扩增。通过在人体细胞中构建蝾螈mTOR(AxmTOR),产生了一种超敏激酶,允许保持该途径在高度不稳定的状态下快速激活。这种变化使美西螈mTOR对营养敏感,抑制氨基酸转运足以抑制组织再生。
1
科学问题 ·
作者探究蛋白质合成对损伤的反应如何变化。
研究途径 ·
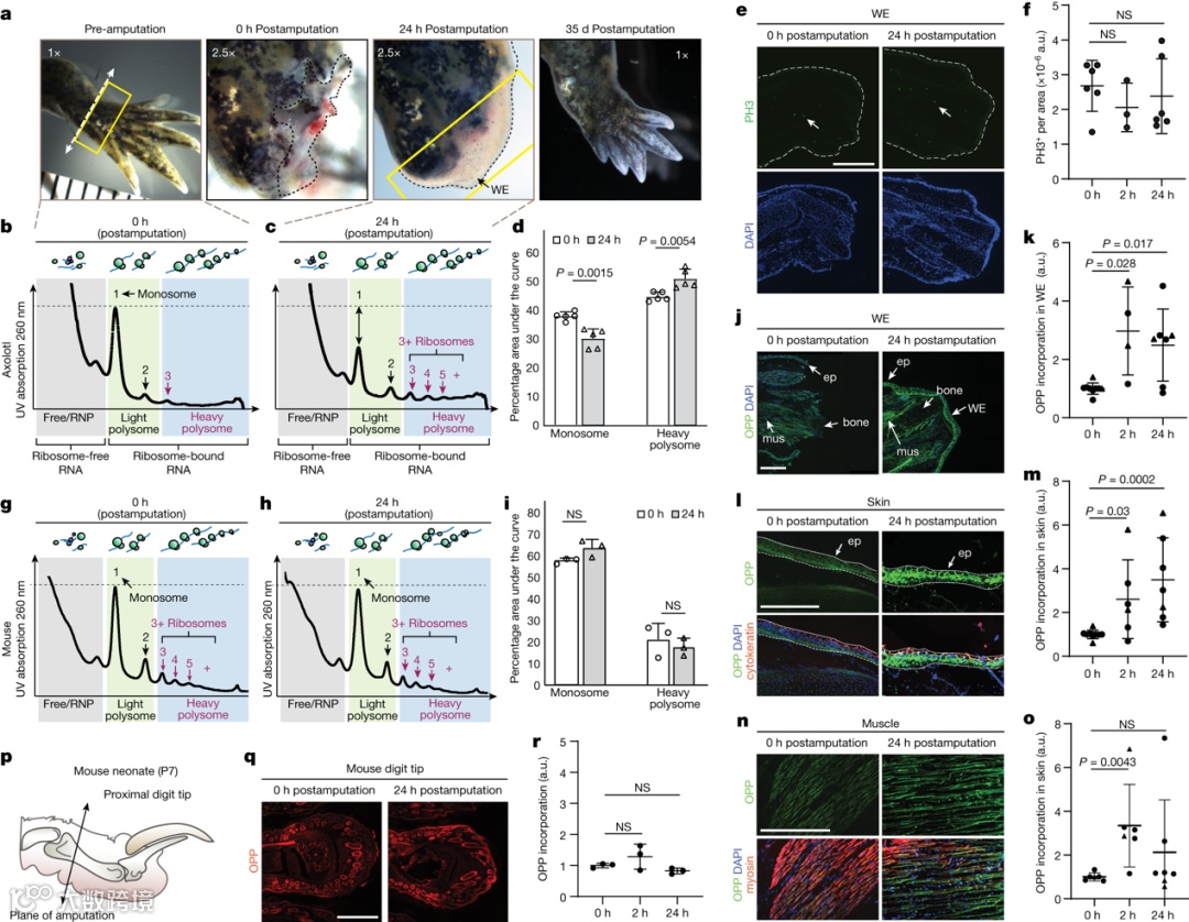
作者使用蔗糖梯度分离法根据其核糖体占据情况分离mRNA,提供截肢部位组织中翻译的快照。
结果1 ·
截肢激活蛋白质的合成
在蝾螈中,上皮细胞的快速迁移可以在截肢后的一天内将伤口愈合。相比之下,在非再生物种中,伤口愈合需要几天时间,通常会导致广泛的瘢痕形成。在0 hpa(截肢后小时)采集的组织梯度痕迹有明显的单体(每个转录本有一个核糖体)峰值和平坦的“重多体”(每个转录本有三个或更多的核糖体)区域,表明相对较低的基础翻译。在24hpa采集的组织的特征是单体峰减少,多体峰出现,表明蛋白质合成增加,此时蛋白质合成增加并不仅仅是因为再生过程中产生了新的细胞。
为了更好地理解翻译增加是否对蝾螈具有特异性,作者在出生后第7天对幼鼠的手指进行了近端非再生截肢。在0 hpa,蔗糖梯度迹线显示出显著的单体和重的多体峰,提示中度翻译。与美西螈不同,小鼠指尖组织在24 hpa时的蔗糖梯度痕迹与0 hpa时的没有区别。
为了通过增加转译来观察哪些组织对截肢有反应,作者给蝾螈注射OPP,这种药可以嵌入到新生的蛋白质中,并且可以在组织切片上检测到。在截肢前(0h), OPP在整个肢体中中度掺入。然而,在2hpa时, OPP在截肢肢体的所有组织中整体增加,包括肌肉、骨骼和结缔组织。这种增加在新形成的伤口上皮细胞在切割部位和伤口附近的皮肤中很明显。
结论1 ·
损伤导致了美西螈许多组织中蛋白质合成的广泛增加。
2
科学问题 ·
作者检验截肢后哪些mRNA被翻译。
研究途径 ·
作者开发了一个蝾螈特异性多体测序管道(方法)。
结果2 ·
损伤引发快速翻译
为了识别在截肢反应中选择性翻译的转录本,而不依赖于它们的转录状态,作者计算了每个mRNA的翻译效率的变化。作者发现504个转录本在0和24 hpa之间的翻译效率增加了两倍,但转录没有变化。这些转录本代表了在损伤反应中被招募到核糖体的原有mRNA。这表明在截肢过程中增加了原有mRNA的翻译。
为了深入了解涉及伤口愈合的生物过程,作者对一组翻译激活的预先存在的mRNA进行了 GO富集分析。这些转录本在与蛋白质合成本身相关的GO术语中高度富集。例如,“翻译”GO术语包括许多核糖体蛋白(RPs)。许多RPs和翻译起始因子的翻译直接受mTOR通路的复合体1通过富含嘧啶的翻译元件和编码的5 '端寡嘧啶束基序的调控。在这种的数据集中,作者确定了101个已建立的哺乳动物mTORC1靶点的蝾螈同源基因,并观察到它们在一组mRNA中不成比例地富集,这组mRNA显示了截肢后翻译效率的变化。
结论2 ·
mTOR信号的激活可能是截肢后转译重构的重要因素。
3
科学问题 ·
作者检验mTOR信号通路是否通过增促进肢体再生。
研究途径 ·
作者检测美西螈在伤口愈合早期的mTOR激活。
结果3 ·
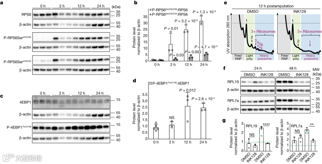
GD截肢激活mTOR信号
mTORC1的激活触发两组翻译调节因子S6Ks和4e-bp的磷酸化。S6K1的磷酸化激活其激酶活性,进而使核糖体蛋白S6 (RPS6)在5个高度保守的位点磷酸化,这些位点被用作mTORC1激活的标记。从伤口处采集的美西螈组织的Western blot分析显示,在2到24 hpa之间,RPS6上Ser235/236和Ser240/244残基的磷酸化均呈线性增加,表明切断美西螈肢体可以激活mTORC1通路。
尽管RPS6的磷酸化是mTORC1通路激活的敏感标记,但其在翻译中的作用仍不清楚。相反,mTORC1激活的4e-bp磷酸化在调节蛋白质合成中起着关键作用。在其自身状态下,未磷酸化的4EBP1隔离帽结合蛋白eIF4E,从而抑制帽依赖的翻译。作者观察到4EBP1磷酸化在12和24 hpa之间显著增加。
结论3 ·
伤口闭合过程中观察到的蛋白质合成的增加可能是由mTORC1直接调节的。
结果4 ·
mTOR驱动愈合和再生
INK128是一种极具选择性的mTOR抑制剂,具有抑制mTORC1通路4EBP1臂的能力,该通路已被证明可以直接调节蛋白质合成。INK128治疗导致蝾螈24hpa伤口闭合严重缺陷。相比之下,对照组显示完全愈合。在截肢后30-90分钟,使用INK128受损的表皮细胞进行治疗,抑制了伤口闭合。
为了评估INK128的伤口闭合效应是否至少部分归因于mTOR C1依赖的蛋白质合成控制的抑制,作者用4EGI-1处理动物,这是一种翻译抑制剂,可以选择性地破坏eIF4G的结合,并促进4EBP1与eIF4E的结合。使用4EGI-1治疗与使用mTOR抑制剂INK128治疗引起相同的伤口闭合缺陷,这表明翻译激活(mTORC1)在这一过程中起主导作用。
结论4 ·
mTOR激活影响早期组织再生反应的关键方面,如伤口闭合和适当的ROS积累。
4
科学问题 ·
作者探究截肢诱导的mTORC1激活是否是脊椎动物伤口愈合中的普遍反应。
研究途径 ·
作者检测了非再生断指后新生小鼠指尖mTORC1信号通路的状态。
结果5 ·
超敏mTOR驱动再生
小鼠指尖组织的Western blot分析显示,在2和24 hpa损伤时,mTORC1信号通路并没有在基础水平之上增加,这表明mTORC1信号通路的增加激活和随之而来的蛋白质合成的增加,并不是截肢的普遍反应,似乎是特定的再生环境。
为了理解蝾螈和老鼠之间的区别,作者研究了mTORC1通路本身。在小鼠肢体中,在稳态状态下,mTOR染色呈弥漫性和细胞质性。相比之下,美西螈mTOR在许多细胞类型中定位于溶酶体。这表明,与哺乳动物细胞相反,美西螈mTOR的池仍然是组成性地定位于溶酶体,潜在地启动这一途径的快速激活。为了了解美西螈mTOR是否有特定的特征,作者对100多种后动物(主要是脊椎动物)进行了多重序列比对,表明蝾螈mTOR是高度保守的。
结论5 ·
不同物种之间通过mTOR序列的差异,在蛋白质合成控制的上游调控中的功能差异,可能是将经典的“胁迫响应”信号转化为“生长和再生”信号的显著能力的基础。
总结
在这里,作者证明了蛋白质合成的快速激活是损伤反应的一个独特特征,这对美西螈肢体再生至关重要。通过应用多体测序,作者识别了数百个转录本,它们在翻译水平上被选择性地激活。相比之下,在小鼠的非再生断指中,蛋白质合成不会被激活。
作者发现mTORC1通路是介导蝾螈组织再生和翻译控制的关键上游信号。通过在人类细胞中设计蝾螈mTOR (axmTOR),作者发现这些变化创造了一种超敏感激酶,允许蝾螈在高度不稳定的状态下维持这一途径,并准备快速激活。总之,这些发现突出了翻译组在一个高度再生物种中编排伤口愈合的早期步骤的影响,并为理解脊椎动物的再生潜力提供了一个缺失的环节。这些发现进一步表明,设计一种类似美西螈的mTOR活性可能允许我们在哺乳动物中促进伤口愈合,甚至组织再生,而不触发致癌转化。
目前尚不清楚超敏的mTOR是驱动蝾螈再生还是仅仅创造了一个支持再生的环境。目前尚不清楚蝾螈组织损伤后翻译的数百种mRNA中的哪一种可能直接影响伤口愈合和再生。
往期回顾
【2】Science|阿尔兹海默症福音!小鼠tau蛋白免疫治疗需要胞质抗体受体TRIM21
【3】Nature|神经调控肿瘤?远端神经元活动通过SEMA4F驱动胶质瘤进展
【4】IF=64.8|Nature|禁食后如何生存?空腹激活下丘脑-垂体-肾上腺轴的神经基础
【5】Nature Aging|长寿秘诀?长寿因子klotho诱导血小板因子并提高小鼠认知能力


