科学问题
迷走神经神经元的不同亚群是否能感知特定的宏量营养素仍是未知的
研究途径
作者使用双光子显微镜对神经节(NG)神经元进行体内成像
结果
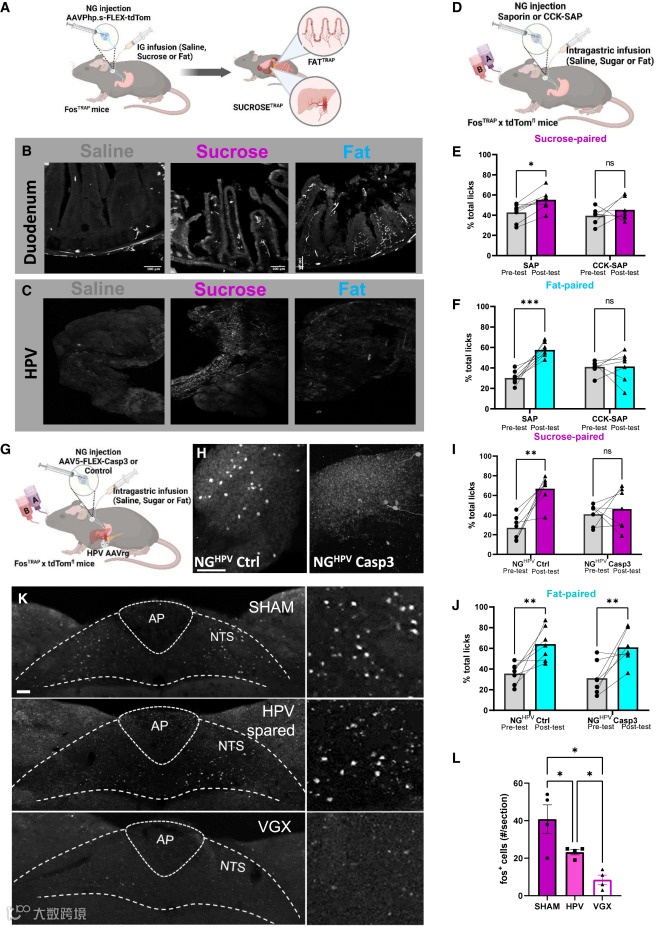
1.不同的迷走神经群体可以感知脂肪和糖
对单个神经元反应的分析表明,空间定义的迷走神经神经元亚群在不同的营养刺激下被激活。NG神经元要么对脂肪有强烈的反应,要么对糖有强烈的反应,很少有神经元对两者都有反应,这些肠道营养敏感神经元只占总神经元的一小部分。大多数糖感知NG神经元在胃输注蔗糖后会增加钙荧光。然而,糖感知神经元对等量灌胃脂肪的反应几乎不活跃。
结论
神经节神经元分为不同群体参与脂肪和糖的感知。
科学问题
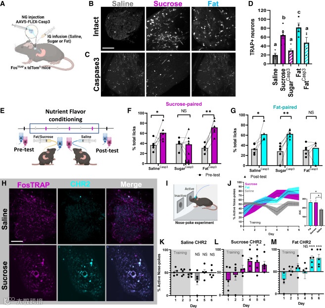
作者探究消化后刺激是如何在不依赖于味道的情况下加强食物摄入
研究途径
作者直接将食物注入胃中以绕过口腔
结果
2.营养特定的肠道-大脑神经环路
与等渗盐水相比, NG神经元对糖(蔗糖)或等量脂肪(脂质)的灌胃反应增加。这些数据清楚地表明,脂肪和糖吸收了独立的外周迷走神经回路,这些回路将关于肠道到大脑的营养物质的类型和可能的浓度的信息传递给大脑。缺失脂肪感知NG神经元的小鼠对糖的味道形成了正常的偏好,而缺失蔗糖感知NG神经元的小鼠则选择性地消除了对糖的偏好。这些惊人的发现表明,独立的、相互排斥的迷走神经感觉神经元独立驱动糖或脂肪强化。
结论
单独的迷走神经回路对于营养素特异性强化的发展既是必要的,也是充分的。
科学问题
作者探究糖和脂肪强化的位置
研究途径
作者通过注射病毒对糖或脂肪反应的迷走神经传入纤维进行追踪
结果
3.糖和脂肪反应的NG神经元刺激不同的器官
作者在糖感和脂肪感迷走神经群体之间观察到周围神经支配模式的显著差异。在十二指肠,小鼠的肠绒毛中有广泛的黏膜末梢神经支配。此外,大量迷走神经来源的纤维沿着门静脉血管运行。这些数据表明,十二指肠是糖和脂肪感应的关键部位,但糖感应也发生在静脉。静脉NG神经元的缺失会消除糖,但不会消除脂肪。迷走神经切断术可消除蔗糖诱导的神经元激活。因此,作者提供了解剖学和行为学数据,支持了静脉神经支配迷走神经神经元在摄入后糖强化中的必要作用,以及肝迷走神经分支部分足以向大脑传递糖信息的证据。
结论
糖和脂肪强化是由不同迷走神经感觉群体介导的,但可以根据其周围神经支配模式区分。
科学问题
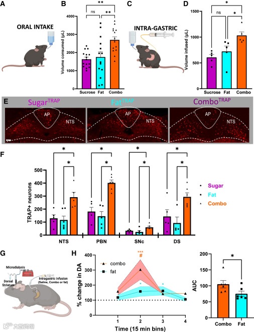
作者假设糖和脂肪联合激活肠道奖赏回路,可能比单独使用任何一种营养物质更能增强食欲
研究途径
作者使用接触舔量计定量30分钟内小鼠的自愿舔食含有脂肪、蔗糖或两种常量营养素混合物的等量溶液时的自由摄入量
结果
4. 通过敲除Prkg1逆转年龄相关Ppp1r17易位可改善小鼠年龄相关的生理衰退并延长寿命
老鼠很容易地摄入了相同数量的脂肪或糖溶液,令人惊讶的是,与单独摄入脂肪或糖的溶液相比,含有脂肪和糖的溶液的老鼠舔的次数几乎翻倍。受食物限制的WT小鼠在手术植入胃导管后,舔食非营养调味溶液,并灌胃等量的糖、脂肪或两者的混合物。此外,与仅用等量的脂肪或糖溶液的动物相比,灌胃含有脂肪和糖的溶液导致激活神经元的数量增加。在前30分钟,与等量脂肪输注相比,灌胃复合溶液导致了更高的多巴胺释放。
结论
脂肪和糖的强化回路是可分离的,并表明富含脂肪和糖的食物结合起来,可以额外地招募糖和脂肪奖励回路,从而提高进食致胖饮食的动机水平。
总结
作者的发现揭示了糖和脂肪强化的可分离回路的存在。利用NG体内钙成像,作者首先确定了两种迷走神经感觉群体,分别对摄入后脂肪或糖作出反应。
作者发现这两种不同的迷走神经群(1)支配不同的外周器官,(2)对特定营养的强化是必要的,(3)启动平行的肠-脑奖赏回路,可以在细胞水平上分离。单独的脂肪或糖回路的激活可以增加有动机的进食行为,但引人注目的是,脂肪和糖的结合协同作用,以超添加剂的方式增加肠道奖赏回路神经元的活动,增加多巴胺的释放,并促进与卡路里无关的暴饮暴食。因此,作者描述了一种新的机制,涉及平行激活的食物奖励回路,以驱动致肥食物的摄入。

往期推荐
SCIENCE ADVANCES|滑膜环境引导软骨退化和再生
Piezo1的激活通过YAP依赖的谷氨酰胺水解促进主动脉瓣间质细胞的成骨分化
Nature Communications|ITF2通过NF-κB预防结肠癌
SCIENCE ADVANCES |维持软骨下骨的缺氧环境有助于缓解骨关节炎

