急性应激后的广泛性恐惧是由神经元共递质同一性的改变引起的,如果控制得当,恐惧对生存至关重要。获得性恐惧反应可以特定于与厌恶刺激相关的线索或背景(定义为条件恐惧),但通常会泛化到其他环境线索或背景中(定义为泛化恐惧)。当恐惧反应持续且不适合环境刺激时,恐惧泛化可能是有害的。尽管恐惧泛化发生在许多与压力和恐惧相关的疾病中,泛化恐惧的细胞和回路机制在很大程度上仍然未知。
图:加州大学圣芭芭拉分校
为了探究应激后恐惧产生的过程,美国加州大学Nicholas C. Spitzer和Hui-quan Li共同合作在Science(IF=56.9)上发表题为Generalized fear after acute stress is caused by change in neuronal cotransmitter identity的研究性论文。在这项研究中,作者发现小鼠的广泛性恐惧是由中缝背侧翼(lwDR)5-羟色胺能神经元中的谷氨酸向氨基丁酸(GABA)的传递器转换引起的。在创伤后应激障碍(PTSD)患者死后的大脑中也发现了类似的递质身份变化。在小鼠中,控制传递转换阻止了广泛性恐惧的获得。皮质酮的释放和糖皮质激素受体的激活介导了这种转换,及时的抗抑郁治疗阻断了共递质的转换和广泛性恐惧。作者的研究结果对恐惧泛化的机制提供了重要的见解。

Part 1
科学问题
作者探究恐惧反应泛化的机制。
研究途径
作者建立刺激系统,非条件刺激的配对(US;足部电击)和条件刺激(CS)导致条件恐惧。
结果
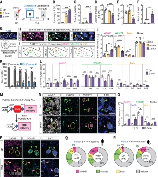
1.足部电击引起的广泛性恐惧与lwDR谷氨酸-氨基丁酸转化相关
虽然弱和强足电击都足以引起条件性恐惧,但只有强足电击才会引发广泛性恐惧。强足部电击增加了共表达GAD67而不表达VGLUT3的5- HTlwDR神经元的数量,共表达VGLUT3而不表达GAD67的5-HTlwDR神经元数量减少。条件恐惧在休克后1天出现,但广泛性恐惧在第3天首次观察到。VGLUT3-GAD67转换和广泛性恐惧均持续至少4周。PTSD患者样本中共表达VGLUT3的5-HTlwDR神经元数量减少和共表达GAD67的神经元数量增加。

结论
强烈的足部电击引起广泛性恐惧,并在血清素能神经元诱导VGLUT3切换到GAD67。
Part 2
科学问题
作者探究VGLUT3-GAD67转换是否对恐惧反应的泛化至关重要。
研究途径
作者研究gad1编码的GAD67表达神经元数量增加的功能相关性。
结果
2.广泛性恐惧的出现需要5-HTlwDR中的谷氨酸-氨基丁酸转换
作者在小鼠的lwDR中,沉默gad1基因表达,从而降低了GAD67的水平。经过强足底电击后,这些小鼠在环境A中的冻僵反应部分减少,而在环境B中的冻僵反应则被完全阻断。这一结果表明,lwDR神经元中GAD67的增加对产生广泛性恐惧反应是必需的。在lwDR神经元中过表达VGLUT3后,这些小鼠在环境A中的条件性恐惧反应不受影响(78%),但在环境B中的恐惧反应减弱(从23%降至15%)。因此,相比于VGLUT3的丢失,GAD67的获得在决定是否产生广泛性恐惧反应方面发挥更大作用。

结论
5-HT能神经元中VGLUT3到GAD67的转变是产生广泛性恐惧反应所必需的,其中GAD67的获得起主导作用。
结果
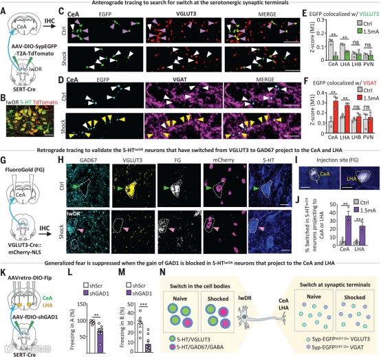
3.投射到中央杏仁核和外侧下丘脑的转换神经元调节广泛性恐惧
在经受强足底电击后,投射到外侧皮层下区(LH)和中央扁桃体(CeA)的5-HTlwDR神经元中,VGLUT3的表达下降而VGAT的表达上升,表明这些神经元的兴奋性谷氨酸能表型转变为抑制性GABA能表型。投射到LH和CeA的5-HTlwDR神经元中有部分神经元从VGLUT3表达转变为GAD67表达。选择性沉默投射到LH或CeA的5-HTlwDR神经元中的GAD1基因表达,可以减少经典环境恐惧(29%降低)和广泛性恐惧反应(72%降低)。

结论
5-HTlwDR神经元中谷氨酸能-GABA能表型转变在控制广泛性恐惧反应中发挥关键作用,这种转变主要发生在投射到LH和CeA的神经元中。
Part 3
科学问题
作者探究足部电击如何产生VGLUT3-GAD67转换。
研究途径
作者假设下丘脑轴在中缝背侧VGLUT3-GAD67转换的产生中起作用。
结果
4.CRH/CORT/GR信号通路的激活导致谷氨酸到GABA的转换
强足底电击可激活下丘脑室旁核(PVN)皮质醇释放激素(CRH)神经元,并引起血浆皮质酮(CORT)水平升高,这种神经激活和CORT升高可持续一天左右。抑制PVN CRH神经元的活性可减少广泛性恐惧反应和5-HTlwDR神经元的VGLUT3到GAD67转变。阻断CORT合成或阻断糖皮质激素受体也能阻断强电击诱导的广泛性恐惧和神经元表型转变。在5-HTlwDR神经元中敲低糖皮质激素受体(shGR),也能阻断经典和广泛性恐惧反应。

结论
下丘脑-垂体-肾上腺轴介导了强电击触发的VGLUT3到GAD67的神经元表型转换过程,5-HTlwDR神经元是CORT作用的主要靶点。
总结

作者的研究结果表明,急性应激诱导小鼠广泛性恐惧,并且在中缝背侧翼的5-HT神经元中,从谷氨酸和VGLUT3到GABA和GAD67的共递质持续转换。阻断这个转换可以防止获得普遍的恐惧。作者的研究揭示了慢性广泛性恐惧在创伤后应激障碍等疾病中产生的机制。应激后立即给予氟西汀阻断了递质转换并消除了广泛性恐惧,但在转换发生且恐惧明显后无效。在这里,作者确定了成人大脑的可塑性,其中5-HTlwDR神经元改变其共递质以应对急性应激并引起持续的广泛性恐惧。
Science|吸气时说不了话?脑干控制发声及其与呼吸的协调
Science Advances|男女有别和嗅觉有关?一种嗅觉受体是造成血压性别差异的必要条件
Science|维生素A防止脱发?维生素A解决谱系可塑性协调干细胞谱系选择
Cell Reports Medicine卧床休息对人体骨骼肌代谢的影响
Science Advances|浙大骨科联合上海六院骨科揭秘骨细胞在肿瘤转移中的机制

