来自法国马赛发育生物学研究所的Andrew J. Saurin教授团队在Nature Communication杂志(IF=17.694)上发表了题为“M1BP is an essential transcriptional activator of oxidative metabolism during Drosophila development”的研究论文,该研究采用免疫荧光、肌肉动态实时成像、投射电子显微镜和蛋白质溶解度分级分析等方法,探究了果蝇发育过程中氧化代谢转录调控的机制,并确定了(模式1结合蛋白)M1BP在这一过程中的关键作用。
背景
线粒体是细胞的能量中枢,通过三羧酸(TCA)循环和氧化磷酸化(OXPHOS)有效合成ATP。许多转录因子和转录共激活因子参与调节线粒体功能、生物发生和线粒体基因的转录。肌肉是人体最需要能量的组织之一,需要大量的ATP来收缩和正常运作。尽管已经确定了几个调节线粒体代谢的因素,但它们在不同肌肉发育阶段和不同肌肉纤维类型之间的需求却知之甚少。由于线粒体飞行肌的发育发生在蛹阶段,果蝇是研究肌肉发育过程中线粒体生物发生和动力学的分子控制的绝佳模型。研究表明Rbf (视网膜母细胞瘤家族蛋白)激活的基因中富集的基序是由M1BP结合的基序。M1BP在代谢控制中起着重要作用。
基于以上研究背景,作者对果蝇飞行肌发育过程中的线粒体氧化代谢进行了超微结构成像描述和详细的转录和生化分析,并探究了肌肉线粒体氧化代谢调节的关键参与者。
结果
1.M1BP缺失导致线粒体超微结构缺陷
为了测试M1BP是否在飞行肌代谢的调节中发挥作用,作者首先通过标准飞行试验评估了M1BP下调后的肌肉功能。在发育过程中,飞行肌肉中M1BP敲除导致50% - 100%的成年雄性无法飞行(图1a)。M1BP敲除对成人肌肉的完整性和大小没有明显的干扰(图1b, b′),但M1BP敲除肌肉中的线粒体在形状上显示出严重的缺陷(图1b)。果蝇组织中活体线粒体成像表明,野生型线粒体显示出良好的规则椭球形状,但M1BP敲除线粒体结构混乱,并显示出不均匀的荧光强度(图1c)。透射电镜(TEM)显示M1BP下调导致广泛的线粒体超微结构缺陷(图1d)。连续的电子断层扫描3D成像显示,线粒体内膜完全包围了电子密集结构,从而将其与基质的其余部分隔离开来(图1e),这表明线粒体使用线粒体内膜分离包涵体。总的来说,这些数据表明,肌肉中M1BP的下调导致广泛的成人线粒体形态缺陷,最终导致肌肉瘫痪。
图1 飞行肌中M1BP的下调导致线粒体超结构缺陷
2.OXPHOS的转录与嵴的发生是同步的
为了更详细地描述飞行肌发生过程中线粒体形态超微结构的变化,作者研究了飞行肌线粒体发育的时间过程,从三龄成肌细胞幼虫到成虫阶段(图2a)。嵴密度在APF(蛹壳形成) 64 h左右开始增加,并在整个发育至羽化过程中继续增加(图2a)。作者观察到OXPHOS基因的表达有两个阶段:第一个表达阶段发生在3龄成肌细胞幼虫到48 h APF,第二个是持续到成虫阶段的大规模转录上调阶段(图2b, c)。这些基因的转录上调是复合体依赖的:编码复合体V亚基的基因转录水平最高,复合体III和IV亚基具有相似的转录谱,读取数约为复合体V的一半,复合体I和II的转录水平最低,约为复合体V的20%(图2b)。OXPHOS组装因子的转录上调略早于结构亚基的上调,并在APF 70-90 h之间达到峰值,然后在成虫阶段呈现下调趋势(图2c)。这些数据强调了与广泛的嵴生物发生相关的线粒体能量代谢所需的基因的大规模转录反应。
图2 在飞行肌发育过程中,发生了大规模的OXPHOS相关基因转录上调和线粒体嵴生物发生
3.M1BP在肌肉形成过程中调控OXPHOS基因的表达
作者发现,在APF≈10-60 h期间下调M1BP会导致蛹致死表型(图3a),这与参与线粒体能量代谢的成分转录增加的阶段相吻合。作者未发现成肌细胞线粒体有任何重大形态学变化(图3b)。相比之下,在APF 64小时, M1BP缺失肌肉中的线粒体显示出更少的嵴,并且在其基质中含有小的电子密度,无晶态内含物,该结果与在成人M1BP 敲除线粒体中观察到的相似(图3b)。在蛹期和成虫期,与 OXPHOS相关的基因表达量下调最多,因此作者使用整理的OXPHOS编码基因的更新列表单独分析与OXPHOS相关的基因(图3d)。作者观察到,特异性敲除肌肉M1BP使OXPHOS编码基因的数量呈时间依赖性增加,而在成肌细胞阶段只有两个OXPHOS基因差异表达,在48小时增加到15个基因,在64小时增加到40个基因,在成年阶段增加到35个基因,几乎所有这些基因都下调。这些数据表明,在核编码OXPHOS基因转录上调的关键时期,M1BP是其表达所必需的。
图3 M1BP在飞行肌发育过程中调控OXPHOS基因的表达
4.在OXPHOS基因的启动子上存在一个调控网络
为了确定OXPHOS基因调控的可能调控网络,作者对M1BP和其他已知DNA结合基序的OXPHOS基因启动子中DNA结合基序进行了计算机分析。该方法表明,在所研究的10个序列特异性转录因子中,M1BP的DNA结合基序在OXPHOS基因的启动子中表现最为显著,其次是E2F1基序(图4a)。这10个转录因子之间的DNA基序表明图4b)。这些数据表明M1BP在飞行肌线粒体发育中主要作用在OXPHOS蛋白编码基因的转录激活中,并且M1BP可能通过与其他已知的OXPHOS调节因子合作,通过OXPHOS基因的全局转录控制起作用。
图4 OXPHOS基因的启动子含有多种转录因子的DNA结合基序
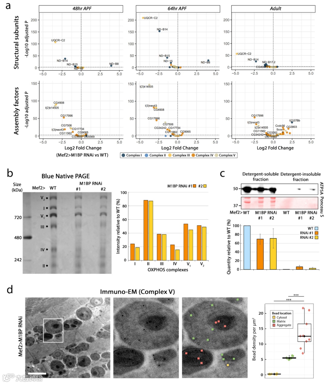
5.M1BP损失导致OXPHOS复合物减少
对M1BP 敲除下调的OXPHOS编码核基因进行分析,发现呼吸复合物的结构亚基和组装因子受到影响,后者受M1BP 敲除的影响更大(图5a)。除了复合体II外,对于相同的线粒体蛋白装载量,在M1BP 敲除时,所有线粒体复合体在线粒体内膜中组装的数量都大幅减少(图5b)。另外,OXPHOS亚基溶解度随着M1BP敲除的变化而变化(图5c)。与线粒体基质和线粒体外相比,线粒体包涵体中亚基的密度明显更高(图5d)。这些结果表明,电子密集包涵体代表蛋白质聚集体,可能是由未组装的OXPHOS复合物组分引起的。
图5 M1BP 敲除导致线粒体呼吸复合体组装减少
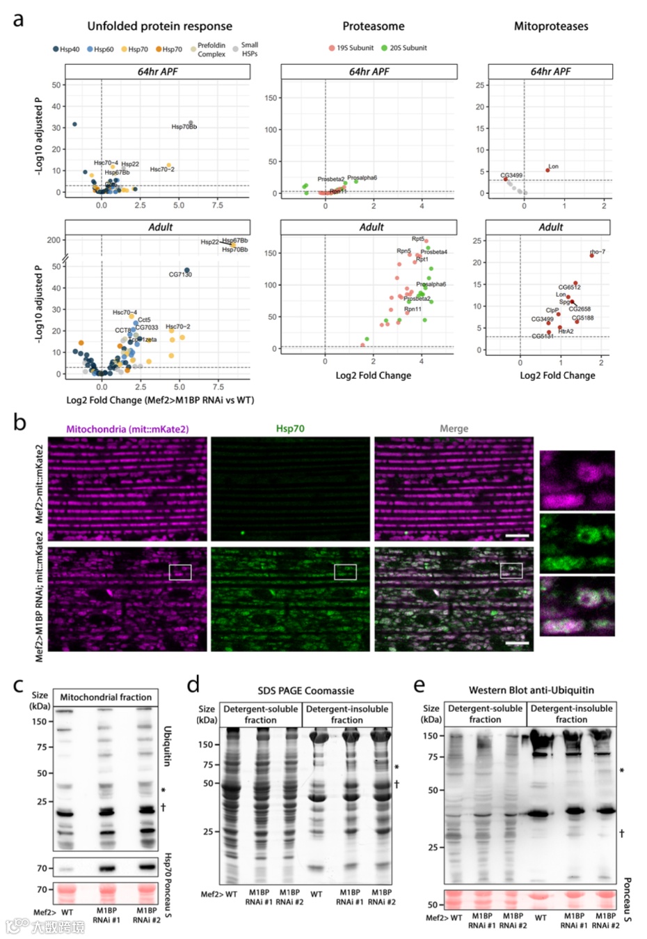
6.M1BP 敲除触发线粒体蛋白质量控制反应
作者检测到M1BP 敲除导致一半的UPR(未折叠蛋白质应答)相关基因、所有蛋白酶体相关基因以及所有有丝分裂蛋白酶编码基因显著上调(图6a)。有趣的是,当线粒体内含物开始出现时,能够在蛹中期检测到这些基因表达的变化(图6a)。这些数据表明,M1BP 敲除引发了蛋白质质量控制途径的转录激活。利用mit::mKate2(一种近远红色报告线)标记固定组织中的线粒体,Hsp(热休克蛋白)70应激反应主要定位于线粒体(图6b),线粒体特异性Hsp22转录增加300多倍,表明M1BP 敲除主要导致线粒体内UPR。使用抗Hsp70抗体对飞行肌线粒体纯化蛋白进行免疫印迹分析也证实了线粒体内UPR(图6c)。与在线粒体片段中观察到的相似,不溶性蛋白片段也显示出泛素化蛋白增加(图6e)。这些数据表明,M1BP功能的丧失导致线粒体蛋白质毒性应激的广泛存在,导致线粒体基质中不溶性蛋白质聚集体的积累。
图6 飞行肌中的M1BP 敲除触发广泛的线粒体蛋白质量控制反应
总结
总的来说,作者对果蝇飞行肌发育过程中的线粒体氧化代谢进行了超微结构成像描述和详细的转录和生化分析,确定了M1BP在激活核编码OXPHOS相关基因的转录和控制线粒体呼吸链组装方面的重要作用,提供了果蝇飞行肌线粒体发育的详细分析,并确定了肌肉线粒体氧化代谢调节的关键参与者。鉴于许多有丝分裂酶在人类疾病中被转录上调,利用飞行肌中的M1BP 敲除更好地研究和表征线粒体应激反应中的线粒体蛋白酶,特别是与人类疾病有关的线粒体蛋白酶,将有助于临床疾病的治疗。
往期回顾
【2】Nature Communications|GDF11延长寿命?GDF11通过抑制p21来减缓兴奋性神经元衰老和大脑老化
【3】IF=38.272|Cancer Discov.| IL1RAP——尤文氏肉瘤的新表面靶标
【4】IF=28.213/Q1|肿瘤细胞来源的γ-氨基丁酸促进肿瘤增殖和抑制免疫细胞的机制研究
【5】Nature Neuroscience|可视化嗅觉!嗅小球空间转录组重建揭示气味处理的原则


