大脑皮层是哺乳动物最大的大脑结构,由大量多样的神经细胞组成,可实现高级大脑功能,但其神经元多样性的发育机制和逻辑仍不清楚。神经发生经历了两种基本的细胞分裂形式,直接神经发生(dNG)和间接神经发生(iNG)。dNG和iNG如何协调生成越来越多的聚集皮层网络的谷氨酸投射神经元(PN)类型,目前尚不清楚。
在胚胎的皮层细分过程中,内侧区域形成海马,背侧区域形成Ncx,六层Ncx包含分层组织的金字塔神经元(PyN)。dNG和iNG如何促进不同基因和投射定义的PyN类型的产生。此外,dNG和iNG对广泛定义的皮层/皮层结构和相关细胞结构的贡献的定量评估尚未实现。
为了探究大脑皮层组成和功能,杜克大学Z. Josh Huang团队在Neuron(IF=18.688)上发表题为Direct and indirect neurogenesis generate a mosaic of distinct glutamatergic projection neuron types in cerebral cortex的研究性论文。作者建立了一种基因命运映射方法,对小鼠的dNG和iNG进行差异可视化。在新皮层内,dNG生成所有主要的谷氨酸投射神经元(PN)类,而iNG则在每一类内产生差异放大和多样化的谷氨酸投射神经元,这两条途径产生不同的PN类型。作者的研究结果通过连接基础祖类型和神经源途径与PN类型,为理解皮层发育和进化建立了一个底层谱系框架。
1
科学问题 ·
如何在同一动物中区分命运地图dNG和iNG。
研究途径 ·
作者在小鼠中设计了一种遗传交叉减法(IS)策略,这个策略使dNG和iNG及其衍生的PN后代在同一只小鼠中的差异标记。
结果1 ·
dNG和iNG在同一动物中差异标记的遗传策略
作者在Cre-NOT- Flp细胞中表达红色荧光蛋白(RFP),在Cre-AND-Flp细胞中表达GFP,使dNG和iNG及其衍生的PN后代在同一只小鼠中差异标记。E14时,RFP标记的RGs位于心室区(VZ),其特征为终足位于心室壁,径向纤维延伸至鼓膜表面。相反,GFP标记的细胞几乎只局限于心室下区(SVZ)。到E17时,除了RFP标记的RGs和GFP标记的IPs外,dNG-和iNG-衍生的PNs在皮质板上进行差异标记。
24个dPNs和iPNs在Ncx所有神经元中分别占21.8%和78.2%。iNG对上层(UL)(2-4层)PNs的贡献较大。除了Ncx外,iNG对基底外侧杏仁核(BLA)、Cl、Ins和Pir的贡献显著减少。与外侧和腹侧苍白球相比,背侧苍白球中循环IPs的比例更高。
结论1 ·
尽管dNG和iNG对所有皮质结构都有贡献,但iNG对新近进化的结构的贡献更大,对Ncx和Hippo的贡献不成比例。
2
科学问题 ·
iNG对这些主要PN类生成的贡献。
研究途径 ·
作者利用所有iPN表达RFP的Tbr2-2A-Flp小鼠,通过免疫荧光量化。
结果2 ·
iNG增强和多样化新皮质PyN类型
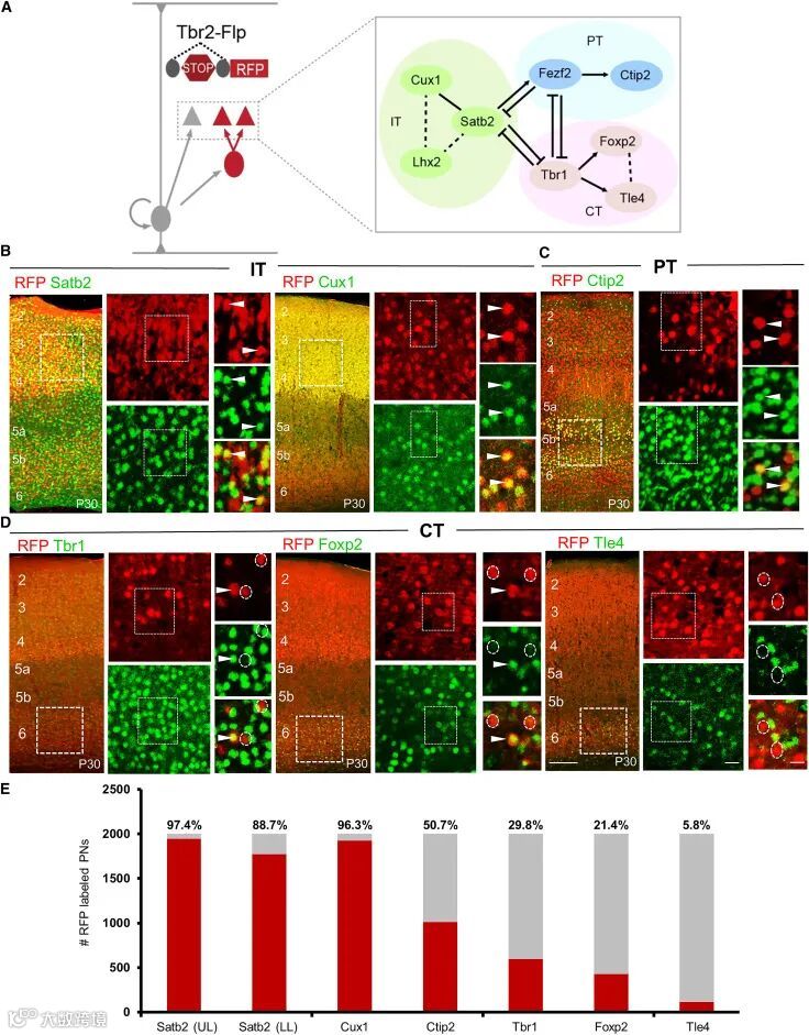
在Ncx中,dNG和iNG都生成了所有主要的投影类神经元,包括IT、PT和CT。作者通过免疫荧光法定量了一组由TF定义的PN亚群中RFP细胞的百分比。绝大多数SATB2和CUX1 IT神经元,都来自于iNG。有趣的是,半数ctip2定义的PT神经元来源于iNG)。值得注意的是,大部分(70%)由TBR1定义的CT神经元来自dNG;在CT神经元中,近80%的FOXP2亚群和整个TLE4亚群来自dNG。
结论2 ·
dNG虽然开始于神经发生初期,主要产生深层CT和PT神经元,但在神经发生晚期仍继续产生部分UL IT神经元。
结果3 ·
dNG和iNG对新皮层PN投射类型有不同的贡献
通过将Tbr2-Flp和IS与一组定义PN亚群的基因敲入Cre驱动结合,作者同时观察了同一动物每个亚群中dPNs和iPNs的分布和形态。在Cux1-CreER和PlxnD1-CreER中,通过TM诱导的IS标记显示,所有出生后的PNsCux1
和PNsPlxnD1都是GFP+,因此源自于iNG。
Tle4-CreER驱动捕获了CT PNs的一个子集,而产后诱导的Tle4-CreER IS标记显示,所有的PNsTle4都是由dNG生成的,dNG和iNG在每个主要类别中产生不同的PNs亚群,投射到不同的皮层和皮层下区域。
结论3 ·
iNG使IT在PT和CT亚类别上不成比例地多样化,并使基因定义的亚群体差异多样化,特别是在Ncx的IT亚类别内。
3
科学问题 ·
dPNsFezf2 和iPNsFezf2对特定皮层下靶点的投射是否存在差异。
研究途径 ·
作者将逆行示踪剂霍乱毒素B亚基(CTB)注射到出生后诱导的Fezf2-CreER、Tbr2-Flp、IS小鼠的几个靶点。
结果4 ·
骨dNG和iNG组合不同的投影子网
与在CTB-和RFP-或GFP双标记的PNs中,在S1bfd躯体感觉和尾前肢区(CFA)运动皮层投射到高阶丘脑核(后Po核)的dPNsFezf2 (RFP)比iPNsFezf2 (GFP)多3倍。
为了检测dPNsLhx2和iPNsLhx2之间潜在的投射差异,作者在对侧S1bfd(contraS1)或同侧M2 (ipsiM2)中注射CTB,以分析P3诱导的Lhx2CreER;Tbr2-Flp;IS小鼠的ipsiS1bfd。在同型ipsiS1bfd中,contraS1收到来自dPNsLhx2和iPNsLhx2比例相似的投影。与此形成鲜明对比的是,在ipsiS1bfd中,dPNsLhx2的投射量比iPNsLhx2高9.4倍。综上所述,与iPNsLhx2相比,dPNsLhx2对同侧皮质区域的投射更强。因此,即使在相同的TF定义的高度混合的亚种群中,dPN和IPN也显示出优先的投影模式。
结论4 ·
dNG和iNG在标记定义的PN亚群中产生不同的投射亚型。
总结
在此,作者采用一种新的遗传命运映射方法,在小鼠成熟皮层中同时可视化dNG和iNG及其PN后代。作者建立了一种遗传交叉-减法(IS)策略,并证明dNG和iNG在所有皮层结构上产生PNs, iNG对沿腹侧-背侧-中轴的皮层结构的贡献越来越大,其中对Ncx和海马(Hippo)的贡献最大。
在Ncx中,dNG生成所有主要的IT、PT和CT类,而iNG在每个类中差异地放大和多样化PyN类型。重要的是,dNG-和ING-衍生的PyN亚型在遗传定义的主要亚群中显示出不同的投射模式,这表明它们在谱系特定和进化根源的皮质亚网络中组装了精细的投影网络。作者的研究结果揭示了皮层发育和进化的一个谱系基础,将基础祖类型和神经发生机制与PN类型及其连接联系起来。
进一步的主要挑战是发现dPN和iPN的区别是否以及如何在电路功能基础行为水平上表现出来;此类研究需要以差异方式监测和操纵dPN和iPN活性的方法。
点击关注我们

