人类对嗅觉信息编码的理解是基于化学受体基因在每个嗅觉感觉神经元(OSN)中的表达。嗅觉受体能够结合不同的分子和挥发性物质,任何给定的嗅觉刺激对应特定的激活模式。在嗅球中,神经网络的轴突连接成富含神经胶质的结构受特定感觉群体的支配。在嗅觉处理的第一次传递之后,在被传递到大脑皮层区域之后,嗅觉信息通常会转化为一种知觉。
活动调控的转录在嗅觉系统中通过狭窄闭塞或活动突变来抑制神经元活动,从而为气味诱导的活动增加各种混杂因素。气味诱导的mRNA浓度下降是否局限于受体mRNA,或者它是否是更广泛的活动诱导的转录改变的一部分,可以调节神经元的遗传特性,仍有待确定。
为了探究嗅觉组成和功能,日内瓦大学Ivan Rodriguez教授团队在Nature Communications上发表题为Transcriptional adaptation of olfactory sensory neurons to GPCR identity and activity的研究性论文。利用嗅觉系统中存在的并行编码线,作者探索了嗅觉体验前后神经元身份的潜在变化。在静止状态下,小鼠嗅觉神经元群体的转录组谱已经是不同的,特异性于它们表达的嗅觉受体。气味的暴露导致转录调控的重新编程,不同剖面进一步进化以响应环境。
1
科学问题 ·
如何绘制嗅觉群体中不同气味受体相关的转录组。
研究途径 ·
作者对8周龄雄性小鼠鼻腔提取的分离细胞进行单细胞RNA测序。
结果1 ·
静止状态下OSN群体的可变转录组
作者对8周龄雄性小鼠鼻腔提取的分离细胞进行了单细胞RNA测序,总共获得了15,859个细胞,其中成熟的osn(表达Omp和Adcy3基因)与未成熟的神经元和非神经元细胞很容易区分。再次聚类观察到特定的亚簇,这些亚簇由标记基因(Calb2、Cd36等)的表达定义,这表明位于鼻腔腹侧(Nfix+)和背侧(Nqo1+)的感觉神经元之间存在明显的分离。
然后,作者探索了表达相同OR的神经元的潜在转录接近性。表达相同化学受体的群体分组,无论分析是在整个感觉群体还是一个给定的亚群上进行,都保持不变。作者鉴定了不同神经元群体之间表达差异的特定基因。这些转录组谱反映了不同的一般感觉神经元类型。
结论1 ·
在静止状态下,即没有活跃的嗅觉刺激,转录组代码表征了每个OR定义的种群。
2
科学问题 ·
如何在暴露于气味后定义和描述良好的神经元群体的转录组。
研究途径 ·
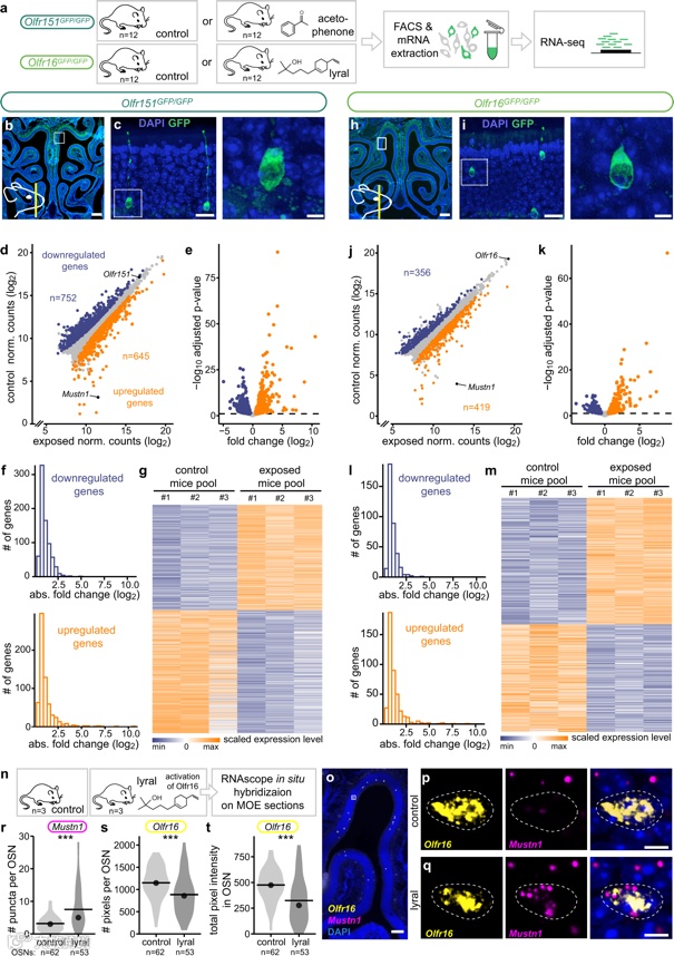
作者使用了两个敲入小鼠品系,Olfr151GFP/GFP和Olfr16GFP/GFP。
结果2 ·
在确定的OSN群体中,活动诱导的转录组调节
作者确定了在暴露于气味后神经元群体的转录组。作者使用了两个敲入小鼠品系,Olfr151GFP/GFP和Olfr16GFP/GFP,当转录时,绿色荧光团表达。这些嗅觉受体有不同的序列,在嗅觉上皮的不同亚区表达,并对不同的激动剂作出反应。作者将12只活的和自由运动的小鼠暴露于苯乙酮和里拉醛5小时,用流式细胞仪分离荧光表达Olfr151-和Olfr16的神经元,并对其转录组进行测定和分析。
在激动剂暴露后,两种嗅觉小鼠均观察到显著和强劲的转录组调节。分别有645和752个基因表达上调和下调。在FACS-seq实验中,作者发现Mustn1基因高度上调,而Olfr16基因激活后会下调。在暴露于里拉醛的小鼠中,Olfr16神经元群体显示Mustn1基因显著上调,而OR基因的转录本则下调。
结论2 ·
在FACS-seq分析中观察到的转录调节确实是由激动剂与定义种群的受体的结合触发的,而不是由嗅觉上皮内的特异性活性触发的。
结果3 ·
不同OSN群体中常见的活性诱导的转录组适应
作者比较了激动剂暴露后Olfr151-和Olfr16转录群体的转录组调控。Olfr151-和olfr16转录神经元的转录组显著不同(两个神经元群体之间有882个基因表达差异)。作者比较了Olfr151-和Olfr16转录群体之间的活动诱导的调节基因,再次显示不同群体之间的显著差异。
激动剂暴露前后,Olfr151和Olfr16转录组的主成分分析(PCA)显示,39%的变异可由细胞同一性解释,20%的变异可由活性解释。通过比较Olf151-和Olfr16转录群体中可能存在的共同下调和上调基因,作者发现这些基因中有很大一部分是共享的,其中215个基因(51.3%)和134个基因(37.6%)普遍上调和下调。
结论3 ·
不同嗅觉群体间共享气味诱导的转录组调节。
3
科学问题 ·
气味暴露后如何识别的基因的外显子和内含子读取。
研究途径 ·
作者利用新生和成熟mRNA的不同特征,即内含子序列的存在和缺失进行分析。
结果4 ·
暴露气味后转录的调节
在激动剂暴露后,当限制对内含子读码的分析时,在分析外显子读码后确定的调控基因的很大一部分也被调控,在Olfr151-和Olfr16转录神经元中都是上下调控的。为了进一步探究,作者将野生型小鼠暴露于异丁酸乙酯中,这是一种激动剂,之前确定了一组高度敏感的OR基因,暴露后它们相应的mRNA浓度急剧下降。作者在新生mRNA水平上评估了这种潜在的调节,用外显子和内含子读取值作为读取值时,OR mRNA也出现了类似的下调。
由于OR基因是单等位基因转录的,在每个感觉神经元的细胞核中可以观察到与其表达的OR基因对应的单个核转录点。Olfr171的mRNA在异丁酸乙酯刺激后被调节。作者定量了激动剂暴露前后的核信号强度,发现暴露于异丁酸乙酯后信号强度显著降低。
结论4 ·
这些数据都指向了气味诱导的转录调节,而不是涉及成熟mRNA降解或稳定的机制。
总结
在本研究中,作者探讨了嗅觉神经元群体的转录特性及其激活后的调节。作者对数千个小鼠OSN的转录组进行了表征,发现了其谱图的可变性,每个谱图都由众多基因的差异表达定义,并依赖于表达的化学受体。在神经元激活后,作者发现第二层的转录组变异被添加到这一初始景观中。它由数百个基因的转录调节而成,可以使感官适应即将到来的信号。
作者的工作表明哺乳动物的嗅觉粘膜是一种多功能传感器,神经元元件使用嗅觉受体作为内外化学探针,不断进化,通过大规模转录程序的激活来适应世界。在静止状态下存在的、适应个体体验的广泛的感觉神经元身份,从而增加了感觉编码的复杂性和灵活性。
点击关注我们

