来自浙江大学医学院的团队在Molecular Cell (IF= 19.33)杂志上发表了题为“Lactylation-driven METTL3-mediated RNA m6A modification promotes immunosuppression of tumor-infiltrating myeloid cells”的研究论文。该论文应用流式细胞术、RNA干扰、免疫共沉淀和染色质免疫沉淀等技术发现乳酸化驱动的METTL3介导的RNA m6A修饰促进肿瘤浸润性骨髓细胞的免疫抑制,强调了乳酸化驱动的METTL3介导的RNA m6A修饰对促进肿瘤浸润性骨髓细胞免疫抑制能力的重要性,为肿瘤免疫治疗提供了新的依据。

肿瘤浸润淋巴细胞功能障碍或衰竭会导致肿瘤免疫逃避和恶性进展。癌症免疫疗法通过重新激活肿瘤浸润淋巴细胞的功能,为多种类型的癌症带来了前所未有的临床益处。髓系细胞在大多数类型的肿瘤中含量丰富,并通过调节细胞因子分泌、免疫检查点表达和免疫代谢改变来抑制T细胞功能。RNA N6 -甲基腺苷(m6A)修饰在mRNA修饰中最为常见,由甲基转移酶样3 (METTL3)/ 甲基转移酶样14(METTL14) / Wilms ' -肿瘤1-关联蛋白(WTAP)复合物催化。METTL3为复合物的催化核心,而METTL14和WTAP是调节亚基。越来越多的证据表明,m6A修饰在调节多种细胞功能中起着关键作用。同时, m6A小分子靶向抑制剂在急性髓系白血病中表现出强烈的抗肿瘤反应。然而,m6A甲基化是否调节肿瘤浸润性骨髓细胞中免疫抑制表型尚未明确。此外,乳酸已被证明可以通过抑制T细胞和自然杀伤细胞(NK)加速肿瘤进展,且乳酸化作为一种表观修饰可直接刺激染色质的基因转录。
基于以上研究背景,作者揭示了肿瘤微环境中的乳酸可导致结肠癌浸润髓系细胞中METTL3水平显著上调。同时,乳酸可以介导METTL3的乳酸化,这对于mRNA的m6A修饰至关重要。
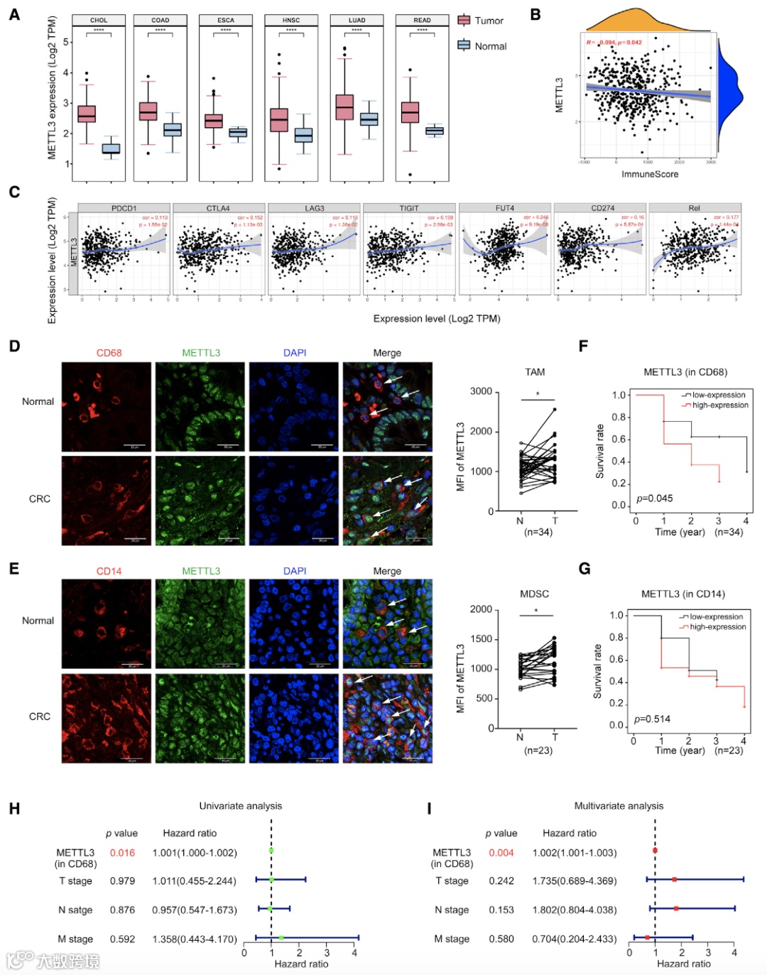
METTL3在肿瘤浸润性骨髓细胞中表达升高
研究发现,METTL3 mRNA表达在包括结肠癌在内的多种肿瘤组织中上调(图1A)。METTL3 mRNA表达与免疫评分呈负相关(图1B),但与T细胞衰竭特征基因的表达呈正相关。另外,METTL3的表达也与骨髓相关基因的表达呈正相关(图1C)。肿瘤浸润性骨髓细胞中METTL3的平均荧光强度明显高于正常对照细胞(图1D和1E)。为了进一步确定骨髓细胞表达METTL3的预后价值,作者使用基于METTL3表达的Kaplan-Meier生存图(图1F和1G)评估总生存期,并使用log rank检验确定METTL3与预后的潜在关联。结果表明,METTL3表达是预测结肠癌预后的独立危险因素(图1H和图1I)。
图1 METTL3在肿瘤浸润性骨髓细胞中表达升高
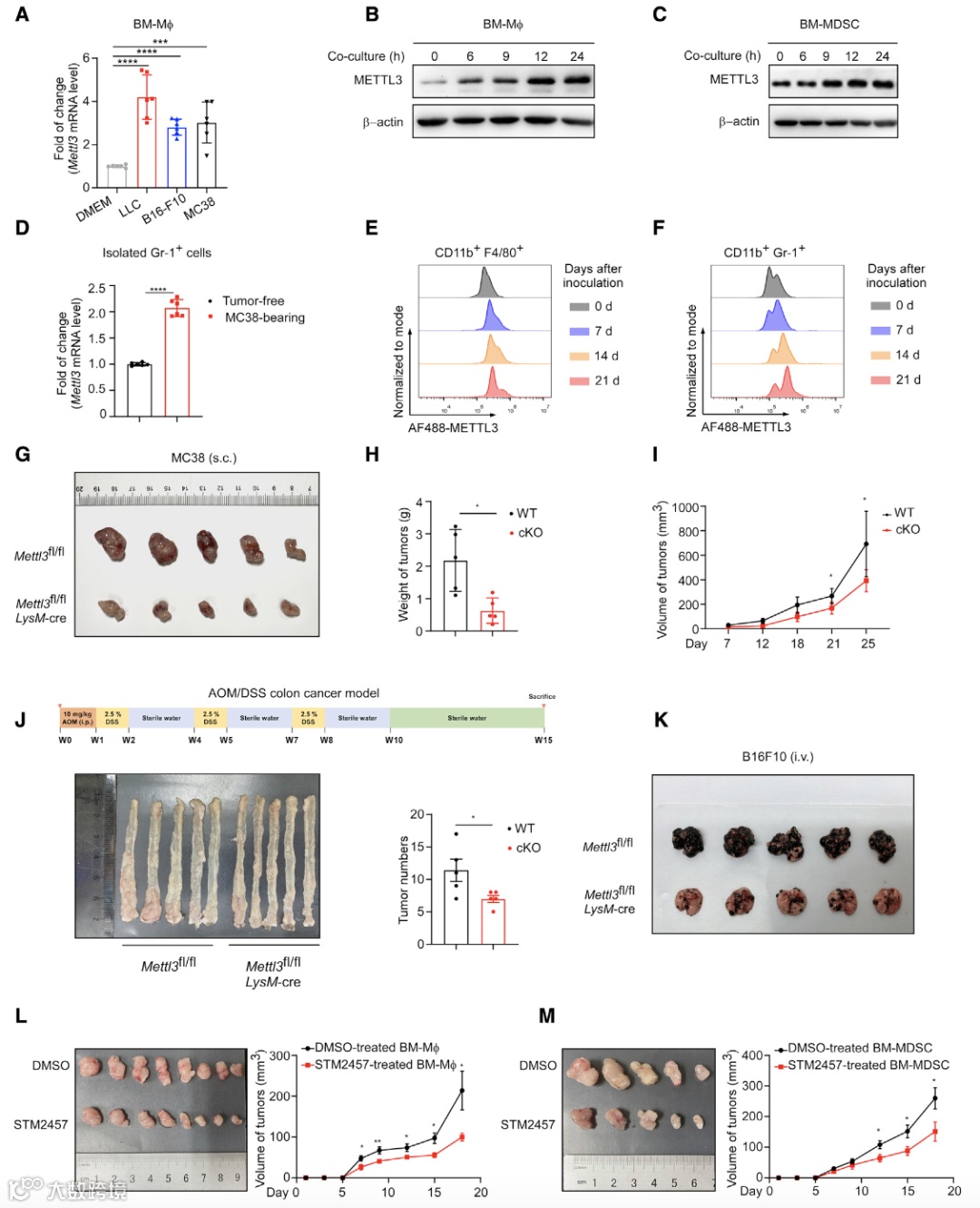
肿瘤源性因子诱导肿瘤浸润性骨髓细胞中METTL3表达增加
作者通过实时荧光定量聚合酶链反应(qRT-PCR)和免疫印迹发现,小鼠骨髓来源的巨噬细胞与Lewis肺癌细胞、B16F10黑色素瘤细胞和MC38结肠癌细胞共培养时,METTL3的表达显著增加(图2A-2C)。与来自无肿瘤小鼠的细胞相比,从荷瘤小鼠体内分离的骨髓来源的巨噬细胞中METTL3 mRNA水平更高(图2D)。流式细胞术也发现,携带肿瘤的小鼠体内分离出的CD45+CD11b+F4/80+巨噬细胞和CD45+CD11b+Gr-1+总巨噬细胞中METTL3的水平上调(图2E和2F)。
METTL3缺乏的骨髓细胞可限制肿瘤进展
为探讨骨髓细胞METTL3在肿瘤发展过程中的功能,作者采用皮下接种MC38结肠癌细胞的方法建立了野生型和髓细胞METTL3特异性敲除的小鼠MC38结肠肿瘤模型。髓细胞中METTL3的缺失显著抑制了肿瘤的生长(图2G-2I)。在结肠癌模型中,髓细胞METTL3特异性敲除的小鼠的肿瘤生长也显著降低(图2J)。此外,在静脉注射或皮下接种建立的B16F10黑色素瘤模型中也观察到相同的结果(图2)。而且,METTL3催化抑制剂STM2457减缓了MC38结肠肿瘤的生长(图2L和2M)。因此,METTL3可能具有靶向肿瘤浸润性骨髓细胞的免疫治疗潜力。
图2 在小鼠肿瘤模型中,肿瘤浸润性髓细胞中METTL3的上调与肿瘤进展呈正相关
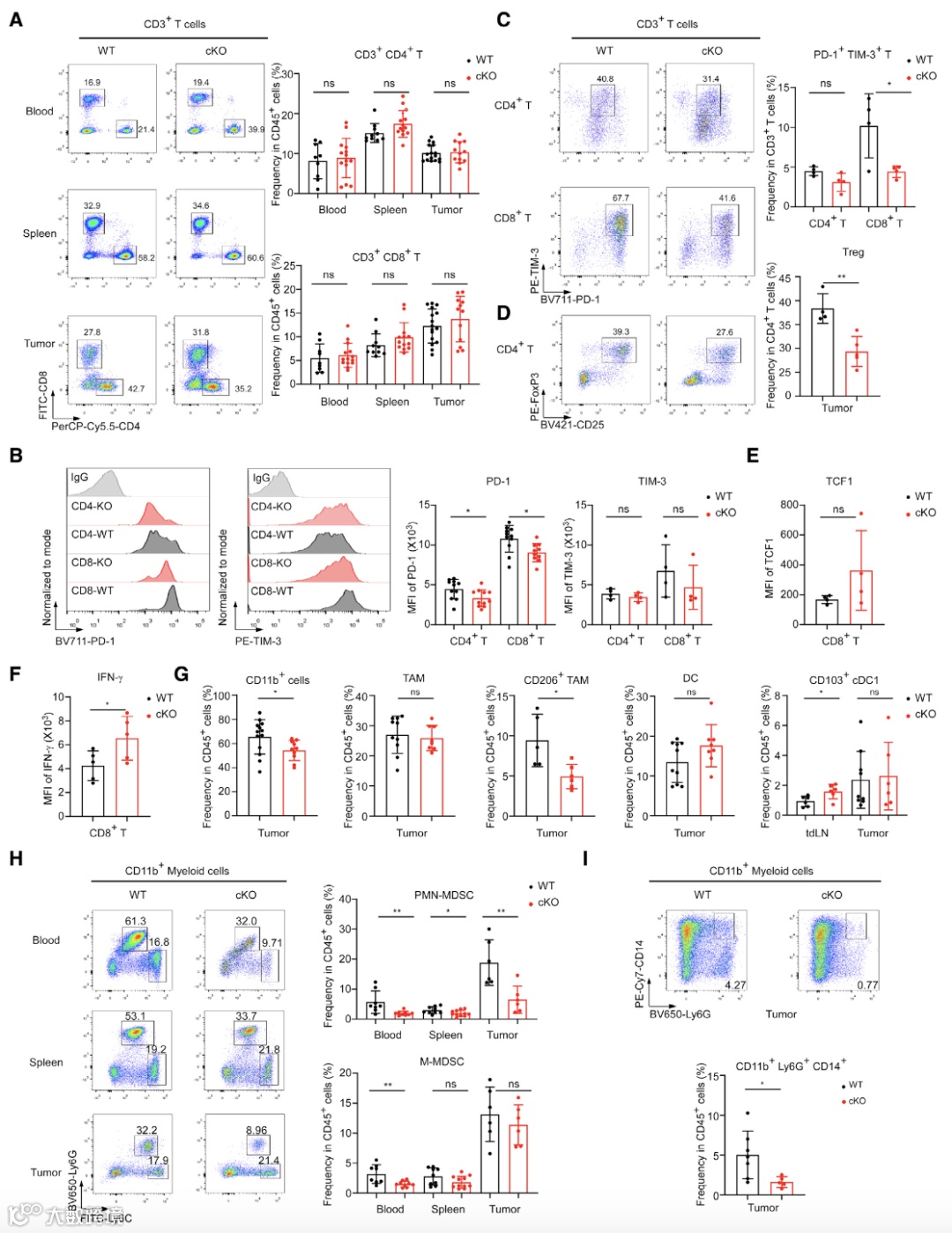
髓细胞缺乏METTL3可减轻肿瘤微环境的免疫抑制
髓细胞METTL3特异性敲除的小鼠的CD4+T和CD8+T细胞群与野生型MC38小鼠相比没有差异(图3A)。PD-1(程序性死亡蛋白1)和T细胞免疫球蛋白结构域和粘蛋白结构域-3是促进T细胞耐受的关键免疫检查点,髓细胞METTL3特异性敲除的 MC38小鼠中PD-1+TIM-3+T细胞的浸润减少(图3B和3C),而CD4+CD25+T细胞减少(图3D)。作者还观察到髓细胞METTL3特异性敲除的小鼠中TCF1+ (肿瘤浸润性转录因子1阳性)干细胞样CD8+T细胞(图3E)和表达IFN-(干扰素)的效应CD8+细胞毒性T淋巴细胞(图3F)的数量增加。髓细胞中METTL3的缺失导致CD206+ 肿瘤相关巨噬细胞的浸润减少,而具有强大的抗原呈递能力的CD103+树突细胞的浸润增加(图3G)。髓系缺乏METTL3抑制多形核-髓源性抑制细胞在外周血、脾脏和肿瘤部位的积累,并减少单核髓源性抑制细胞在外周血中的浸润(图3H)。作者还观察到CD14+Ly6G+多核髓源性抑制细胞在髓细胞METTL3特异性敲除小鼠肿瘤组织中的浸润较少(图3 I)。这些结果表明髓系METTL3能有效地驱动肿瘤部位肿瘤浸润性骨髓细胞的免疫抑制活性。
图3 骨髓细胞缺乏Mettl3增强抗肿瘤反应
METTL3-m6A修饰通过靶向Jak1增强STAT3信号
T细胞与来自携带肿瘤的髓细胞METTL3特异性敲除小鼠的髓源性抑制细胞共培养,在抗CD3和抗CD28刺激后,T细胞增殖受到的抑制要小得多,同时IFN-的产生也更高(图4A和4B)。髓细胞METTL3特异性敲除小鼠骨髓巨噬细胞中促肿瘤基因如IL- 6、MMP8、VEGFA、Nt5e和免疫抑制基因Trem2下调(图4C)。此外,髓细胞中METTL3缺失影响JAK-STAT信号通路(图4D),METTL3缺失主要影响先天免疫反应和炎症相关基因(图4E)。与野生型小鼠细胞相比,髓细胞METTL3特异性敲除小鼠的髓源性巨噬细胞或抑制细胞中JAK1和STAT3磷酸化水平均受损,而STAT3或JAK2总蛋白水平未受影响(图4F-G)。流式和qRT-PCR检测到JAK-STAT3通路下游促瘤分子在基因水平有相同的变化(图4J-M)。此外,METTL3缺乏的肿瘤相关巨噬细胞和髓源性抑制细胞产生的氧自由基(图4L)和一氧化氮(图4H和4I)的水平要低得多。
图4 髓细胞中缺乏METTL3可减少促肿瘤介质的产生
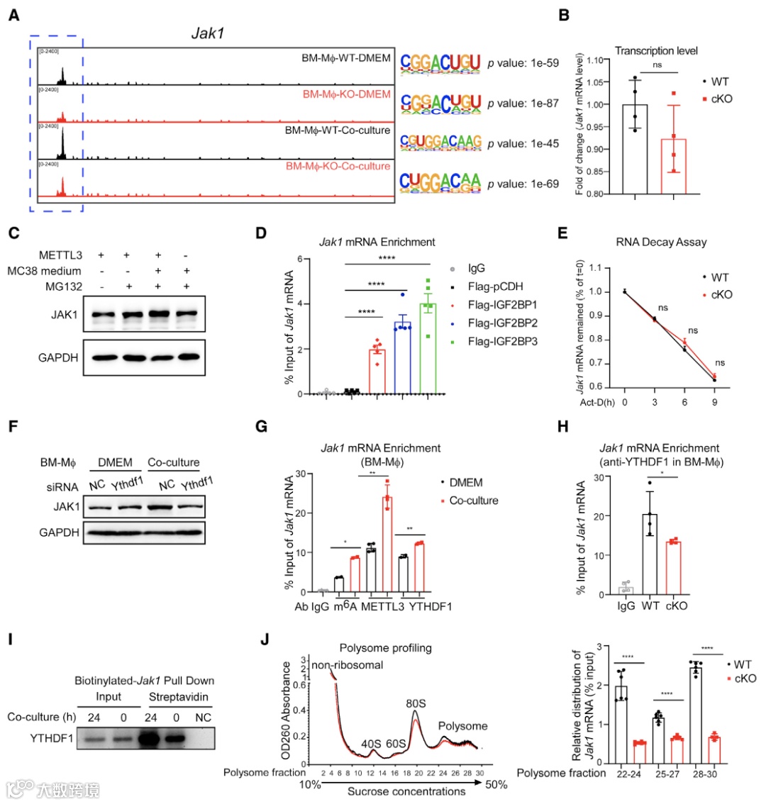
METTL3-m6A-YTHDF1增强Jak1 核糖体mRNA表达
基序富集分析表明,上述鉴定的m6A峰具有共同的序列元件“GGACU”(图5A)。qPCR结果表明METTL3不影响Jak1的转录(图5B)。在用蛋白酶体抑制剂MG132处理细胞后,髓源性巨噬细胞中出现了JAK1累积,但METTL3的缺失并没有逆转JAK1的下调(图5C)。然而,野生型和髓细胞METTL3特异性敲除小鼠髓源性巨噬细胞的Jak1 mRNA的半衰期是相似的(图5D和5E)。使用小干扰RNA沉默髓源性巨噬细胞中YTHDF1的表达可降低JAK1蛋白水平(图5F)。RIP-qPCR和链亲和素RNA下拉实验显示,YTHDF1介导了髓源性巨噬细胞中内源性和外源性JAK1表达的增强(图5G-5I)。此外,髓细胞METTL3特异性敲除细胞的翻译活性多体中Jak1 mRNA水平明显低于野生型细胞 (图5J)。
图5 METTL3以m6A-YTHDF1的方式促进Jak1 mRNA的翻译效率
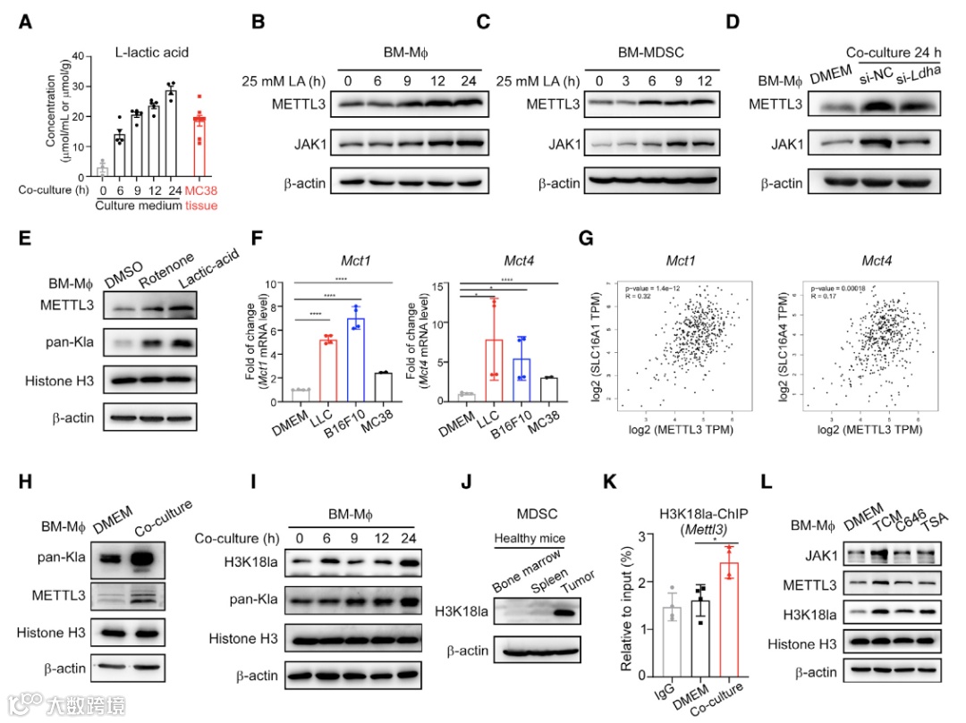
肿瘤源性乳酸通过组蛋白乳酸化诱导髓细胞METTL3上调
作者在髓源性巨噬细胞和MC38肿瘤细胞共培养的培养基或MC38肿瘤组织中均检测到足够的乳酸含量(图6A)。在髓源性巨噬细胞培养基中添加乳酸可显著上调METTL3的表达(图6B和6C)。与siRNA阴性对照-MC38肿瘤细胞相比,与siRNA-Ldha-MC38肿瘤细胞一起培养时,髓源性巨噬细胞中METTL3的表达减少(图6D)。另外,内源性乳酸也能够增加METTL3的表达,这与Kla水平一致(图6E)。在髓源性巨噬细胞与肿瘤细胞共培养后,负责乳酸运输的单羧酸转运蛋白1 (MCT1)和MCT4的表达显著增加(图6F)。此外,根据TCGA数据库的信息,它们的表达与METTL3的表达呈正相关(图6G)。因此,肿瘤微环境中的乳酸至少部分负责METTL3上调。与MC38肿瘤细胞共培养后,pan-Kla水平、H3K18la水平和METTL3表达均升高(图6H和6I)。与无瘤小鼠骨髓或脾脏中的Gr-1+细胞相比,肿瘤浸润的髓源性抑制细胞表现出显著的H3K18la水平升高(图6J)。染色质免疫沉淀和qPCR (ChIP-qPCR)结果显示H3K18la富集于METTL3的启动子区域(图6K)。使用p300抑制剂C646治疗后,pan-Kla、H3K18la水平和METTL3表达均降低。然而,用HDAC抑制剂TSA治疗不影响组蛋白乳酸化和METTL3表达(图6L)。这些结果表明,肿瘤微环境中积累的乳酸足以通过H3K18la诱导METTL3的表达。
图6 H3K18的乳酸化是METTL3上调的原因
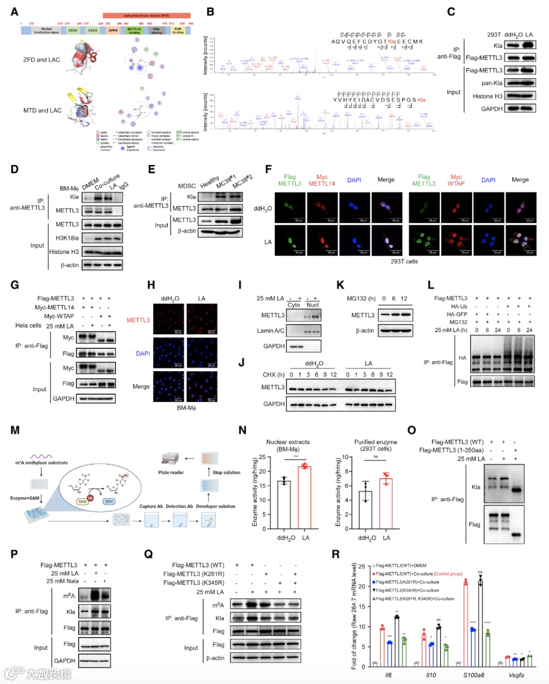
METTL3乳酸化增强了靶序列RNAm6A修饰
作者利用分子操作环境下的分子对接来预测L-乳酸分子与METTL3的甲基转移酶结构域或锌指结构域之间的结合亲和力。可以被乳酸化的几个氨基酸位点如图7A。液相色谱-质谱(LC-MS)鉴定了METTL3的修饰位点,包括K281和K345(图7B)。Kla确实存在于METTL3上(图7C)。在与MC38肿瘤细胞共培养24小时(图7D)和肿瘤浸润的髓源性抑制细胞(图7E)后,髓源性巨噬细胞中也可以检测到METTL3的乳酸化。
免疫印迹分析显示,METTL3的乳酸化没有改变其与METTL14和WTAP的相互作用,这与免疫荧光染色结果一致(图7F和7G)。为了确定METTL3的乳酸化是否影响其核定位,作者提取转染FLAG-METTL3的293T细胞,分离细胞质和核蛋白部分,结果显示乳酸处理后定位没有变化(图7H和7I)。METTL3的半衰期不变,表明乳酸化不影响其稳定性(图7J)。METTL3的降解主要依赖于蛋白酶体途径,用蛋白酶抑制剂MG132处理髓源性巨噬细胞时METTL3的积累证实了这一点(图7K)。作者将FLAG-METTL3和HA-泛素与乳酸一起转染到293T细胞中,METTL3的泛素化不受其乳酸化状态的影响(图7L)。虽然在乳酸处理的髓源性巨噬细胞中观察到总核提取物的酶活性增强,但从293T细胞中纯化的METTL3蛋白在乳酸处理后没有表现出酶活性的变化,排除了METTL3的酶活性可以被乳酸直接调节(图7N)。
先前的研究表明,METTL3的锌指结构域包含两个CCCH型锌指,作为靶序列识别位点,是METTL3特异性捕获含有5’-GGACU-3’共识序列的RNA所必需的。K281la位于第一个CCCH中,K345la位于连接子中。将甲基转移酶结构域缺陷FLAG-METTL3 (1-350 aa)转染到293T细胞后,其乳酸化仍然存在(图70)。FLAG-METTL3- kla结合的m6A修饰RNA比FLAG-METTL3结合的RNA更丰富(图7P)。结果表明,与FLAG-METTL3-k281r、-k345r或双突变体结合的m6A修饰RNA的水平远低于FLAG- METTL3-WT结合的RNA(图7Q)。为了进一步阐明METTL3乳酸化的作用,这些质粒也被转染到Raw 264.7细胞中,然后与MC38肿瘤细胞共培养,在转染突变质粒的细胞中,几个促肿瘤基因的表达均降低(图7R)。
图7 METTL3的乳酸化增强了靶序列识别位点对m6A修饰RNA的捕获
总之,此研究首次在METTL3的CCCH 锌指结构域中发现了两个乳酸化修饰位点,这是METTL3捕获靶RNA所必需的。乳酸化-METTL3-JAK1-STAT3调控轴能有效诱导肿瘤浸润性骨髓细胞的免疫抑制功能。本研究的发现表明METTL3抑制剂可能有潜力作为一种新的免疫治疗策略来干预结直肠癌。这些新发现将有助于理解肿瘤免疫逃避的分子机制,并为探索以肿瘤浸润淋巴细胞为靶点增强T细胞抗肿瘤反应提供新的策略。
往期回顾
【1】Science Advances|新冠靶点!芳烃受体是SARS-CoV-2病毒宿主因子和候选治疗靶点
【2】鸟苷酸结合蛋白2(GBP2):浸润性结直肠癌亚型潜在的免疫治疗靶点
【3】IF=17.694|恶性疟原虫演化出多种“劫持”IgM的分子机制
【4】PD-1新机制:ERK和USP5通过去泛素化调控PD-1稳态进而调节肿瘤免疫治疗
【5】IF=11.60|肝细胞治疗新靶点—14-3-3σ蛋白降低失巢凋亡耐药性


