上海大学转化医学研究院(Institution of Translational Medicine, SHU)的团队2023年4月5日在SCIENCE ADVANCES上发表了题为Maintaining hypoxia environment of subchondral bone alleviates osteoarthritis progression的研究型论文,揭示了OA早期软骨下骨过度激活的破骨细胞促进H型血管生成,引起关节氧微环境改变,是OA发生进展的关键环节,维持软骨下骨低氧微环境可有效延缓OA进展。
1 1
背 景
骨关节炎(Osteoarthritis, OA)是一种影响整个关节的复杂疾病,以软骨退行性变、骨重塑异常、骨赘形成和关节炎症为特征。OA是导致残疾和疼痛的主要原因,全球有超过3亿人受到影响。目前的治疗方法有环氧化酶-2抑制剂,主要帮助缓解症状。由于对OA发病机制的了解有限,目前尚无改善OA病情的药物。
软骨下骨破骨细胞过度活化与OA进展密切相关。在生理上,软骨下骨的骨重塑活性和破骨细胞数量受到严格控制,在OA小鼠模型早期破骨细胞数量明显增加。关于破骨细胞在OA中的作用,已有几种假说。破骨细胞前体迁移到软骨层,直接与肥大的软骨细胞接触,降解骨软骨连接处和关节软骨。通过破骨细胞骨吸收从骨基质中释放的生长因子包括转化生长因子β 1、胰岛素样生长因子1和血小板衍生生长因子BB (PDGF-BB)调节软骨细胞代谢。OA模型破骨细胞数量在达到峰值后明显下降,但软骨退变持续恶化。因此,破骨细胞在软骨下骨和软骨细胞之间的串扰中的作用仍然是一个谜。
在这篇研究中,作者采用先前报道的Lcp1敲除小鼠破骨细胞形成受损,并建立了前交叉韧带横断(ACLT) OA模型。ACLT后Lcp1−/−小鼠显示关节软骨保留和OA进展延迟。在机制上,破骨细胞激活的血管生成提高了软骨下骨和软骨的氧浓度。氧分压升高破坏关节缺氧环境,通过破坏缺氧诱导因子1α亚基(HIF-1α)功能促进软骨细胞变性,而稳定HIF-1α功能可防止软骨破坏。
1 1
结 果
01
软骨下骨中活蛋白上调与早期OA中破骨细胞活性增加相关
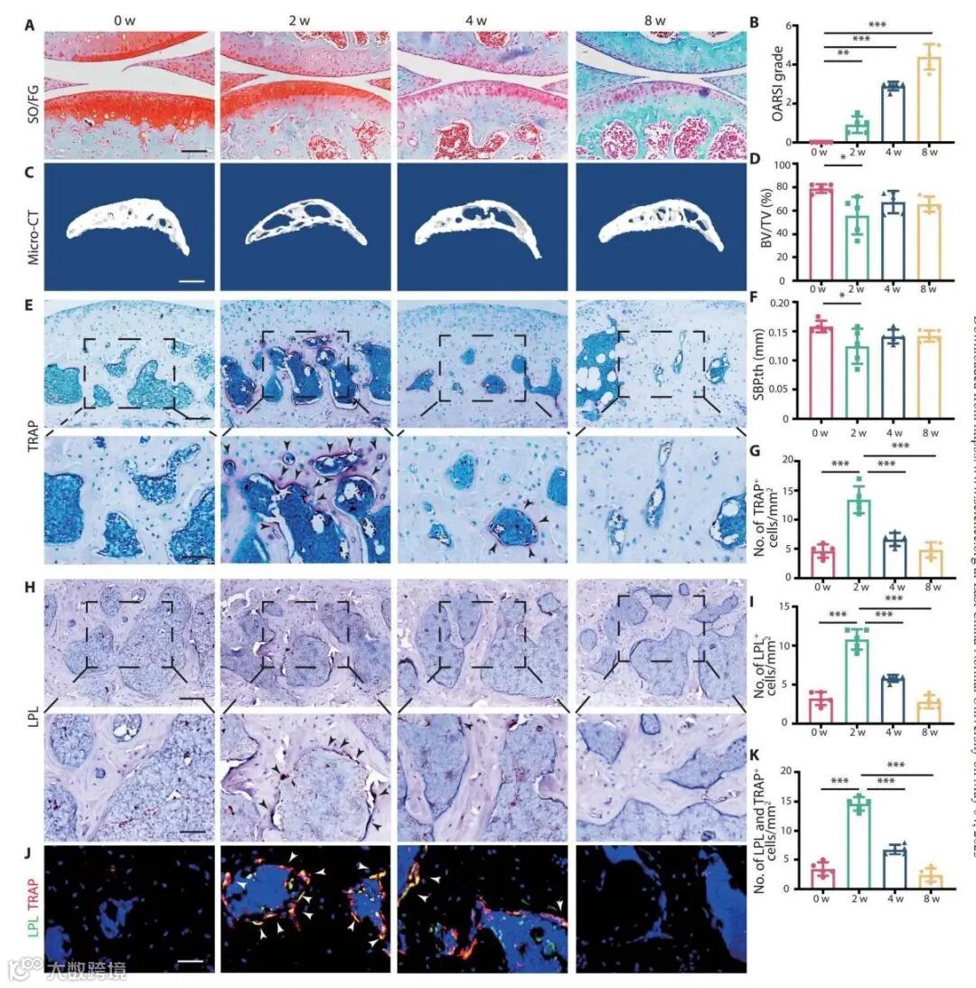
为了探讨破骨细胞和淋巴细胞胞浆蛋白(LPL)在骨关节炎(OA)的作用,作者分析了野生型(WT)小鼠前交叉韧带切断(ACLT)后不同时间点的微计算机断层扫描(micro-CT)和膝关节切片。软骨退变在8周内持续进展。在骨性关节炎的发展过程中,透明软骨(HC)的厚度减少,而钙化软骨的厚度成倍减少(CC),在8周时HC/CC的比值下降到平均0.81。软骨下骨量在ACLT术后2周下降,骨量/总积(BV/TV)为34.3 ~ 55.8%术后4、8周BV/TV分别为56.6% ~ 76.2%(图1、C、D)。全关节微CT三维重建图像显示,ACLT术后8周形成较大骨赘(图S1、C、D)。软骨下骨板厚度(SBP.th)、骨小梁间距(Tb.sp)、骨小梁模式因子(Tb.pf)的变化与此趋势一致(图1F)。相应的,抗酒石酸酸性磷酸酶阳性(TRAP+)细胞在ACLT后的前2周内迅速增加,达到平均13.4个细胞/mm2的峰值,2周后下降(图1、E和G)。而ACLT后2周,LPL+和TRAP+细胞数量明显增加,提示早期OA软骨下骨的骨重塑加速。
图1.软骨下骨l -活蛋白上调与OA早期破骨细胞活性升高相关
02
敲除Lcp1可减少软骨下骨吸收,改善关节软骨退变
为了探索LPL在OA进展中的作用,作者通过删除Lcp1的外显子4来生成Lcp1−/−小鼠。虽然Lcp1突变片段可以表达,但根据之前的研究,突变蛋白不具有正常的功能。Micro-CT结果显示,Lcp1基因敲除小鼠软骨下骨的BV/TV在2周和4周时平均分别增加到75.1和81.9%,而同窝小鼠的BV/TV平均分别为55.8和67.4%ACLT(图2、A、B)。之前的研究表明,Lcp1基因敲除小鼠软骨下骨中TRAP+细胞的数量几乎是前者的一半(53.7和54.2%), WT组在ACLT后2周和4周(图2、D和E)。与WT小鼠相比,Lcp1敲除减少了1.25倍和2.25倍(图2,F和G)。HC/CC的比值在Lcp1基因敲除小鼠4周和8周后显示为1.42倍和1.71倍。在ACLT后2周,WT小鼠神经导向因子-1(NETRIN-1)水平升高。综上所述,Lcp1基因敲除可缓解以软骨下骨吸收迟缓为特征的OA进展,减轻关节软骨退变,改善疼痛。
图2.Lcp1基因敲除小鼠软骨下骨吸收和关节软骨退行性变减慢
03
Lcp1敲除会损害血管生成并维持软骨下骨和软骨的低pO2
在生理状态下,由于缺乏血管,软骨内的氧浓度被严格维持在很低的水平,缺氧对软骨细胞的生存和体内平衡至关重要。破骨细胞介导h型血管的形成,为ACLT后软骨下骨提供丰富的氧气。作者假设Lcp1敲除抑制破骨细胞诱导的血管生成,并阻断氧气从软骨下骨向软骨的扩散。为了验证这一假设,作者首先对软骨下骨进行了微血管摄影,结果显示,在小鼠软骨下骨,ACLT后4周和8周血管体积增加了1.56倍和1.62倍。相比之下,ACLT后Lcp1−/−小鼠的血管体积没有明显变化(与假手术组相比,分别为0.95和1.14倍)(图3,A和B)。接下来,评估CD31hiEMCNhi血管的水平。与血管体积水平一致,在ACLT后4周和8周,WT小鼠中CD31和内皮粘蛋白(EMCN)阳性细胞的数量显著增加,平均为20.4和23.1个细胞/mm2,而在ACLT后Lcp1缺失中,平均增加到12.9和15.2个细胞/mm2(图3,C和D)。总之,Lcp1敲除会阻碍h型血管的形成,并维持软骨下骨和软骨的缺氧环境。
图3.Lcp1敲除会损害血管生成并维持软骨下骨和软骨的低pO2
04
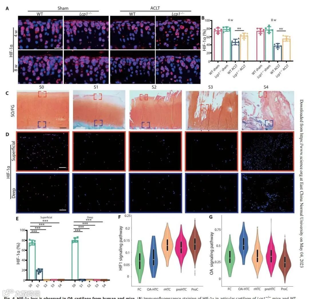
在人和小鼠OA软骨中观察到HIF-1α的缺失
为了探讨pO2影响软骨退变的机制,作者假设氧浓度通过HIF-1α影响软骨细胞,HIF-1α是一种由氧调节软骨细胞稳态的重要转录因子。首先,作者发现HIF-ACLT后WT小鼠HIF-1α水平下降,敲除Lcp1可缓解这种下降。在ACLT后4周和8周,Lcp1基因敲除小鼠的HIF-1α阳性面积分别是WT小鼠的1.26倍和1.36倍(图4,A和B)。为了进一步证实HIF-1α的表达,作者从患者身上收集了不同OARSI等级的人关节软骨(图4C)。HIF-1α在S0软骨浅层和深层富集(分别为80.6%和75.5%);然而,当骨性关节炎进展时,水平显著下降(图4、D、E)。S2 ~ S4期软骨组织中几乎没有HIF-1α的表达。综上所述,软骨变性伴随着缺氧环境的破坏和软骨细胞中HIF-1α的降解。
图4.在人和小鼠OA软骨中观察到HIF-1α的缺失
05
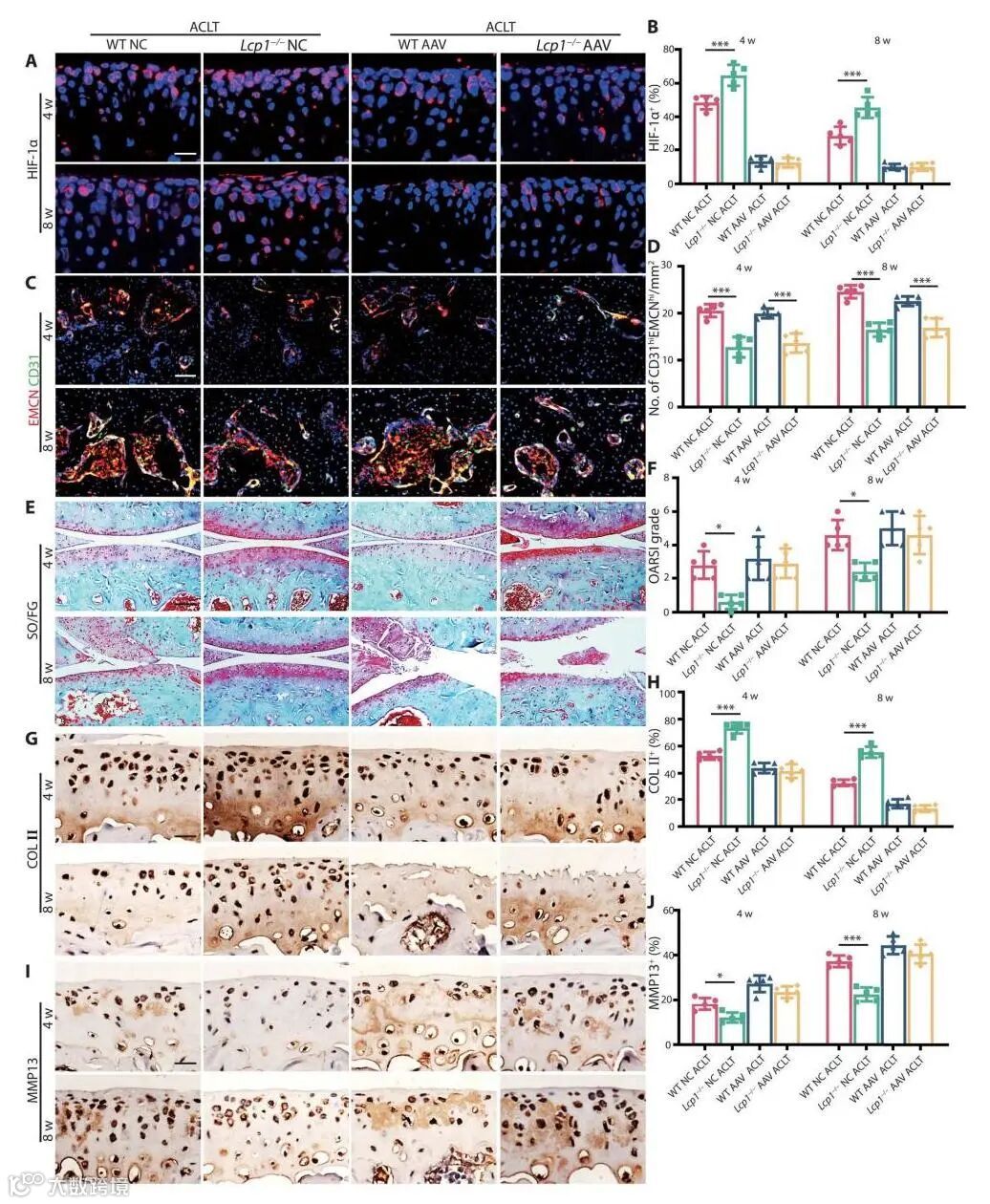
敲除关节软骨中的Hif1a部分消除Lcp1敲除的保护作用
接下来,作者探索Lcp1敲除是否通过抑制HIF-1α降解来缓解OA进展。作者首先证实关节内注射携带腺相关病毒(AAV)Hif1a敲低RNA (shRNA)能够在WT和Lcp1小鼠中敲低Hif1a,敲低率为86.7 ~89.8%(图5,A和B)。Lcp1敲除小鼠的h型血管形成不受软骨中Hif1a敲除的影响(图5,C和D)。在阴性对照(NC)组,与Lcp1小鼠相比,在ACLT后4周和8周,WT小鼠的OARSI等级显著提高了4.6倍和1.91倍。HC/CC比值降低在ACLT后4周和8周,NC AAV WT小鼠与Lcp1-/-小鼠相比,前者为1.2倍和1.6倍,但Hif1a敲除后两组间无显著差异。这些结果表明,软骨中Hif1a的敲低不影响软骨下骨的变化。
图5.敲除关节软骨中的Hif1a可部分消除Lcp1敲除的保护作用
1 1
讨 论
在本研究中,作者团队采用先前报道的Lcp1敲除小鼠,其特征是破骨细胞形成受损,并建立了前交叉韧带横断(ACLT)OA模型。Lcp1敲除小鼠在ACLT后显示关节软骨保留和OA进展延迟。在机制上,破骨细胞激活的血管生成提高了软骨下骨和软骨的氧浓度。氧分压升高破坏关节缺氧环境,通过破坏缺氧诱导因子1a亚基(HIF-1a)功能促进软骨细胞变性,而稳定HIF-1a功能可防止软骨破坏。

Nature Cell Biology SEL1L-HRD1内质网相关降解STIN调控先天免疫
Nature Communications|ITF2通过NF-κB预防结肠癌
从单细胞转录组测序看在儿童期发病的结肠炎中的先天性和适应性淋巴细胞
结肠癌患者免疫治疗的新方向——乳酸化驱动的METTL3介导的RNA m6A修饰

