“零热量”“无负担”—— 人工甜味剂早已成为控糖人群、减肥人士的 “心头好”,仅阿斯巴甜(APM)就广泛用于可乐、口香糖、代餐等数千种食品中。据统计,全球超半数成年人定期摄入人工甜味剂,我国居民日均阿斯巴甜摄入量也逐年攀升。但看似安全的 “甜味替代品”,真的对血管友好吗?
山东大学齐鲁医院络病理论创新转化全国重点实验室曹义海院士、张澄院士、张运院士和陈玉国教授团队,在国际顶刊《Cell Metabolism》(影响因子 30.9)发表的重磅研究,彻底打破了这一 “安全神话”:长期摄入阿斯巴甜会通过一条隐蔽的 “代谢 - 炎症” 通路,显著加重动脉粥样硬化,且这一危害在小鼠和非人灵长类(猴子)模型中均得到验证,为人工甜味剂的健康风险评估提供了关键证据!

图形摘要:以 “信号传递 - 细胞互作 - 病理结局” 为核心逻辑,用可视化流程清晰呈现了阿斯巴甜(APM)从摄入到加重动脉粥样硬化(AS)的完整链条
一、初筛震撼:阿斯巴甜让动脉粥样硬化 “雪上加霜”
研究团队以动脉粥样硬化经典模型(ApoE⁻/⁻小鼠)为起点,模拟人类长期摄入阿斯巴甜的场景 —— 给小鼠喂食含 0.15% 阿斯巴甜的高脂高胆固醇饮食(此剂量接近人类日常暴露水平),12 周后发现了一系列惊人变化:
斑块更严重:阿斯巴甜组小鼠主动脉斑块面积比对照组增加超 40%,油红 O 染色显示斑块内脂质沉积显著增多;
斑块更脆弱:天狼星红染色显示斑块纤维帽(维持斑块稳定的关键结构)厚度减少 30%,免疫荧光显示炎症细胞(巨噬细胞)浸润增加,平滑肌细胞减少,意味着斑块破裂风险大幅升高;
无代谢干扰:更关键的是,阿斯巴甜不影响小鼠体重、体脂率、食物摄入量,也未改变血清胆固醇、甘油三酯等传统血脂指标,排除了 “热量过剩”“血脂异常” 等常见干扰因素,暗示存在全新的致病机制。
Figure 1. Exacerbation of atherosclerosis by APM supplementation 通过宏观染色(油红 O)、组织病理学(H&E、天狼星红)和免疫荧光等技术,层层递进展示阿斯巴甜的危害:从主动脉整体斑块分布,到局部斑块的脂质堆积、纤维结构,再到炎症细胞与平滑肌细胞的比例,全方位印证阿斯巴甜对动脉粥样硬化的恶化作用,且这种效应在雄性和雌性小鼠中均一致。
二、机制深挖:一条 “甜味→胰岛素→炎症” 的隐蔽通路
第一步:阿斯巴甜激活迷走神经,“无糖” 也升胰岛素
阿斯巴甜虽不含葡萄糖,却能通过消化道的甜味受体(STRs)向迷走神经发送信号 —— 就像给大脑 “谎报”“摄入糖分”,触发副交感神经兴奋,进而刺激胰腺 β 细胞分泌胰岛素。
实验证实:小鼠和猴子摄入阿斯巴甜 30 分钟后,血清胰岛素水平即显著升高;而双侧膈下迷走神经切断术(SDV)能完全阻断这一效应,证明迷走神经是阿斯巴甜调控胰岛素的 “关键开关”。长期摄入还会导致小鼠出现胰岛素抵抗(葡萄糖耐量、胰岛素耐量试验异常),形成 “高胰岛素血症→抵抗→更高胰岛素” 的恶性循环。
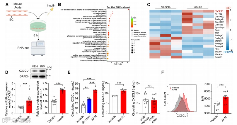
第二步:高胰岛素 “点名” 血管内皮,CX3CL1 成炎症 “导火索”
血管内皮是胰岛素作用的重要靶点,也是动脉粥样硬化的 “第一道防线”。团队通过全基因组 RNA 测序发现:胰岛素刺激后,血管内皮细胞中趋化因子 CX3CL1的表达上调最为显著(是其他基因的 3 倍以上)。
CX3CL1 是一种特殊的 “双功能分子”—— 既像 “胶水” 一样锚定在血管内皮表面,又像 “灯塔” 一样吸引炎症细胞。实验显示,阿斯巴甜组小鼠的循环 CX3CL1 水平比对照组高 50%,血管内皮表面的膜结合型 CX3CL1 也显著增加,为炎症细胞黏附做好了 “准备”。
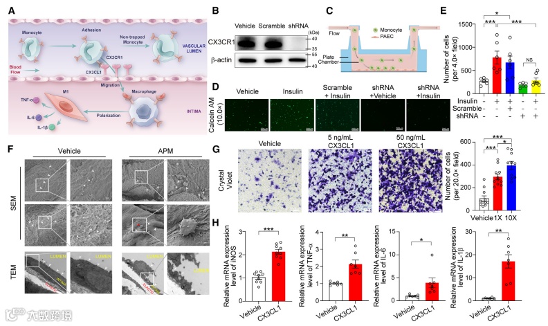
第三步:CX3CL1-CX3CR1 “握手”,炎症细胞攻陷血管
CX3CL1 的 “专属受体” CX3CR1 主要表达在单核细胞、巨噬细胞等炎症细胞表面。当二者结合后:
黏附增强:通过平行板流动腔实验发现,胰岛素刺激的内皮细胞对单核细胞的黏附能力提升 3 倍,而敲低 CX3CR1 可完全阻断这一效应;
炎症极化:CX3CL1 会诱导单核细胞向促炎的 M1 型巨噬细胞转化,分泌 TNF-α、IL-6 等炎症因子,加速血管内皮损伤;
早期损伤:电镜观察显示,仅喂食阿斯巴甜 2 周的小鼠,主动脉内皮就出现表面粗糙、紧密连接紊乱等早期损伤,且有炎症细胞黏附迹象。
Figure 2. Upregulation of CX3CL1 chemokine by insulin in endothelial cells 通过 RNA-seq、qPCR、Western blot 等多角度证实,胰岛素是 CX3CL1 上调的 “直接推手”

Figure 3. The CX3CL1-CX3CR1 signaling pathway mediates adhesive interactions between endothelial cells and monocytes 用流动腔实验、扫描电镜、透射电镜,直观展示 CX3CL1-CX3CR1 轴如何促进炎症细胞黏附、损伤血管内皮,让 “看不见的炎症” 变得可视化。
三、终极验证:敲除 CX3CR1,彻底切断致病链条
为确认 CX3CL1-CX3CR1 轴是阿斯巴甜危害血管的 “核心环节”,团队构建了单核细胞 / 巨噬细胞特异性敲除 CX3CR1的 ApoE⁻/⁻小鼠(Cx3cr1^(MΦ-/-)/ApoE⁻/⁻),再喂食阿斯巴甜:
斑块完全逆转:敲除 CX3CR1 后,阿斯巴甜组小鼠的主动脉斑块面积、脂质沉积、炎症浸润均与对照组无差异,彻底阻断了阿斯巴甜的促动脉粥样硬化效应;
免疫微环境重塑:单细胞 RNA 测序显示,敲除 CX3CR1 后,外周血中促炎的单核细胞亚群(Mono-c1)减少 50%,抗炎亚群(Mono-c3、Macro-c5)增加,血管炎症微环境从 “促炎” 转向 “抗炎”;
胰岛素实验佐证:直接给小鼠植入胰岛素缓释泵,可模拟阿斯巴甜的促斑块效应;而用链脲佐菌素(STZ)抑制胰岛素分泌,则能抵消阿斯巴甜的危害,进一步证实 “胰岛素” 是关键中间信号。

Figure 4. Genetic loss of function of Cx3cr1 in monocytes/macrophages neutralizes APM-exacerbated atherosclerosis 通过基因敲除小鼠的对比实验,给出 “一锤定音” 的证据:无论是否喂食阿斯巴甜,Cx3cr1^(MΦ-/-)/ApoE⁻/⁻小鼠的斑块水平都维持在正常范围,清晰证明 CX3CL1-CX3CR1 轴是阿斯巴甜损伤血管的 “必经之路”。
四、健康启示:从基础研究到临床,我们该如何应对?
这项研究不仅颠覆了 “人工甜味剂无害” 的认知,更给公众健康和临床实践带来重要启示:
重新审视 “无糖” 食品:对已有血管疾病风险(如高血压、糖尿病、高血脂)的人群,应谨慎摄入含阿斯巴甜的食品,避免长期大量食用;健康人群也需控制摄入量,勿将 “无糖食品” 视为 “无限制零食”;
机制创新价值:首次揭示 “甜味剂→迷走神经→胰岛素→CX3CL1-CX3CR1→动脉粥样硬化” 的完整通路,为理解人工甜味剂的心血管危害提供了全新分子靶点;
潜在治疗方向:针对 CX3CL1 或 CX3CR1 开发抑制剂,可能为动脉粥样硬化的治疗提供新策略,尤其对因高胰岛素血症诱发的血管病变患者具有针对性。
原文链接:https://doi.org/10.1016/j.cmet.2025.01.006

