搜索
首页
大数快讯
大数活动
服务超市
文章专题
出海平台
流量密码
出海蓝图
产业赛道
物流仓储
跨境支付
选品策略
实操手册
报告
跨企查
百科
导航
知识体系
工具箱
更多
找货源
跨境招聘
DeepSeek
首页
>
零碳广角 | 风光储电站设计,国标来了!
>
0
0
零碳广角 | 风光储电站设计,国标来了!
国家电投北京公司
2021-11-04
2
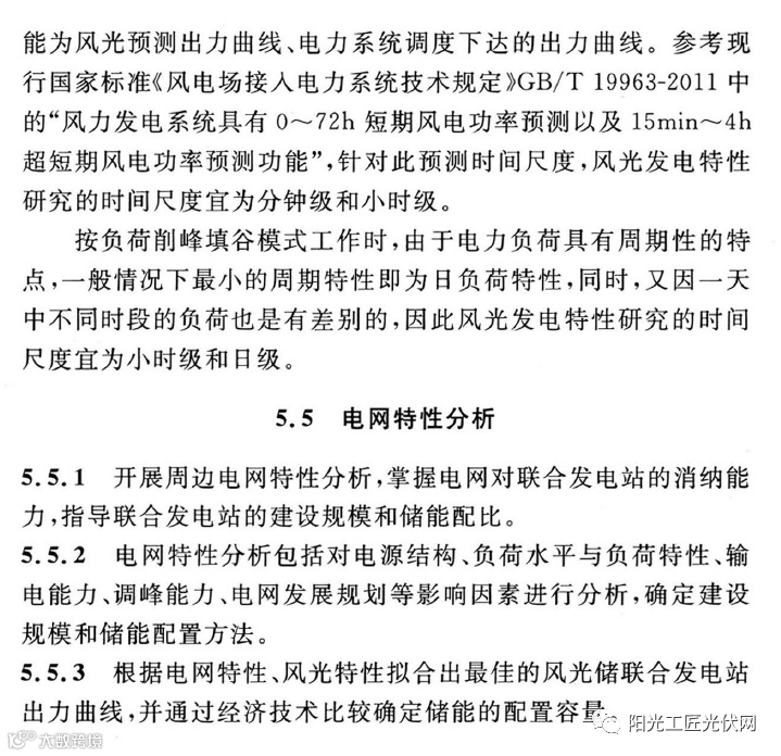
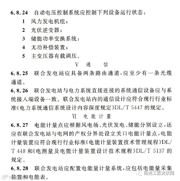
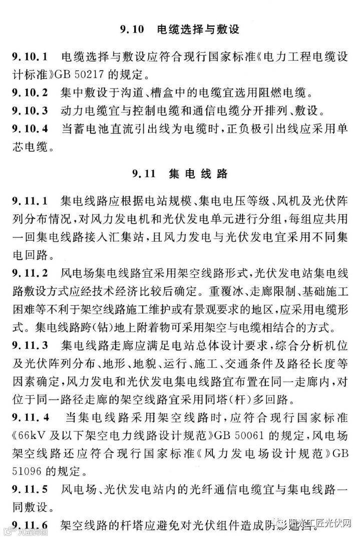
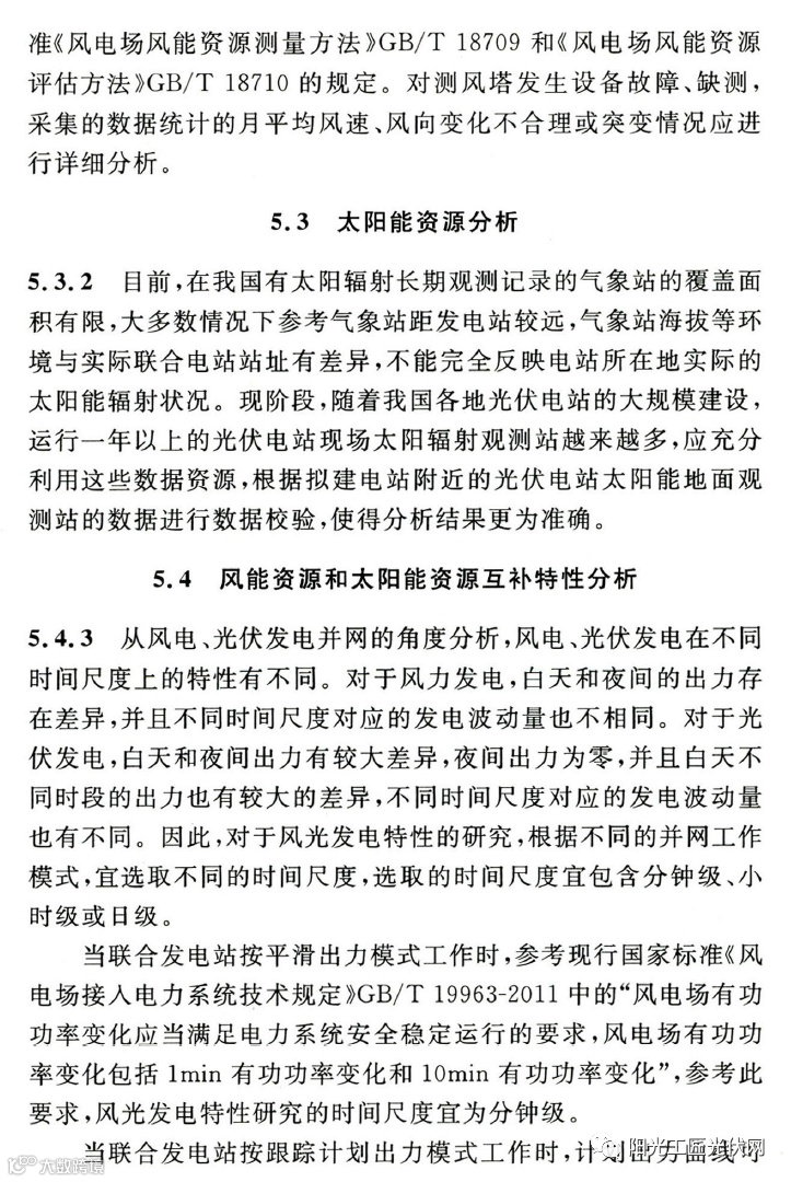
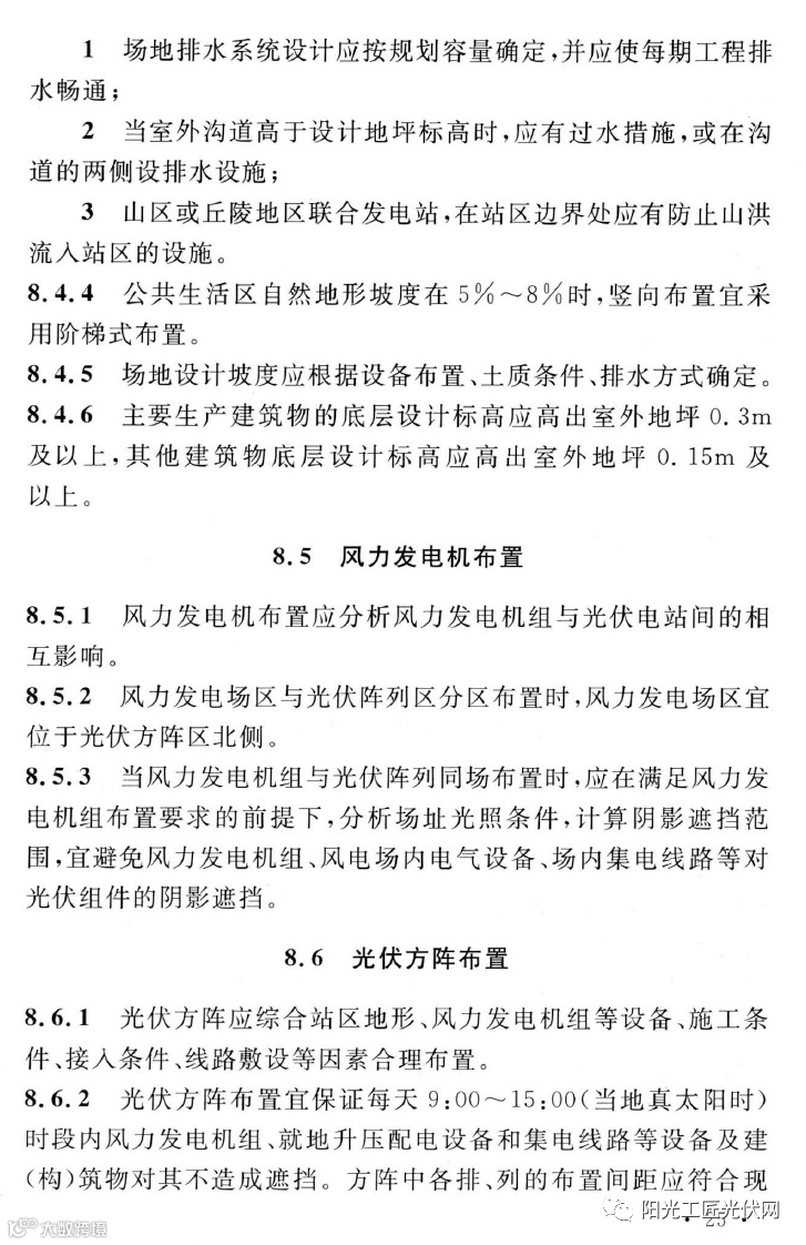
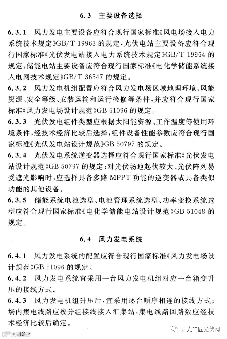
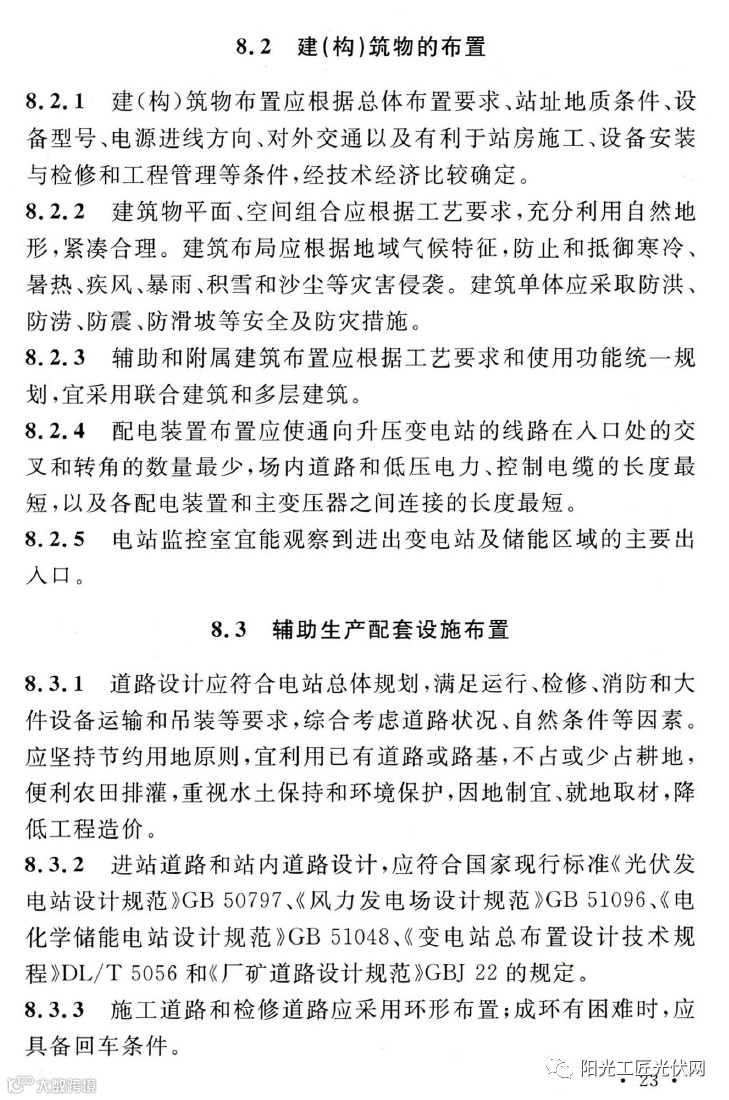
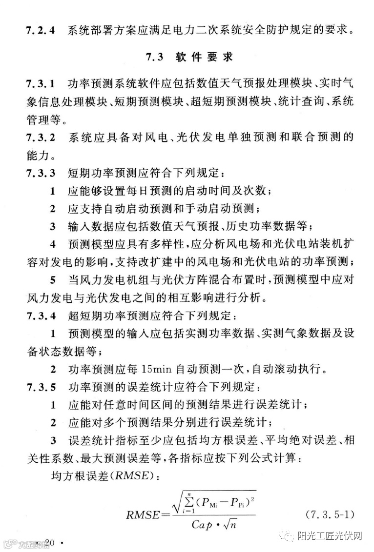
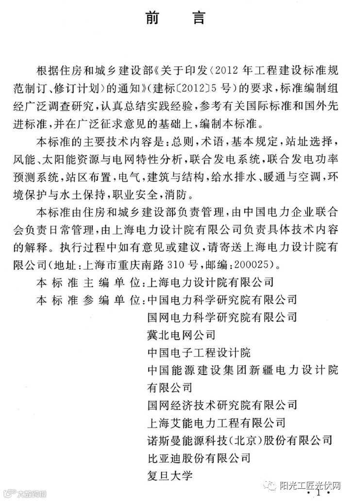
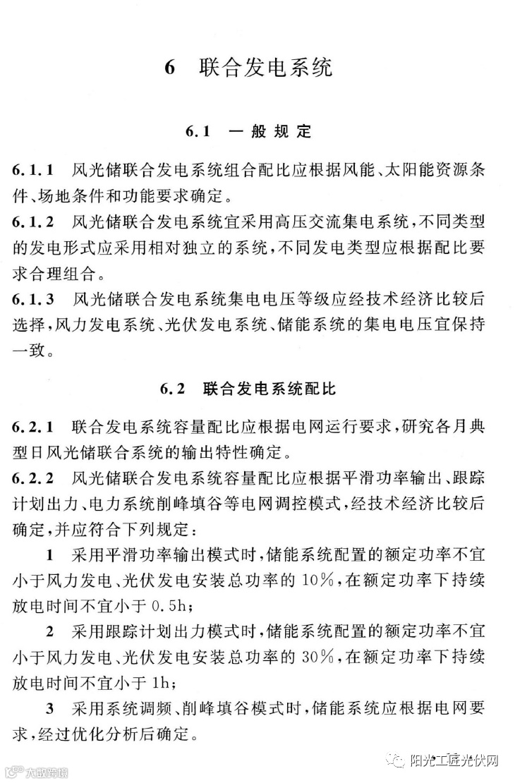
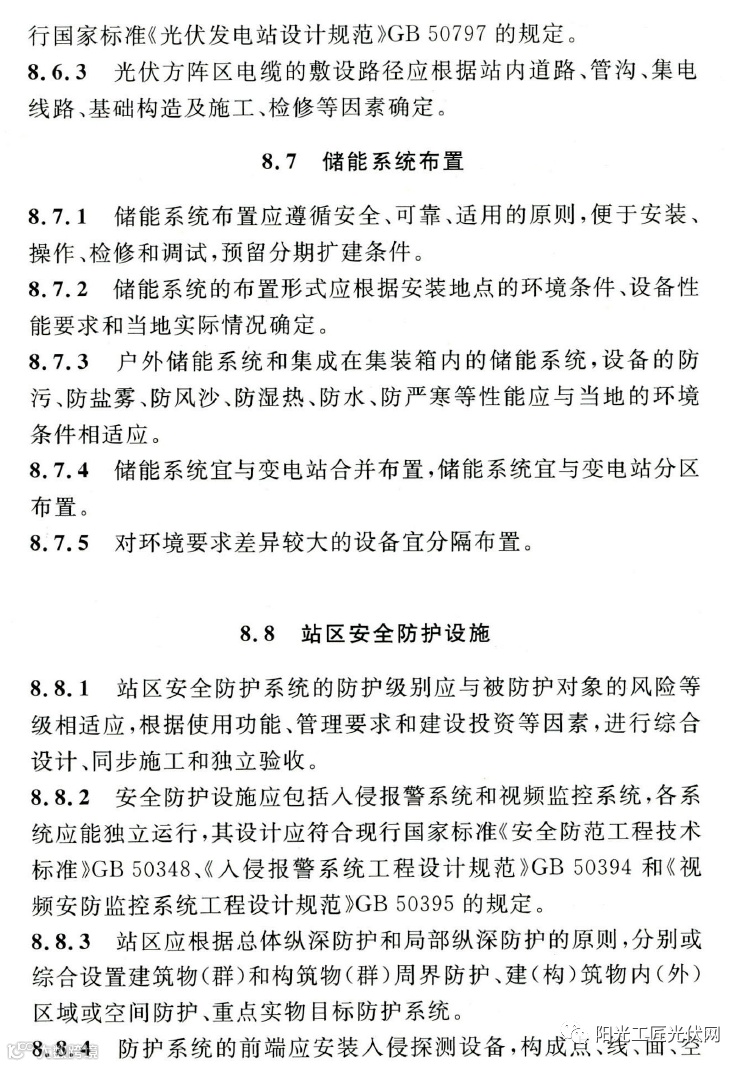
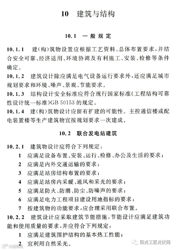
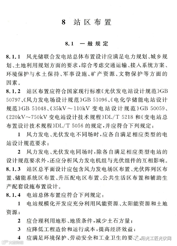
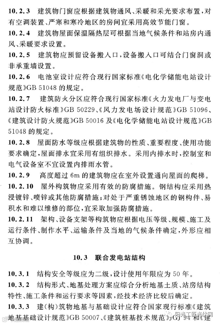
2021年6月,住建部发布《风光储联合发电站设计标准(GB∕T 51437-2021 )
》
,该标准将于2021年12月实施。
来源:光伏讲堂
编辑:魏宇
推送:总第1001期 2021第550期
【声明】内容源于网络
0
0
国家电投北京公司
国家电投集团北京电力有限公司(简称“国家电投北京公司”)组建于2013年6月,2016年10月更名为北京公司,注册资本金61亿元,是国家电投集团二级子公司,主要从事风能、太阳能、氢能、储能、综合智慧能源和配售电业务,是一家零碳智慧能源企业。
内容
1241
粉丝
0
关注
在线咨询
国家电投北京公司
国家电投集团北京电力有限公司(简称“国家电投北京公司”)组建于2013年6月,2016年10月更名为北京公司,注册资本金61亿元,是国家电投集团二级子公司,主要从事风能、太阳能、氢能、储能、综合智慧能源和配售电业务,是一家零碳智慧能源企业。
总阅读
12
粉丝
0
内容
1.2k
在线咨询
关注